AbstractIO#

#include <AbstractIO.h>
Brief description

Base class for all input/output streams.

How to reference this class#

Copy the following pieces of RST/Markdown code to cite this element in other parts of the sphinx documentation (there is a copy button on the top-right when hovering the code block):

:ref:`AbstractIO <class-abstractio>`
[AbstractIO](#class-abstractio)

Detailed description#

Holds information about binary/ascii format, and 32b/64b information. See method must_convert() and file arch.h.in for more explanations on 32/64b. Note that the .sauv files for example are always written in 32b.

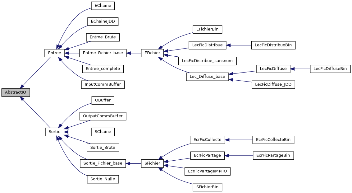
Inherited by#

Inheritance graph#

If the image is too small, right-click and open in new tab

../../../../../_images/classAbstractIO__inherit__graph.png

List of Public Methods#

List of Protected Methods#

Complete Member Function Documentation#

avoid_conversion#

Definition
bool AbstractIO::avoid_conversion()
Brief description
Detailed description
References
How to reference this method:

Copy the following pieces of RST/Markdown code to cite this element in other parts of the sphinx documentation (there is a copy button on the top-right when hovering the code block):

:ref:`bool AbstractIO::avoid_conversion() <abstractio-public-bool-abstractio-avoid-conversion>`
[bool AbstractIO::avoid_conversion()](#abstractio-public-bool-abstractio-avoid-conversion)

is_64b#

Definition
bool AbstractIO::is_64b() const
Brief description
Detailed description
References
Referenced By
How to reference this method:

Copy the following pieces of RST/Markdown code to cite this element in other parts of the sphinx documentation (there is a copy button on the top-right when hovering the code block):

:ref:`bool AbstractIO::is_64b() const <abstractio-public-bool-abstractio-is-64b-const>`
[bool AbstractIO::is_64b() const](#abstractio-public-bool-abstractio-is-64b-const)

is_bin#

Definition
bool AbstractIO::is_bin()
Brief description
Detailed description
References
How to reference this method:

Copy the following pieces of RST/Markdown code to cite this element in other parts of the sphinx documentation (there is a copy button on the top-right when hovering the code block):

:ref:`bool AbstractIO::is_bin() <abstractio-public-bool-abstractio-is-bin>`
[bool AbstractIO::is_bin()](#abstractio-public-bool-abstractio-is-bin)

set_64b#

Definition
virtual void AbstractIO::set_64b(bool is_64b)
Brief description
Detailed description
References
Referenced By
How to reference this method:

Copy the following pieces of RST/Markdown code to cite this element in other parts of the sphinx documentation (there is a copy button on the top-right when hovering the code block):

:ref:`virtual void AbstractIO::set_64b(bool is_64b) <abstractio-public-virtual-void-abstractio-set-64b-bool-is-64b>`
[virtual void AbstractIO::set_64b(bool is_64b)](#abstractio-public-virtual-void-abstractio-set-64b-bool-is-64b)

set_avoid_conversion#

Definition
void AbstractIO::set_avoid_conversion(bool avoid)
Brief description
Detailed description
References
How to reference this method:

Copy the following pieces of RST/Markdown code to cite this element in other parts of the sphinx documentation (there is a copy button on the top-right when hovering the code block):

:ref:`void AbstractIO::set_avoid_conversion(bool avoid) <abstractio-public-void-abstractio-set-avoid-conversion-bool-avoid>`
[void AbstractIO::set_avoid_conversion(bool avoid)](#abstractio-public-void-abstractio-set-avoid-conversion-bool-avoid)

set_bin#

Definition
virtual void AbstractIO::set_bin(bool bin)
Brief description
Detailed description
References
How to reference this method:

Copy the following pieces of RST/Markdown code to cite this element in other parts of the sphinx documentation (there is a copy button on the top-right when hovering the code block):

:ref:`virtual void AbstractIO::set_bin(bool bin) <abstractio-public-virtual-void-abstractio-set-bin-bool-bin>`
[virtual void AbstractIO::set_bin(bool bin)](#abstractio-public-virtual-void-abstractio-set-bin-bool-bin)

AbstractIO#

Definition
AbstractIO::AbstractIO()
Brief description
Detailed description
How to reference this method:

Copy the following pieces of RST/Markdown code to cite this element in other parts of the sphinx documentation (there is a copy button on the top-right when hovering the code block):

:ref:`AbstractIO::AbstractIO() <abstractio-protected-abstractio-abstractio>`
[AbstractIO::AbstractIO()](#abstractio-protected-abstractio-abstractio)

must_convert#

Definition
template bool AbstractIO::must_convert<double>() const
Brief description

Whether to convert an int into a long when reading/writing out data.

Detailed description

The rules are: Note however that we can force the file to written in 32b even when running the 64b executable, thanks to the is_64b flag. This is what we do in Problem_base, save/restart logic.

References
How to reference this method:

Copy the following pieces of RST/Markdown code to cite this element in other parts of the sphinx documentation (there is a copy button on the top-right when hovering the code block):

:ref:`template bool AbstractIO::must_convert<double>() const <abstractio-protected-template-bool-abstractio-must-convert-double-const>`
[template bool AbstractIO::must_convert<double>() const](#abstractio-protected-template-bool-abstractio-must-convert-double-const)

~AbstractIO#

Definition
virtual AbstractIO::~AbstractIO()
Brief description
Detailed description
How to reference this method:

Copy the following pieces of RST/Markdown code to cite this element in other parts of the sphinx documentation (there is a copy button on the top-right when hovering the code block):

:ref:`virtual AbstractIO::~AbstractIO() <abstractio-protected-virtual-abstractio-dtor-abstractio>`
[virtual AbstractIO::~AbstractIO()](#abstractio-protected-virtual-abstractio-dtor-abstractio)

Attributes Documentation#

avoid_conversion_ (protected)
bool AbstractIO::avoid_conversion_

If true, no hacking on int/long is performed in operator_template() methods of Entree/Sortie This is useful for CommBuffer classes ( = MPI exchanges) where we always want int to be sent as int, and long to be sent as long.

bin_ (protected)
bool AbstractIO::bin_

Is this a binary flux?

is_64b_ (protected)
bool AbstractIO::is_64b_

Will we be reading/writing in 64b?