Ch_front_var_instationnaire_dep#

#include <Ch_front_var_instationnaire_dep.h>
Brief description

classe Ch_front_var_instationnaire_dep Cette classe abstraite represente un champ sur une frontiere,

How to reference this class#

Copy the following pieces of RST/Markdown code to cite this element in other parts of the sphinx documentation (there is a copy button on the top-right when hovering the code block):

:ref:`Ch\_front\_var\_instationnaire\_dep <class-ch-front-var-instationnaire-dep>`
[Ch\_front\_var\_instationnaire\_dep](#class-ch-front-var-instationnaire-dep)

Detailed description#

variable en espace, instationnaire en temps, et pouvant dependre de donnees exterieures au champ. De ce fait, la methode mettre_a_jour utilise des donnees externes, et la methode initialiser ne peut pas appeler la methode mettre_a_jour. Elle peut en revanche utiliser l’inconnue qui lui est passee en parametre comme une premiere estimation (c’est ce qui est code par defaut).

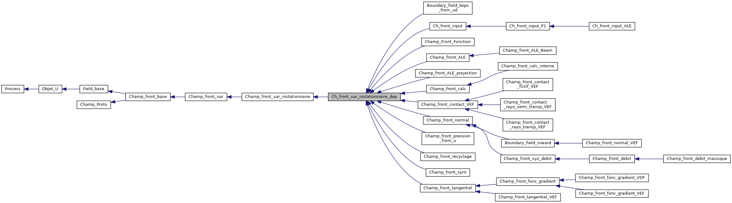
Inherits from#

Inherited by#

Inheritance graph#

If the image is too small, right-click and open in new tab

../../../../../_images/classCh__front__var__instationnaire__dep__inherit__graph.png

List of Public Methods#

List of Public Static Methods#

List of Protected Methods#

Complete Member Function Documentation#

affecter_#

Definition
Champ_front_base & Ch_front_var_instationnaire_dep::affecter_(const Champ_front_base &ch) override
Brief description
Detailed description

Reimplements:

How to reference this method:

Copy the following pieces of RST/Markdown code to cite this element in other parts of the sphinx documentation (there is a copy button on the top-right when hovering the code block):

:ref:`Champ_front_base & Ch_front_var_instationnaire_dep::affecter_(const Champ_front_base &ch) override <ch-front-var-instationnaire-dep-public-champ-front-base-ref-ch-front-var-instationnaire-dep-affecter-underscore-const-champ-front-base-ref-ch-override>`
[Champ_front_base & Ch_front_var_instationnaire_dep::affecter_(const Champ_front_base &ch) override](#ch-front-var-instationnaire-dep-public-champ-front-base-ref-ch-front-var-instationnaire-dep-affecter-underscore-const-champ-front-base-ref-ch-override)

Ch_front_var_instationnaire_dep#

Definition
Ch_front_var_instationnaire_dep::Ch_front_var_instationnaire_dep()
Brief description
Detailed description
How to reference this method:

Copy the following pieces of RST/Markdown code to cite this element in other parts of the sphinx documentation (there is a copy button on the top-right when hovering the code block):

:ref:`Ch_front_var_instationnaire_dep::Ch_front_var_instationnaire_dep() <ch-front-var-instationnaire-dep-public-ch-front-var-instationnaire-dep-ch-front-var-instationnaire-dep>`
[Ch_front_var_instationnaire_dep::Ch_front_var_instationnaire_dep()](#ch-front-var-instationnaire-dep-public-ch-front-var-instationnaire-dep-ch-front-var-instationnaire-dep)

duplique#

Definition
int Ch_front_var_instationnaire_dep::duplique() const override
Brief description
Detailed description

Reimplements:

How to reference this method:

Copy the following pieces of RST/Markdown code to cite this element in other parts of the sphinx documentation (there is a copy button on the top-right when hovering the code block):

:ref:`int Ch_front_var_instationnaire_dep::duplique() const override <ch-front-var-instationnaire-dep-public-int-ch-front-var-instationnaire-dep-duplique-const-override>`
[int Ch_front_var_instationnaire_dep::duplique() const override](#ch-front-var-instationnaire-dep-public-int-ch-front-var-instationnaire-dep-duplique-const-override)

get_info#

Definition
const Type_info * Ch_front_var_instationnaire_dep::get_info() const override
Brief description

Donne des informations sur le type de l’ Objet_U .

Detailed description

Reimplements:

How to reference this method:

Copy the following pieces of RST/Markdown code to cite this element in other parts of the sphinx documentation (there is a copy button on the top-right when hovering the code block):

:ref:`const Type_info * Ch_front_var_instationnaire_dep::get_info() const override <ch-front-var-instationnaire-dep-public-const-type-info-ptr-ch-front-var-instationnaire-dep-get-info-const-override>`
[const Type_info * Ch_front_var_instationnaire_dep::get_info() const override](#ch-front-var-instationnaire-dep-public-const-type-info-ptr-ch-front-var-instationnaire-dep-get-info-const-override)

initialiser#

Definition
int Ch_front_var_instationnaire_dep::initialiser(double temps, const Champ_Inc_base &inco) override
Brief description

Initialisation en debut de calcul.

Detailed description

Imperativement cette methode ne doit pas utiliser de donnees externes a l’equation (couplage). Si mettre_a_jour le fait, alors initialiser ne doit pas appeler mettre_a_jour.

Reimplements:

References
Referenced By
How to reference this method:

Copy the following pieces of RST/Markdown code to cite this element in other parts of the sphinx documentation (there is a copy button on the top-right when hovering the code block):

:ref:`int Ch_front_var_instationnaire_dep::initialiser(double temps, const Champ_Inc_base &inco) override <ch-front-var-instationnaire-dep-public-int-ch-front-var-instationnaire-dep-initialiser-double-temps-const-champ-inc-base-ref-inco-override>`
[int Ch_front_var_instationnaire_dep::initialiser(double temps, const Champ_Inc_base &inco) override](#ch-front-var-instationnaire-dep-public-int-ch-front-var-instationnaire-dep-initialiser-double-temps-const-champ-inc-base-ref-inco-override)

taille_memoire#

Definition
unsigned Ch_front_var_instationnaire_dep::taille_memoire() const override
Brief description
Detailed description

Reimplements:

How to reference this method:

Copy the following pieces of RST/Markdown code to cite this element in other parts of the sphinx documentation (there is a copy button on the top-right when hovering the code block):

:ref:`unsigned Ch_front_var_instationnaire_dep::taille_memoire() const override <ch-front-var-instationnaire-dep-public-unsigned-ch-front-var-instationnaire-dep-taille-memoire-const-override>`
[unsigned Ch_front_var_instationnaire_dep::taille_memoire() const override](#ch-front-var-instationnaire-dep-public-unsigned-ch-front-var-instationnaire-dep-taille-memoire-const-override)

~Ch_front_var_instationnaire_dep#

Definition
Ch_front_var_instationnaire_dep::~Ch_front_var_instationnaire_dep()
Brief description
Detailed description
How to reference this method:

Copy the following pieces of RST/Markdown code to cite this element in other parts of the sphinx documentation (there is a copy button on the top-right when hovering the code block):

:ref:`Ch_front_var_instationnaire_dep::~Ch_front_var_instationnaire_dep() <ch-front-var-instationnaire-dep-public-ch-front-var-instationnaire-dep-dtor-ch-front-var-instationnaire-dep>`
[Ch_front_var_instationnaire_dep::~Ch_front_var_instationnaire_dep()](#ch-front-var-instationnaire-dep-public-ch-front-var-instationnaire-dep-dtor-ch-front-var-instationnaire-dep)

cree_instance#

Definition
Objet_U * Ch_front_var_instationnaire_dep::cree_instance()
Brief description
Detailed description
How to reference this method:

Copy the following pieces of RST/Markdown code to cite this element in other parts of the sphinx documentation (there is a copy button on the top-right when hovering the code block):

:ref:`Objet_U * Ch_front_var_instationnaire_dep::cree_instance() <ch-front-var-instationnaire-dep-public-static-objet-u-ptr-ch-front-var-instationnaire-dep-cree-instance>`
[Objet_U * Ch_front_var_instationnaire_dep::cree_instance()](#ch-front-var-instationnaire-dep-public-static-objet-u-ptr-ch-front-var-instationnaire-dep-cree-instance)

info#

Definition
const Type_info * Ch_front_var_instationnaire_dep::info()
Brief description
Detailed description
How to reference this method:

Copy the following pieces of RST/Markdown code to cite this element in other parts of the sphinx documentation (there is a copy button on the top-right when hovering the code block):

:ref:`const Type_info * Ch_front_var_instationnaire_dep::info() <ch-front-var-instationnaire-dep-public-static-const-type-info-ptr-ch-front-var-instationnaire-dep-info>`
[const Type_info * Ch_front_var_instationnaire_dep::info()](#ch-front-var-instationnaire-dep-public-static-const-type-info-ptr-ch-front-var-instationnaire-dep-info)

self_cast#

Definition
const Ch_front_var_instationnaire_dep & Ch_front_var_instationnaire_dep::self_cast(const Objet_U &)
Brief description
Detailed description
How to reference this method:

Copy the following pieces of RST/Markdown code to cite this element in other parts of the sphinx documentation (there is a copy button on the top-right when hovering the code block):

:ref:`const Ch_front_var_instationnaire_dep & Ch_front_var_instationnaire_dep::self_cast(const Objet_U &) <ch-front-var-instationnaire-dep-public-static-const-ch-front-var-instationnaire-dep-ref-ch-front-var-instationnaire-dep-self-cast-const-objet-u-ref>`
[const Ch_front_var_instationnaire_dep & Ch_front_var_instationnaire_dep::self_cast(const Objet_U &)](#ch-front-var-instationnaire-dep-public-static-const-ch-front-var-instationnaire-dep-ref-ch-front-var-instationnaire-dep-self-cast-const-objet-u-ref)

self_cast#

Definition
Ch_front_var_instationnaire_dep & Ch_front_var_instationnaire_dep::self_cast(Objet_U &)
Brief description
Detailed description
How to reference this method:

Copy the following pieces of RST/Markdown code to cite this element in other parts of the sphinx documentation (there is a copy button on the top-right when hovering the code block):

:ref:`Ch_front_var_instationnaire_dep & Ch_front_var_instationnaire_dep::self_cast(Objet_U &) <ch-front-var-instationnaire-dep-public-static-ch-front-var-instationnaire-dep-ref-ch-front-var-instationnaire-dep-self-cast-objet-u-ref>`
[Ch_front_var_instationnaire_dep & Ch_front_var_instationnaire_dep::self_cast(Objet_U &)](#ch-front-var-instationnaire-dep-public-static-ch-front-var-instationnaire-dep-ref-ch-front-var-instationnaire-dep-self-cast-objet-u-ref)

printOn#

Definition
Sortie & Ch_front_var_instationnaire_dep::printOn(Sortie &x) const override
Brief description

Ecriture de l’objet sur un flot de sortie Methode a surcharger.

Detailed description

Reimplements:

References
How to reference this method:

Copy the following pieces of RST/Markdown code to cite this element in other parts of the sphinx documentation (there is a copy button on the top-right when hovering the code block):

:ref:`Sortie & Ch_front_var_instationnaire_dep::printOn(Sortie &x) const override <ch-front-var-instationnaire-dep-protected-sortie-ref-ch-front-var-instationnaire-dep-printon-sortie-ref-x-const-override>`
[Sortie & Ch_front_var_instationnaire_dep::printOn(Sortie &x) const override](#ch-front-var-instationnaire-dep-protected-sortie-ref-ch-front-var-instationnaire-dep-printon-sortie-ref-x-const-override)

readOn#

Definition
Entree & Ch_front_var_instationnaire_dep::readOn(Entree &) override
Brief description

Lecture d’un Objet_U sur un flot d’entree Methode a surcharger.

Detailed description

Reimplements:

References
How to reference this method:

Copy the following pieces of RST/Markdown code to cite this element in other parts of the sphinx documentation (there is a copy button on the top-right when hovering the code block):

:ref:`Entree & Ch_front_var_instationnaire_dep::readOn(Entree &) override <ch-front-var-instationnaire-dep-protected-entree-ref-ch-front-var-instationnaire-dep-readon-entree-ref-override>`
[Entree & Ch_front_var_instationnaire_dep::readOn(Entree &) override](#ch-front-var-instationnaire-dep-protected-entree-ref-ch-front-var-instationnaire-dep-readon-entree-ref-override)

Attributes Documentation#

info_obj (public)
const Type_info Ch_front_var_instationnaire_dep::info_obj