Champ_implementation#

#include <Champ_implementation.h>
Brief description

How to reference this class#

Copy the following pieces of RST/Markdown code to cite this element in other parts of the sphinx documentation (there is a copy button on the top-right when hovering the code block):

:ref:`Champ\_implementation <class-champ-implementation>`
[Champ\_implementation](#class-champ-implementation)

Detailed description#

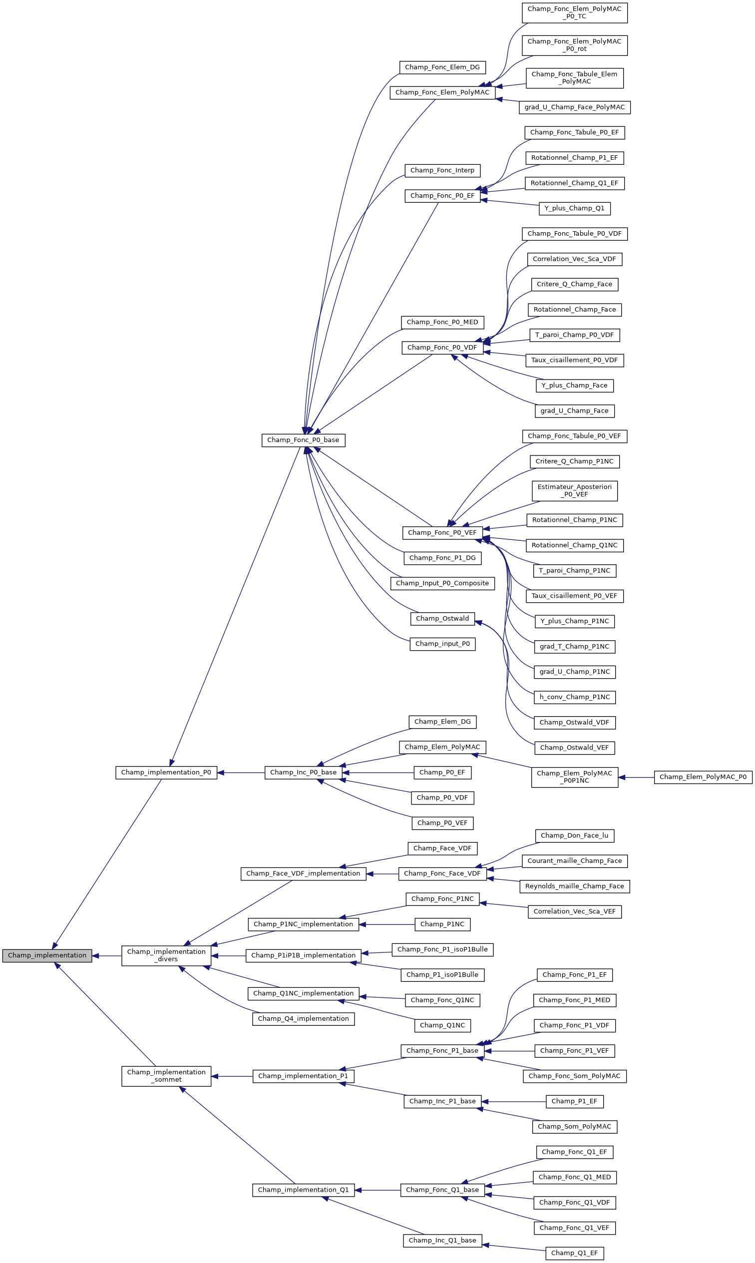
Inherited by#

Inheritance graph#

If the image is too small, right-click and open in new tab

../../../../../_images/classChamp__implementation__inherit__graph.png

List of Public Methods#

List of Protected Methods#

Complete Member Function Documentation#

remplir_coord_noeuds#

Definition
virtual DoubleTab & Champ_implementation::remplir_coord_noeuds(DoubleTab &positions) const =0
Brief description
Detailed description
How to reference this method:

Copy the following pieces of RST/Markdown code to cite this element in other parts of the sphinx documentation (there is a copy button on the top-right when hovering the code block):

:ref:`virtual DoubleTab & Champ_implementation::remplir_coord_noeuds(DoubleTab &positions) const =0 <champ-implementation-public-virtual-doubletab-ref-champ-implementation-remplir-coord-noeuds-doubletab-ref-positions-const-equal-0>`
[virtual DoubleTab & Champ_implementation::remplir_coord_noeuds(DoubleTab &positions) const =0](#champ-implementation-public-virtual-doubletab-ref-champ-implementation-remplir-coord-noeuds-doubletab-ref-positions-const-equal-0)

remplir_coord_noeuds_et_polys#

Definition
virtual int Champ_implementation::remplir_coord_noeuds_et_polys(DoubleTab &positions, IntVect &polys) const =0
Brief description
Detailed description
How to reference this method:

Copy the following pieces of RST/Markdown code to cite this element in other parts of the sphinx documentation (there is a copy button on the top-right when hovering the code block):

:ref:`virtual int Champ_implementation::remplir_coord_noeuds_et_polys(DoubleTab &positions, IntVect &polys) const =0 <champ-implementation-public-virtual-int-champ-implementation-remplir-coord-noeuds-et-polys-doubletab-ref-positions-intvect-ref-polys-const-equal-0>`
[virtual int Champ_implementation::remplir_coord_noeuds_et_polys(DoubleTab &positions, IntVect &polys) const =0](#champ-implementation-public-virtual-int-champ-implementation-remplir-coord-noeuds-et-polys-doubletab-ref-positions-intvect-ref-polys-const-equal-0)

valeur_a_elem#

Definition
virtual DoubleVect & Champ_implementation::valeur_a_elem(const DoubleVect &position, DoubleVect &result, int poly) const =0
Brief description
Detailed description
How to reference this method:

Copy the following pieces of RST/Markdown code to cite this element in other parts of the sphinx documentation (there is a copy button on the top-right when hovering the code block):

:ref:`virtual DoubleVect & Champ_implementation::valeur_a_elem(const DoubleVect &position, DoubleVect &result, int poly) const =0 <champ-implementation-public-virtual-doublevect-ref-champ-implementation-valeur-a-elem-const-doublevect-ref-position-doublevect-ref-result-int-poly-const-equal-0>`
[virtual DoubleVect & Champ_implementation::valeur_a_elem(const DoubleVect &position, DoubleVect &result, int poly) const =0](#champ-implementation-public-virtual-doublevect-ref-champ-implementation-valeur-a-elem-const-doublevect-ref-position-doublevect-ref-result-int-poly-const-equal-0)

valeur_a_elem_compo#

Definition
virtual double Champ_implementation::valeur_a_elem_compo(const DoubleVect &position, int poly, int ncomp) const =0
Brief description
Detailed description
How to reference this method:

Copy the following pieces of RST/Markdown code to cite this element in other parts of the sphinx documentation (there is a copy button on the top-right when hovering the code block):

:ref:`virtual double Champ_implementation::valeur_a_elem_compo(const DoubleVect &position, int poly, int ncomp) const =0 <champ-implementation-public-virtual-double-champ-implementation-valeur-a-elem-compo-const-doublevect-ref-position-int-poly-int-ncomp-const-equal-0>`
[virtual double Champ_implementation::valeur_a_elem_compo(const DoubleVect &position, int poly, int ncomp) const =0](#champ-implementation-public-virtual-double-champ-implementation-valeur-a-elem-compo-const-doublevect-ref-position-int-poly-int-ncomp-const-equal-0)

valeur_aux_elems#

Definition
virtual DoubleTab & Champ_implementation::valeur_aux_elems(const DoubleTab &positions, const IntVect &polys, DoubleTab &result) const =0
Brief description
Detailed description
How to reference this method:

Copy the following pieces of RST/Markdown code to cite this element in other parts of the sphinx documentation (there is a copy button on the top-right when hovering the code block):

:ref:`virtual DoubleTab & Champ_implementation::valeur_aux_elems(const DoubleTab &positions, const IntVect &polys, DoubleTab &result) const =0 <champ-implementation-public-virtual-doubletab-ref-champ-implementation-valeur-aux-elems-const-doubletab-ref-positions-const-intvect-ref-polys-doubletab-ref-result-const-equal-0>`
[virtual DoubleTab & Champ_implementation::valeur_aux_elems(const DoubleTab &positions, const IntVect &polys, DoubleTab &result) const =0](#champ-implementation-public-virtual-doubletab-ref-champ-implementation-valeur-aux-elems-const-doubletab-ref-positions-const-intvect-ref-polys-doubletab-ref-result-const-equal-0)

valeur_aux_elems_compo#

Definition
virtual DoubleVect & Champ_implementation::valeur_aux_elems_compo(const DoubleTab &positions, const IntVect &polys, DoubleVect &result, int ncomp) const =0
Brief description
Detailed description
How to reference this method:

Copy the following pieces of RST/Markdown code to cite this element in other parts of the sphinx documentation (there is a copy button on the top-right when hovering the code block):

:ref:`virtual DoubleVect & Champ_implementation::valeur_aux_elems_compo(const DoubleTab &positions, const IntVect &polys, DoubleVect &result, int ncomp) const =0 <champ-implementation-public-virtual-doublevect-ref-champ-implementation-valeur-aux-elems-compo-const-doubletab-ref-positions-const-intvect-ref-polys-doublevect-ref-result-int-ncomp-const-equal-0>`
[virtual DoubleVect & Champ_implementation::valeur_aux_elems_compo(const DoubleTab &positions, const IntVect &polys, DoubleVect &result, int ncomp) const =0](#champ-implementation-public-virtual-doublevect-ref-champ-implementation-valeur-aux-elems-compo-const-doubletab-ref-positions-const-intvect-ref-polys-doublevect-ref-result-int-ncomp-const-equal-0)

valeur_aux_sommets#

Definition
DoubleTab & Champ_implementation::valeur_aux_sommets(const Domaine &domain, DoubleTab &result) const
Brief description
Detailed description
References
Referenced By
How to reference this method:

Copy the following pieces of RST/Markdown code to cite this element in other parts of the sphinx documentation (there is a copy button on the top-right when hovering the code block):

:ref:`DoubleTab & Champ_implementation::valeur_aux_sommets(const Domaine &domain, DoubleTab &result) const <champ-implementation-public-doubletab-ref-champ-implementation-valeur-aux-sommets-const-domaine-ref-domain-doubletab-ref-result-const>`
[DoubleTab & Champ_implementation::valeur_aux_sommets(const Domaine &domain, DoubleTab &result) const](#champ-implementation-public-doubletab-ref-champ-implementation-valeur-aux-sommets-const-domaine-ref-domain-doubletab-ref-result-const)

valeur_aux_sommets_compo#

Definition
DoubleVect & Champ_implementation::valeur_aux_sommets_compo(const Domaine &domain, DoubleVect &result, int ncomp) const
Brief description
Detailed description
References
Referenced By
How to reference this method:

Copy the following pieces of RST/Markdown code to cite this element in other parts of the sphinx documentation (there is a copy button on the top-right when hovering the code block):

:ref:`DoubleVect & Champ_implementation::valeur_aux_sommets_compo(const Domaine &domain, DoubleVect &result, int ncomp) const <champ-implementation-public-doublevect-ref-champ-implementation-valeur-aux-sommets-compo-const-domaine-ref-domain-doublevect-ref-result-int-ncomp-const>`
[DoubleVect & Champ_implementation::valeur_aux_sommets_compo(const Domaine &domain, DoubleVect &result, int ncomp) const](#champ-implementation-public-doublevect-ref-champ-implementation-valeur-aux-sommets-compo-const-domaine-ref-domain-doublevect-ref-result-int-ncomp-const)

~Champ_implementation#

Definition
virtual Champ_implementation::~Champ_implementation()
Brief description
Detailed description
How to reference this method:

Copy the following pieces of RST/Markdown code to cite this element in other parts of the sphinx documentation (there is a copy button on the top-right when hovering the code block):

:ref:`virtual Champ_implementation::~Champ_implementation() <champ-implementation-public-virtual-champ-implementation-dtor-champ-implementation>`
[virtual Champ_implementation::~Champ_implementation()](#champ-implementation-public-virtual-champ-implementation-dtor-champ-implementation)

get_domaine_dis#

Definition
const Domaine_VF & Champ_implementation::get_domaine_dis() const
Brief description
Detailed description
References
Referenced By
How to reference this method:

Copy the following pieces of RST/Markdown code to cite this element in other parts of the sphinx documentation (there is a copy button on the top-right when hovering the code block):

:ref:`const Domaine_VF & Champ_implementation::get_domaine_dis() const <champ-implementation-protected-const-domaine-vf-ref-champ-implementation-get-domaine-dis-const>`
[const Domaine_VF & Champ_implementation::get_domaine_dis() const](#champ-implementation-protected-const-domaine-vf-ref-champ-implementation-get-domaine-dis-const)

get_domaine_geom#

Definition
const Domaine & Champ_implementation::get_domaine_geom() const
Brief description
Detailed description
References
Referenced By
How to reference this method:

Copy the following pieces of RST/Markdown code to cite this element in other parts of the sphinx documentation (there is a copy button on the top-right when hovering the code block):

:ref:`const Domaine & Champ_implementation::get_domaine_geom() const <champ-implementation-protected-const-domaine-ref-champ-implementation-get-domaine-geom-const>`
[const Domaine & Champ_implementation::get_domaine_geom() const](#champ-implementation-protected-const-domaine-ref-champ-implementation-get-domaine-geom-const)

le_champ#

Definition
virtual const Champ_base & Champ_implementation::le_champ() const =0
Brief description
Detailed description
How to reference this method:

Copy the following pieces of RST/Markdown code to cite this element in other parts of the sphinx documentation (there is a copy button on the top-right when hovering the code block):

:ref:`virtual const Champ_base & Champ_implementation::le_champ() const =0 <champ-implementation-protected-virtual-const-champ-base-ref-champ-implementation-le-champ-const-equal-0>`
[virtual const Champ_base & Champ_implementation::le_champ() const =0](#champ-implementation-protected-virtual-const-champ-base-ref-champ-implementation-le-champ-const-equal-0)

le_champ#

Definition
virtual Champ_base & Champ_implementation::le_champ()=0
Brief description
Detailed description
Referenced By
How to reference this method:

Copy the following pieces of RST/Markdown code to cite this element in other parts of the sphinx documentation (there is a copy button on the top-right when hovering the code block):

:ref:`virtual Champ_base & Champ_implementation::le_champ()=0 <champ-implementation-protected-virtual-champ-base-ref-champ-implementation-le-champ-equal-0>`
[virtual Champ_base & Champ_implementation::le_champ()=0](#champ-implementation-protected-virtual-champ-base-ref-champ-implementation-le-champ-equal-0)

valeur_aux_sommets_compo_impl#

Definition
virtual DoubleVect & Champ_implementation::valeur_aux_sommets_compo_impl(DoubleVect &result, int ncomp) const =0
Brief description
Detailed description
Referenced By
How to reference this method:

Copy the following pieces of RST/Markdown code to cite this element in other parts of the sphinx documentation (there is a copy button on the top-right when hovering the code block):

:ref:`virtual DoubleVect & Champ_implementation::valeur_aux_sommets_compo_impl(DoubleVect &result, int ncomp) const =0 <champ-implementation-protected-virtual-doublevect-ref-champ-implementation-valeur-aux-sommets-compo-impl-doublevect-ref-result-int-ncomp-const-equal-0>`
[virtual DoubleVect & Champ_implementation::valeur_aux_sommets_compo_impl(DoubleVect &result, int ncomp) const =0](#champ-implementation-protected-virtual-doublevect-ref-champ-implementation-valeur-aux-sommets-compo-impl-doublevect-ref-result-int-ncomp-const-equal-0)

valeur_aux_sommets_impl#

Definition
virtual DoubleTab & Champ_implementation::valeur_aux_sommets_impl(DoubleTab &result) const =0
Brief description
Detailed description
Referenced By
How to reference this method:

Copy the following pieces of RST/Markdown code to cite this element in other parts of the sphinx documentation (there is a copy button on the top-right when hovering the code block):

:ref:`virtual DoubleTab & Champ_implementation::valeur_aux_sommets_impl(DoubleTab &result) const =0 <champ-implementation-protected-virtual-doubletab-ref-champ-implementation-valeur-aux-sommets-impl-doubletab-ref-result-const-equal-0>`
[virtual DoubleTab & Champ_implementation::valeur_aux_sommets_impl(DoubleTab &result) const =0](#champ-implementation-protected-virtual-doubletab-ref-champ-implementation-valeur-aux-sommets-impl-doubletab-ref-result-const-equal-0)

Attributes Documentation#