Correlation_base#

#include <Correlation_base.h>
Brief description

How to reference this class#

Copy the following pieces of RST/Markdown code to cite this element in other parts of the sphinx documentation (there is a copy button on the top-right when hovering the code block):

:ref:`Correlation\_base <class-correlation-base>`
[Correlation\_base](#class-correlation-base)

Detailed description#

Inherits from#

Inherited by#

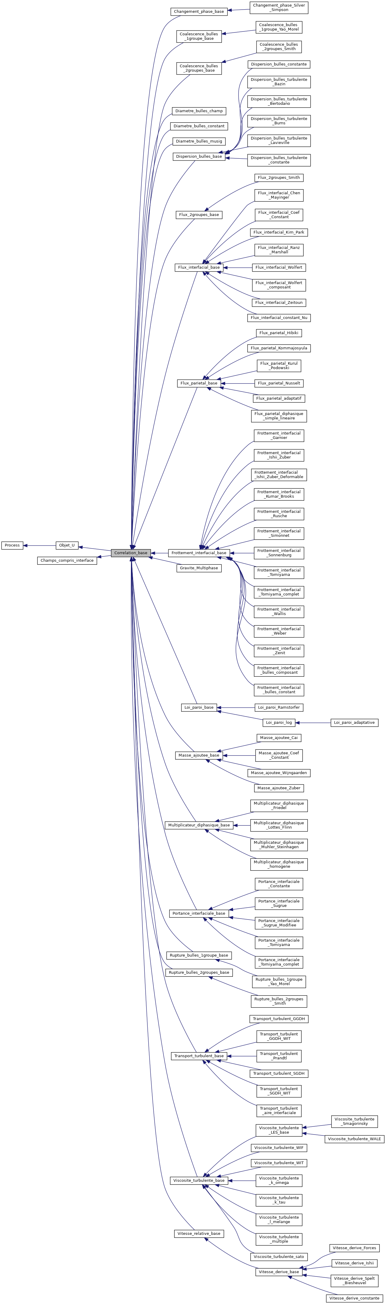
Inheritance graph#

If the image is too small, right-click and open in new tab

../../../../../_images/classCorrelation__base__inherit__graph.png

List of Public Methods#

List of Public Static Methods#

List of Protected Methods#

Complete Member Function Documentation#

associer_pb#

Definition
void Correlation_base::associer_pb(const Probleme_base &)
Brief description
Detailed description
References
Referenced By
How to reference this method:

Copy the following pieces of RST/Markdown code to cite this element in other parts of the sphinx documentation (there is a copy button on the top-right when hovering the code block):

:ref:`void Correlation_base::associer_pb(const Probleme_base &) <correlation-base-public-void-correlation-base-associer-pb-const-probleme-base-ref>`
[void Correlation_base::associer_pb(const Probleme_base &)](#correlation-base-public-void-correlation-base-associer-pb-const-probleme-base-ref)

completer#

Definition
virtual void Correlation_base::completer()
Brief description
Detailed description
Referenced By
How to reference this method:

Copy the following pieces of RST/Markdown code to cite this element in other parts of the sphinx documentation (there is a copy button on the top-right when hovering the code block):

:ref:`virtual void Correlation_base::completer() <correlation-base-public-virtual-void-correlation-base-completer>`
[virtual void Correlation_base::completer()](#correlation-base-public-virtual-void-correlation-base-completer)

Correlation_base#

Definition
Correlation_base::Correlation_base()
Brief description
Detailed description
How to reference this method:

Copy the following pieces of RST/Markdown code to cite this element in other parts of the sphinx documentation (there is a copy button on the top-right when hovering the code block):

:ref:`Correlation_base::Correlation_base() <correlation-base-public-correlation-base-correlation-base>`
[Correlation_base::Correlation_base()](#correlation-base-public-correlation-base-correlation-base)

creer_champ#

Definition
void Correlation_base::creer_champ(const Motcle &motlu) override
Brief description
Detailed description

Reimplements:

How to reference this method:

Copy the following pieces of RST/Markdown code to cite this element in other parts of the sphinx documentation (there is a copy button on the top-right when hovering the code block):

:ref:`void Correlation_base::creer_champ(const Motcle &motlu) override <correlation-base-public-void-correlation-base-creer-champ-const-motcle-ref-motlu-override>`
[void Correlation_base::creer_champ(const Motcle &motlu) override](#correlation-base-public-void-correlation-base-creer-champ-const-motcle-ref-motlu-override)

get_champ#

Definition
const Champ_base & Correlation_base::get_champ(const Motcle &nom) const override
Brief description
Detailed description

Reimplements:

References
How to reference this method:

Copy the following pieces of RST/Markdown code to cite this element in other parts of the sphinx documentation (there is a copy button on the top-right when hovering the code block):

:ref:`const Champ_base & Correlation_base::get_champ(const Motcle &nom) const override <correlation-base-public-const-champ-base-ref-correlation-base-get-champ-const-motcle-ref-nom-const-override>`
[const Champ_base & Correlation_base::get_champ(const Motcle &nom) const override](#correlation-base-public-const-champ-base-ref-correlation-base-get-champ-const-motcle-ref-nom-const-override)

get_info#

Definition
const Type_info * Correlation_base::get_info() const override
Brief description

Donne des informations sur le type de l’ Objet_U .

Detailed description

Reimplements:

How to reference this method:

Copy the following pieces of RST/Markdown code to cite this element in other parts of the sphinx documentation (there is a copy button on the top-right when hovering the code block):

:ref:`const Type_info * Correlation_base::get_info() const override <correlation-base-public-const-type-info-ptr-correlation-base-get-info-const-override>`
[const Type_info * Correlation_base::get_info() const override](#correlation-base-public-const-type-info-ptr-correlation-base-get-info-const-override)

get_noms_champs_postraitables#

Definition
void Correlation_base::get_noms_champs_postraitables(Noms &nom, Option opt=NONE) const override
Brief description
Detailed description

Reimplements:

How to reference this method:

Copy the following pieces of RST/Markdown code to cite this element in other parts of the sphinx documentation (there is a copy button on the top-right when hovering the code block):

:ref:`void Correlation_base::get_noms_champs_postraitables(Noms &nom, Option opt=NONE) const override <correlation-base-public-void-correlation-base-get-noms-champs-postraitables-noms-ref-nom-option-opt-equal-none-const-override>`
[void Correlation_base::get_noms_champs_postraitables(Noms &nom, Option opt=NONE) const override](#correlation-base-public-void-correlation-base-get-noms-champs-postraitables-noms-ref-nom-option-opt-equal-none-const-override)

has_champ#

Definition
bool Correlation_base::has_champ(const Motcle &nom) const override
Brief description
Detailed description

Reimplements:

References
How to reference this method:

Copy the following pieces of RST/Markdown code to cite this element in other parts of the sphinx documentation (there is a copy button on the top-right when hovering the code block):

:ref:`bool Correlation_base::has_champ(const Motcle &nom) const override <correlation-base-public-bool-correlation-base-has-champ-const-motcle-ref-nom-const-override>`
[bool Correlation_base::has_champ(const Motcle &nom) const override](#correlation-base-public-bool-correlation-base-has-champ-const-motcle-ref-nom-const-override)

has_champ#

Definition
bool Correlation_base::has_champ(const Motcle &nom, TRUST_Ref< Champ_base * > &ref_champ) const override
Brief description
Detailed description

Reimplements:

References
How to reference this method:

Copy the following pieces of RST/Markdown code to cite this element in other parts of the sphinx documentation (there is a copy button on the top-right when hovering the code block):

:ref:`bool Correlation_base::has_champ(const Motcle &nom, TRUST_Ref< Champ_base * > &ref_champ) const override <correlation-base-public-bool-correlation-base-has-champ-const-motcle-ref-nom-trust-ref-champ-base-ptr-ref-ref-champ-const-override>`
[bool Correlation_base::has_champ(const Motcle &nom, TRUST_Ref< Champ_base * > &ref_champ) const override](#correlation-base-public-bool-correlation-base-has-champ-const-motcle-ref-nom-trust-ref-champ-base-ptr-ref-ref-champ-const-override)

mettre_a_jour#

Definition
virtual void Correlation_base::mettre_a_jour(double temps)
Brief description
Detailed description
How to reference this method:

Copy the following pieces of RST/Markdown code to cite this element in other parts of the sphinx documentation (there is a copy button on the top-right when hovering the code block):

:ref:`virtual void Correlation_base::mettre_a_jour(double temps) <correlation-base-public-virtual-void-correlation-base-mettre-a-jour-double-temps>`
[virtual void Correlation_base::mettre_a_jour(double temps)](#correlation-base-public-virtual-void-correlation-base-mettre-a-jour-double-temps)

~Correlation_base#

Definition
Correlation_base::~Correlation_base() override
Brief description
Detailed description
How to reference this method:

Copy the following pieces of RST/Markdown code to cite this element in other parts of the sphinx documentation (there is a copy button on the top-right when hovering the code block):

:ref:`Correlation_base::~Correlation_base() override <correlation-base-public-correlation-base-dtor-correlation-base-override>`
[Correlation_base::~Correlation_base() override](#correlation-base-public-correlation-base-dtor-correlation-base-override)

info#

Definition
const Type_info * Correlation_base::info()
Brief description
Detailed description
How to reference this method:

Copy the following pieces of RST/Markdown code to cite this element in other parts of the sphinx documentation (there is a copy button on the top-right when hovering the code block):

:ref:`const Type_info * Correlation_base::info() <correlation-base-public-static-const-type-info-ptr-correlation-base-info>`
[const Type_info * Correlation_base::info()](#correlation-base-public-static-const-type-info-ptr-correlation-base-info)

self_cast#

Definition
const Correlation_base & Correlation_base::self_cast(const Objet_U &)
Brief description
Detailed description
How to reference this method:

Copy the following pieces of RST/Markdown code to cite this element in other parts of the sphinx documentation (there is a copy button on the top-right when hovering the code block):

:ref:`const Correlation_base & Correlation_base::self_cast(const Objet_U &) <correlation-base-public-static-const-correlation-base-ref-correlation-base-self-cast-const-objet-u-ref>`
[const Correlation_base & Correlation_base::self_cast(const Objet_U &)](#correlation-base-public-static-const-correlation-base-ref-correlation-base-self-cast-const-objet-u-ref)

self_cast#

Definition
Correlation_base & Correlation_base::self_cast(Objet_U &)
Brief description
Detailed description
How to reference this method:

Copy the following pieces of RST/Markdown code to cite this element in other parts of the sphinx documentation (there is a copy button on the top-right when hovering the code block):

:ref:`Correlation_base & Correlation_base::self_cast(Objet_U &) <correlation-base-public-static-correlation-base-ref-correlation-base-self-cast-objet-u-ref>`
[Correlation_base & Correlation_base::self_cast(Objet_U &)](#correlation-base-public-static-correlation-base-ref-correlation-base-self-cast-objet-u-ref)

typer_lire_correlation#

Definition
void Correlation_base::typer_lire_correlation(TRUST_Deriv< Correlation_base > &, const Probleme_base &, const Nom &, Entree &)
Brief description
Detailed description
References
Referenced By
How to reference this method:

Copy the following pieces of RST/Markdown code to cite this element in other parts of the sphinx documentation (there is a copy button on the top-right when hovering the code block):

:ref:`void Correlation_base::typer_lire_correlation(TRUST_Deriv< Correlation_base > &, const Probleme_base &, const Nom &, Entree &) <correlation-base-public-static-void-correlation-base-typer-lire-correlation-trust-deriv-correlation-base-ref-const-probleme-base-ref-const-nom-ref-entree-ref>`
[void Correlation_base::typer_lire_correlation(TRUST_Deriv< Correlation_base > &, const Probleme_base &, const Nom &, Entree &)](#correlation-base-public-static-void-correlation-base-typer-lire-correlation-trust-deriv-correlation-base-ref-const-probleme-base-ref-const-nom-ref-entree-ref)

printOn#

Definition
Sortie & Correlation_base::printOn(Sortie &x) const override
Brief description

Ecriture de l’objet sur un flot de sortie Methode a surcharger.

Detailed description

Reimplements:

How to reference this method:

Copy the following pieces of RST/Markdown code to cite this element in other parts of the sphinx documentation (there is a copy button on the top-right when hovering the code block):

:ref:`Sortie & Correlation_base::printOn(Sortie &x) const override <correlation-base-protected-sortie-ref-correlation-base-printon-sortie-ref-x-const-override>`
[Sortie & Correlation_base::printOn(Sortie &x) const override](#correlation-base-protected-sortie-ref-correlation-base-printon-sortie-ref-x-const-override)

readOn#

Definition
Entree & Correlation_base::readOn(Entree &) override
Brief description

Lecture d’un Objet_U sur un flot d’entree Methode a surcharger.

Detailed description

Reimplements:

How to reference this method:

Copy the following pieces of RST/Markdown code to cite this element in other parts of the sphinx documentation (there is a copy button on the top-right when hovering the code block):

:ref:`Entree & Correlation_base::readOn(Entree &) override <correlation-base-protected-entree-ref-correlation-base-readon-entree-ref-override>`
[Entree & Correlation_base::readOn(Entree &) override](#correlation-base-protected-entree-ref-correlation-base-readon-entree-ref-override)

Attributes Documentation#

info_obj (public)
const Type_info Correlation_base::info_obj
champs_compris_ (protected)
Champs_compris Correlation_base::champs_compris_
pb_ (protected)
TRUST_Ref<Probleme_base *> Correlation_base::pb_