Evaluateur_Source#

#include <Evaluateur_Source.h>
Brief description

How to reference this class#

Copy the following pieces of RST/Markdown code to cite this element in other parts of the sphinx documentation (there is a copy button on the top-right when hovering the code block):

:ref:`Evaluateur\_Source <class-evaluateur-source>`
[Evaluateur\_Source](#class-evaluateur-source)

Detailed description#

Inherited by#

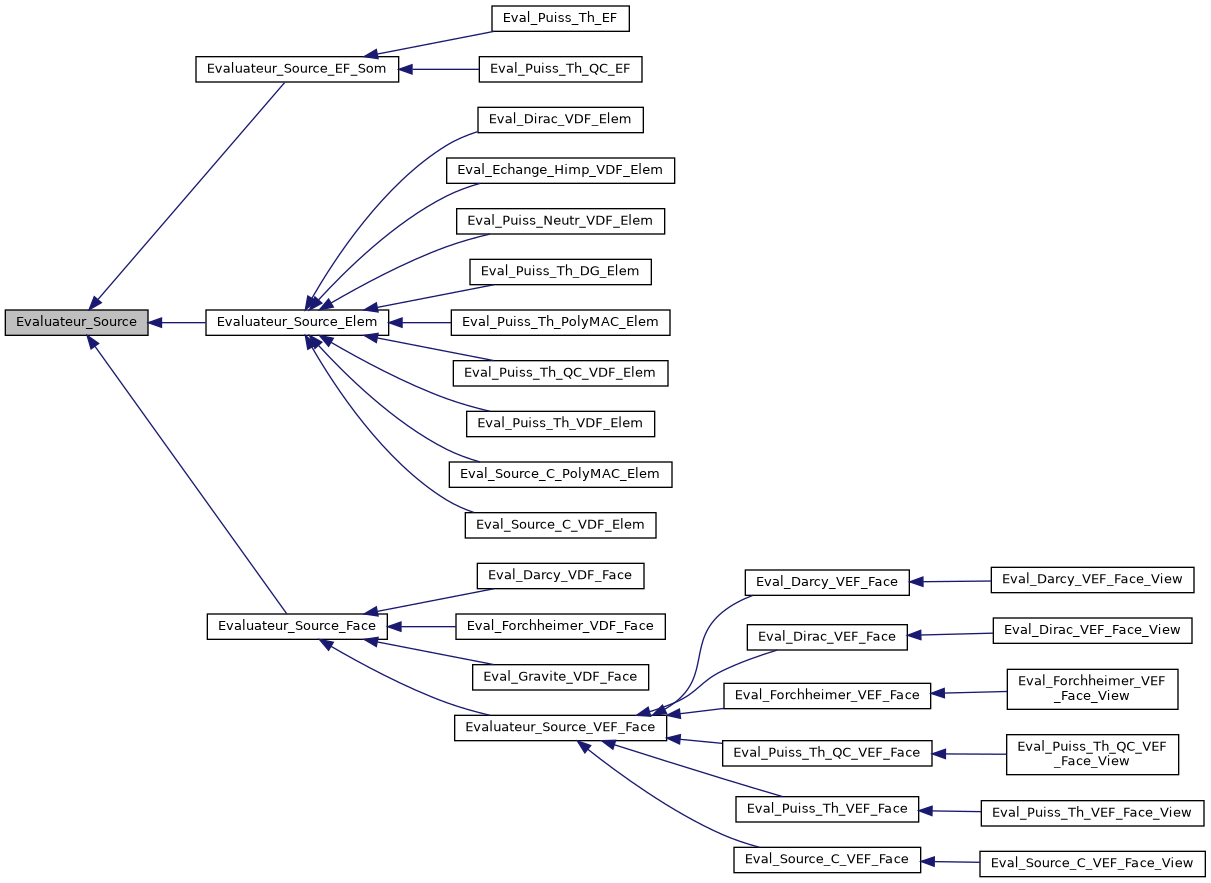
Inheritance graph#

If the image is too small, right-click and open in new tab

../../../../../_images/classEvaluateur__Source__inherit__graph.png

List of Public Methods#

Complete Member Function Documentation#

associer_domaines#

Definition
void Evaluateur_Source::associer_domaines(const Domaine_dis_base &domaine, const Domaine_Cl_dis_base &domaine_cl)
Brief description
Detailed description
References
Referenced By
How to reference this method:

Copy the following pieces of RST/Markdown code to cite this element in other parts of the sphinx documentation (there is a copy button on the top-right when hovering the code block):

:ref:`void Evaluateur_Source::associer_domaines(const Domaine_dis_base &domaine, const Domaine_Cl_dis_base &domaine_cl) <evaluateur-source-public-void-evaluateur-source-associer-domaines-const-domaine-dis-base-ref-domaine-const-domaine-cl-dis-base-ref-domaine-cl>`
[void Evaluateur_Source::associer_domaines(const Domaine_dis_base &domaine, const Domaine_Cl_dis_base &domaine_cl)](#evaluateur-source-public-void-evaluateur-source-associer-domaines-const-domaine-dis-base-ref-domaine-const-domaine-cl-dis-base-ref-domaine-cl)

calculer_terme_source#

Definition
void Evaluateur_Source::calculer_terme_source(int, Type_Double &) const
Brief description
Detailed description
References
How to reference this method:

Copy the following pieces of RST/Markdown code to cite this element in other parts of the sphinx documentation (there is a copy button on the top-right when hovering the code block):

:ref:`void Evaluateur_Source::calculer_terme_source(int, Type_Double &) const <evaluateur-source-public-void-evaluateur-source-calculer-terme-source-int-type-double-ref-const>`
[void Evaluateur_Source::calculer_terme_source(int, Type_Double &) const](#evaluateur-source-public-void-evaluateur-source-calculer-terme-source-int-type-double-ref-const)

completer#

Definition
virtual void Evaluateur_Source::completer()=0
Brief description
Detailed description
Referenced By
How to reference this method:

Copy the following pieces of RST/Markdown code to cite this element in other parts of the sphinx documentation (there is a copy button on the top-right when hovering the code block):

:ref:`virtual void Evaluateur_Source::completer()=0 <evaluateur-source-public-virtual-void-evaluateur-source-completer-equal-0>`
[virtual void Evaluateur_Source::completer()=0](#evaluateur-source-public-virtual-void-evaluateur-source-completer-equal-0)

Evaluateur_Source#

Definition
Evaluateur_Source::Evaluateur_Source()
Brief description
Detailed description
How to reference this method:

Copy the following pieces of RST/Markdown code to cite this element in other parts of the sphinx documentation (there is a copy button on the top-right when hovering the code block):

:ref:`Evaluateur_Source::Evaluateur_Source() <evaluateur-source-public-evaluateur-source-evaluateur-source>`
[Evaluateur_Source::Evaluateur_Source()](#evaluateur-source-public-evaluateur-source-evaluateur-source)

Evaluateur_Source#

Definition
Evaluateur_Source::Evaluateur_Source(const Evaluateur_Source &eval)
Brief description
Detailed description
How to reference this method:

Copy the following pieces of RST/Markdown code to cite this element in other parts of the sphinx documentation (there is a copy button on the top-right when hovering the code block):

:ref:`Evaluateur_Source::Evaluateur_Source(const Evaluateur_Source &eval) <evaluateur-source-public-evaluateur-source-evaluateur-source-const-evaluateur-source-ref-eval>`
[Evaluateur_Source::Evaluateur_Source(const Evaluateur_Source &eval)](#evaluateur-source-public-evaluateur-source-evaluateur-source-const-evaluateur-source-ref-eval)

mettre_a_jour#

Definition
virtual void Evaluateur_Source::mettre_a_jour()=0
Brief description
Detailed description
How to reference this method:

Copy the following pieces of RST/Markdown code to cite this element in other parts of the sphinx documentation (there is a copy button on the top-right when hovering the code block):

:ref:`virtual void Evaluateur_Source::mettre_a_jour()=0 <evaluateur-source-public-virtual-void-evaluateur-source-mettre-a-jour-equal-0>`
[virtual void Evaluateur_Source::mettre_a_jour()=0](#evaluateur-source-public-virtual-void-evaluateur-source-mettre-a-jour-equal-0)

~Evaluateur_Source#

Definition
virtual Evaluateur_Source::~Evaluateur_Source()
Brief description
Detailed description
How to reference this method:

Copy the following pieces of RST/Markdown code to cite this element in other parts of the sphinx documentation (there is a copy button on the top-right when hovering the code block):

:ref:`virtual Evaluateur_Source::~Evaluateur_Source() <evaluateur-source-public-virtual-evaluateur-source-dtor-evaluateur-source>`
[virtual Evaluateur_Source::~Evaluateur_Source()](#evaluateur-source-public-virtual-evaluateur-source-dtor-evaluateur-source)

Attributes Documentation#

la_zcl (protected)
TRUST_Ref<Domaine_Cl_dis_base *> Evaluateur_Source::la_zcl
le_dom (protected)
TRUST_Ref<Domaine_dis_base *> Evaluateur_Source::le_dom