Operateur_Conv_base#

#include <Operateur_Conv_base.h>
Brief description

classe Operateur_Conv_base Cette classe est la base de la hierarchie des operateurs representant

How to reference this class#

Copy the following pieces of RST/Markdown code to cite this element in other parts of the sphinx documentation (there is a copy button on the top-right when hovering the code block):

:ref:`Operateur\_Conv\_base <class-operateur-conv-base>`
[Operateur\_Conv\_base](#class-operateur-conv-base)

Detailed description#

un terme de convection dans une equation.

Inherits from#

Inherited by#

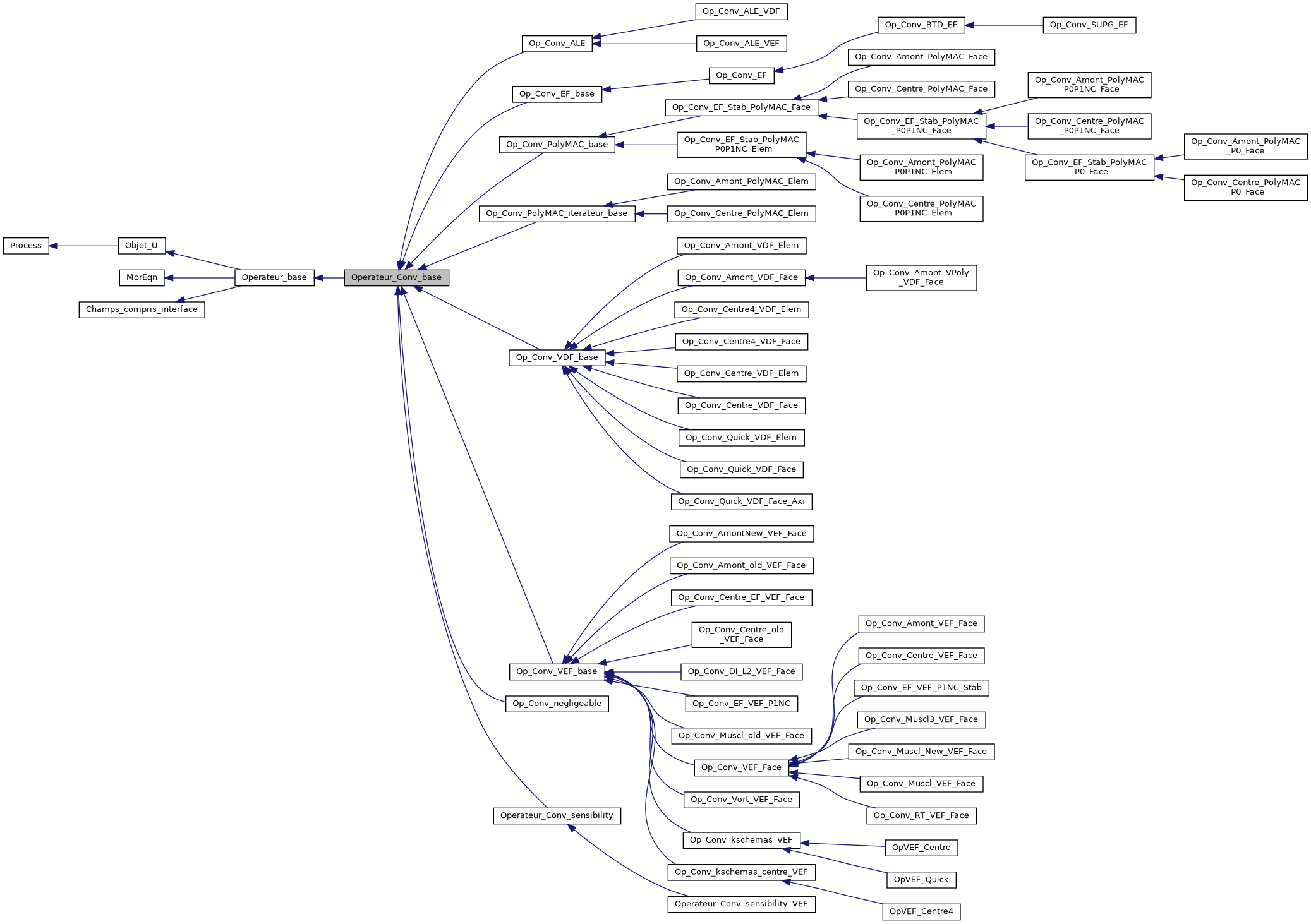
Inheritance graph#

If the image is too small, right-click and open in new tab

../../../../../_images/classOperateur__Conv__base__inherit__graph.png

List of Public Methods#

List of Public Static Methods#

List of Protected Methods#

Complete Member Function Documentation#

associer_champ_temp#

Definition
virtual void Operateur_Conv_base::associer_champ_temp(const Champ_Inc_base &, bool) const
Brief description
Detailed description
How to reference this method:

Copy the following pieces of RST/Markdown code to cite this element in other parts of the sphinx documentation (there is a copy button on the top-right when hovering the code block):

:ref:`virtual void Operateur_Conv_base::associer_champ_temp(const Champ_Inc_base &, bool) const <operateur-conv-base-public-virtual-void-operateur-conv-base-associer-champ-temp-const-champ-inc-base-ref-bool-const>`
[virtual void Operateur_Conv_base::associer_champ_temp(const Champ_Inc_base &, bool) const](#operateur-conv-base-public-virtual-void-operateur-conv-base-associer-champ-temp-const-champ-inc-base-ref-bool-const)

associer_norme_vitesse#

Definition
void Operateur_Conv_base::associer_norme_vitesse(const Champ_base &norme_vitesse)
Brief description
Detailed description
References
Referenced By
How to reference this method:

Copy the following pieces of RST/Markdown code to cite this element in other parts of the sphinx documentation (there is a copy button on the top-right when hovering the code block):

:ref:`void Operateur_Conv_base::associer_norme_vitesse(const Champ_base &norme_vitesse) <operateur-conv-base-public-void-operateur-conv-base-associer-norme-vitesse-const-champ-base-ref-norme-vitesse>`
[void Operateur_Conv_base::associer_norme_vitesse(const Champ_base &norme_vitesse)](#operateur-conv-base-public-void-operateur-conv-base-associer-norme-vitesse-const-champ-base-ref-norme-vitesse)

associer_vitesse#

Definition
virtual void Operateur_Conv_base::associer_vitesse(const Champ_base &vit)=0
Brief description
Detailed description
Referenced By
How to reference this method:

Copy the following pieces of RST/Markdown code to cite this element in other parts of the sphinx documentation (there is a copy button on the top-right when hovering the code block):

:ref:`virtual void Operateur_Conv_base::associer_vitesse(const Champ_base &vit)=0 <operateur-conv-base-public-virtual-void-operateur-conv-base-associer-vitesse-const-champ-base-ref-vit-equal-0>`
[virtual void Operateur_Conv_base::associer_vitesse(const Champ_base &vit)=0](#operateur-conv-base-public-virtual-void-operateur-conv-base-associer-vitesse-const-champ-base-ref-vit-equal-0)

associer_vitesse_pour_pas_de_temps#

Definition
void Operateur_Conv_base::associer_vitesse_pour_pas_de_temps(const Champ_base &vitesse)
Brief description
Detailed description
References
How to reference this method:

Copy the following pieces of RST/Markdown code to cite this element in other parts of the sphinx documentation (there is a copy button on the top-right when hovering the code block):

:ref:`void Operateur_Conv_base::associer_vitesse_pour_pas_de_temps(const Champ_base &vitesse) <operateur-conv-base-public-void-operateur-conv-base-associer-vitesse-pour-pas-de-temps-const-champ-base-ref-vitesse>`
[void Operateur_Conv_base::associer_vitesse_pour_pas_de_temps(const Champ_base &vitesse)](#operateur-conv-base-public-void-operateur-conv-base-associer-vitesse-pour-pas-de-temps-const-champ-base-ref-vitesse)

dt_stab_conv#

Definition
double Operateur_Conv_base::dt_stab_conv() const
Brief description
Detailed description
References
Referenced By
How to reference this method:

Copy the following pieces of RST/Markdown code to cite this element in other parts of the sphinx documentation (there is a copy button on the top-right when hovering the code block):

:ref:`double Operateur_Conv_base::dt_stab_conv() const <operateur-conv-base-public-double-operateur-conv-base-dt-stab-conv-const>`
[double Operateur_Conv_base::dt_stab_conv() const](#operateur-conv-base-public-double-operateur-conv-base-dt-stab-conv-const)

fixer_dt_stab_conv#

Definition
void Operateur_Conv_base::fixer_dt_stab_conv(double dt)
Brief description
Detailed description
References
Referenced By
How to reference this method:

Copy the following pieces of RST/Markdown code to cite this element in other parts of the sphinx documentation (there is a copy button on the top-right when hovering the code block):

:ref:`void Operateur_Conv_base::fixer_dt_stab_conv(double dt) <operateur-conv-base-public-void-operateur-conv-base-fixer-dt-stab-conv-double-dt>`
[void Operateur_Conv_base::fixer_dt_stab_conv(double dt)](#operateur-conv-base-public-void-operateur-conv-base-fixer-dt-stab-conv-double-dt)

get_info#

Definition
const Type_info * Operateur_Conv_base::get_info() const override
Brief description

Donne des informations sur le type de l’ Objet_U .

Detailed description

Reimplements:

How to reference this method:

Copy the following pieces of RST/Markdown code to cite this element in other parts of the sphinx documentation (there is a copy button on the top-right when hovering the code block):

:ref:`const Type_info * Operateur_Conv_base::get_info() const override <operateur-conv-base-public-const-type-info-ptr-operateur-conv-base-get-info-const-override>`
[const Type_info * Operateur_Conv_base::get_info() const override](#operateur-conv-base-public-const-type-info-ptr-operateur-conv-base-get-info-const-override)

Operateur_Conv_base#

Definition
Operateur_Conv_base::Operateur_Conv_base()
Brief description

initialise dt_stab_conv a - 123

Detailed description
How to reference this method:

Copy the following pieces of RST/Markdown code to cite this element in other parts of the sphinx documentation (there is a copy button on the top-right when hovering the code block):

:ref:`Operateur_Conv_base::Operateur_Conv_base() <operateur-conv-base-public-operateur-conv-base-operateur-conv-base>`
[Operateur_Conv_base::Operateur_Conv_base()](#operateur-conv-base-public-operateur-conv-base-operateur-conv-base)

set_incompressible#

Definition
void Operateur_Conv_base::set_incompressible(const int)
Brief description
Detailed description
References
How to reference this method:

Copy the following pieces of RST/Markdown code to cite this element in other parts of the sphinx documentation (there is a copy button on the top-right when hovering the code block):

:ref:`void Operateur_Conv_base::set_incompressible(const int) <operateur-conv-base-public-void-operateur-conv-base-set-incompressible-const-int>`
[void Operateur_Conv_base::set_incompressible(const int)](#operateur-conv-base-public-void-operateur-conv-base-set-incompressible-const-int)

~Operateur_Conv_base#

Definition
Operateur_Conv_base::~Operateur_Conv_base() override
Brief description
Detailed description
How to reference this method:

Copy the following pieces of RST/Markdown code to cite this element in other parts of the sphinx documentation (there is a copy button on the top-right when hovering the code block):

:ref:`Operateur_Conv_base::~Operateur_Conv_base() override <operateur-conv-base-public-operateur-conv-base-dtor-operateur-conv-base-override>`
[Operateur_Conv_base::~Operateur_Conv_base() override](#operateur-conv-base-public-operateur-conv-base-dtor-operateur-conv-base-override)

info#

Definition
const Type_info * Operateur_Conv_base::info()
Brief description
Detailed description
How to reference this method:

Copy the following pieces of RST/Markdown code to cite this element in other parts of the sphinx documentation (there is a copy button on the top-right when hovering the code block):

:ref:`const Type_info * Operateur_Conv_base::info() <operateur-conv-base-public-static-const-type-info-ptr-operateur-conv-base-info>`
[const Type_info * Operateur_Conv_base::info()](#operateur-conv-base-public-static-const-type-info-ptr-operateur-conv-base-info)

self_cast#

Definition
const Operateur_Conv_base & Operateur_Conv_base::self_cast(const Objet_U &)
Brief description
Detailed description
How to reference this method:

Copy the following pieces of RST/Markdown code to cite this element in other parts of the sphinx documentation (there is a copy button on the top-right when hovering the code block):

:ref:`const Operateur_Conv_base & Operateur_Conv_base::self_cast(const Objet_U &) <operateur-conv-base-public-static-const-operateur-conv-base-ref-operateur-conv-base-self-cast-const-objet-u-ref>`
[const Operateur_Conv_base & Operateur_Conv_base::self_cast(const Objet_U &)](#operateur-conv-base-public-static-const-operateur-conv-base-ref-operateur-conv-base-self-cast-const-objet-u-ref)

self_cast#

Definition
Operateur_Conv_base & Operateur_Conv_base::self_cast(Objet_U &)
Brief description
Detailed description
How to reference this method:

Copy the following pieces of RST/Markdown code to cite this element in other parts of the sphinx documentation (there is a copy button on the top-right when hovering the code block):

:ref:`Operateur_Conv_base & Operateur_Conv_base::self_cast(Objet_U &) <operateur-conv-base-public-static-operateur-conv-base-ref-operateur-conv-base-self-cast-objet-u-ref>`
[Operateur_Conv_base & Operateur_Conv_base::self_cast(Objet_U &)](#operateur-conv-base-public-static-operateur-conv-base-ref-operateur-conv-base-self-cast-objet-u-ref)

printOn#

Definition
Sortie & Operateur_Conv_base::printOn(Sortie &x) const override
Brief description

NE FAIT RIEN A surcharger dans les classes derivees.

Detailed description

Reimplements:

How to reference this method:

Copy the following pieces of RST/Markdown code to cite this element in other parts of the sphinx documentation (there is a copy button on the top-right when hovering the code block):

:ref:`Sortie & Operateur_Conv_base::printOn(Sortie &x) const override <operateur-conv-base-protected-sortie-ref-operateur-conv-base-printon-sortie-ref-x-const-override>`
[Sortie & Operateur_Conv_base::printOn(Sortie &x) const override](#operateur-conv-base-protected-sortie-ref-operateur-conv-base-printon-sortie-ref-x-const-override)

readOn#

Definition
Entree & Operateur_Conv_base::readOn(Entree &) override
Brief description

NE FAIT RIEN A surcharger dans les classes derivees.

Detailed description

Reimplements:

How to reference this method:

Copy the following pieces of RST/Markdown code to cite this element in other parts of the sphinx documentation (there is a copy button on the top-right when hovering the code block):

:ref:`Entree & Operateur_Conv_base::readOn(Entree &) override <operateur-conv-base-protected-entree-ref-operateur-conv-base-readon-entree-ref-override>`
[Entree & Operateur_Conv_base::readOn(Entree &) override](#operateur-conv-base-protected-entree-ref-operateur-conv-base-readon-entree-ref-override)

Attributes Documentation#

info_obj (public)
const Type_info Operateur_Conv_base::info_obj
dt_stab_conv_ (protected)
double Operateur_Conv_base::dt_stab_conv_
incompressible_ (protected)
int Operateur_Conv_base::incompressible_ = 1
la_norme_vitesse (protected)
TRUST_Ref<Champ_base *> Operateur_Conv_base::la_norme_vitesse
vitesse_pour_pas_de_temps_ (protected)
TRUST_Ref<Champ_base *> Operateur_Conv_base::vitesse_pour_pas_de_temps_