Terme_Source_Qdm#
#include <Terme_Source_Qdm.h>
Classe Terme_Source_Qdm Cette classe represente un terme source qui figure dans l’equation.
How to reference this class#
Copy the following pieces of RST/Markdown code to cite this element in other parts of the sphinx documentation (there is a copy button on the top-right when hovering the code block):
:ref:`Terme\_Source\_Qdm <class-terme-source-qdm>`
[Terme\_Source\_Qdm](#class-terme-source-qdm)
Detailed description#
de la dynamique divisee par la masse volumique de reference.
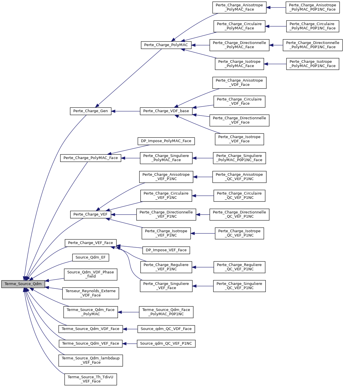
Inherited by#
public : Perte_Charge_Gen
public : Perte_Charge_PolyMAC_Face
public : Perte_Charge_VEF
public : Perte_Charge_VEF_Face
public : Source_Qdm_EF
public : Source_Qdm_VDF_Phase_field
public : Tenseur_Reynolds_Externe_VDF_Face
public : Terme_Source_Qdm_Face_PolyMAC
public : Terme_Source_Qdm_VDF_Face
public : Terme_Source_Qdm_VEF_Face
public : Terme_Source_Qdm_lambdaup_VEF_Face
public : Terme_Source_Th_TdivU_VEF_Face
Inheritance graph#
If the image is too small, right-click and open in new tab
List of Public Methods#
Complete Member Function Documentation#
source#
const Champ_Don_base & Terme_Source_Qdm::source() const
Renvoie le champ donne representant le terme source.
Detailed description
References
How to reference this method:
Copy the following pieces of RST/Markdown code to cite this element in other parts of the sphinx documentation (there is a copy button on the top-right when hovering the code block):
:ref:`const Champ_Don_base & Terme_Source_Qdm::source() const <terme-source-qdm-public-const-champ-don-base-ref-terme-source-qdm-source-const>`
[const Champ_Don_base & Terme_Source_Qdm::source() const](#terme-source-qdm-public-const-champ-don-base-ref-terme-source-qdm-source-const)
Attributes Documentation#
TRUST_Deriv<Champ_Don_base> Terme_Source_Qdm::la_source