Modele_turbulence_hyd_0_eq_base#

#include <Modele_turbulence_hyd_0_eq_base.h>
Brief description

Classe Modele_turbulence_hyd_0_eq_base Classe de base des modeles a 0 equation.

How to reference this class#

Copy the following pieces of RST/Markdown code to cite this element in other parts of the sphinx documentation (there is a copy button on the top-right when hovering the code block):

:ref:`Modele\_turbulence\_hyd\_0\_eq\_base <class-modele-turbulence-hyd-0-eq-base>`
[Modele\_turbulence\_hyd\_0\_eq\_base](#class-modele-turbulence-hyd-0-eq-base)

Detailed description#

Inherits from#

Inherited by#

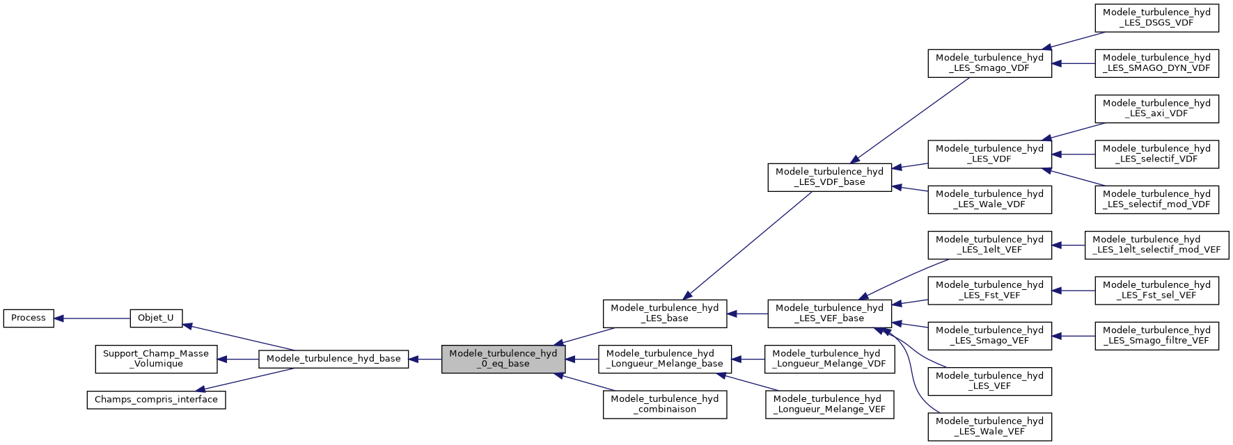
Inheritance graph#

If the image is too small, right-click and open in new tab

../../../../../_images/classModele__turbulence__hyd__0__eq__base__inherit__graph.png

List of Public Methods#

List of Public Static Methods#

List of Protected Methods#

Complete Member Function Documentation#

a_pour_Champ_Fonc#

Definition
int Modele_turbulence_hyd_0_eq_base::a_pour_Champ_Fonc(const Motcle &mot, TRUST_Ref< Champ_base * > &ch_ref) const
Brief description
Detailed description
References
How to reference this method:

Copy the following pieces of RST/Markdown code to cite this element in other parts of the sphinx documentation (there is a copy button on the top-right when hovering the code block):

:ref:`int Modele_turbulence_hyd_0_eq_base::a_pour_Champ_Fonc(const Motcle &mot, TRUST_Ref< Champ_base * > &ch_ref) const <modele-turbulence-hyd-0-eq-base-public-int-modele-turbulence-hyd-0-eq-base-a-pour-champ-fonc-const-motcle-ref-mot-trust-ref-champ-base-ptr-ref-ch-ref-const>`
[int Modele_turbulence_hyd_0_eq_base::a_pour_Champ_Fonc(const Motcle &mot, TRUST_Ref< Champ_base * > &ch_ref) const](#modele-turbulence-hyd-0-eq-base-public-int-modele-turbulence-hyd-0-eq-base-a-pour-champ-fonc-const-motcle-ref-mot-trust-ref-champ-base-ptr-ref-ch-ref-const)

associer#

Definition
void Modele_turbulence_hyd_0_eq_base::associer(const Domaine_dis_base &, const Domaine_Cl_dis_base &) override
Brief description
Detailed description

Reimplements:

References
Referenced By
How to reference this method:

Copy the following pieces of RST/Markdown code to cite this element in other parts of the sphinx documentation (there is a copy button on the top-right when hovering the code block):

:ref:`void Modele_turbulence_hyd_0_eq_base::associer(const Domaine_dis_base &, const Domaine_Cl_dis_base &) override <modele-turbulence-hyd-0-eq-base-public-void-modele-turbulence-hyd-0-eq-base-associer-const-domaine-dis-base-ref-const-domaine-cl-dis-base-ref-override>`
[void Modele_turbulence_hyd_0_eq_base::associer(const Domaine_dis_base &, const Domaine_Cl_dis_base &) override](#modele-turbulence-hyd-0-eq-base-public-void-modele-turbulence-hyd-0-eq-base-associer-const-domaine-dis-base-ref-const-domaine-cl-dis-base-ref-override)

calculer_energie_cinetique_turb#

Definition
virtual void Modele_turbulence_hyd_0_eq_base::calculer_energie_cinetique_turb()=0
Brief description
Detailed description
Referenced By
How to reference this method:

Copy the following pieces of RST/Markdown code to cite this element in other parts of the sphinx documentation (there is a copy button on the top-right when hovering the code block):

:ref:`virtual void Modele_turbulence_hyd_0_eq_base::calculer_energie_cinetique_turb()=0 <modele-turbulence-hyd-0-eq-base-public-virtual-void-modele-turbulence-hyd-0-eq-base-calculer-energie-cinetique-turb-equal-0>`
[virtual void Modele_turbulence_hyd_0_eq_base::calculer_energie_cinetique_turb()=0](#modele-turbulence-hyd-0-eq-base-public-virtual-void-modele-turbulence-hyd-0-eq-base-calculer-energie-cinetique-turb-equal-0)

calculer_viscosite_turbulente#

Definition
virtual Champ_Fonc_base & Modele_turbulence_hyd_0_eq_base::calculer_viscosite_turbulente()=0
Brief description
Detailed description
Referenced By
How to reference this method:

Copy the following pieces of RST/Markdown code to cite this element in other parts of the sphinx documentation (there is a copy button on the top-right when hovering the code block):

:ref:`virtual Champ_Fonc_base & Modele_turbulence_hyd_0_eq_base::calculer_viscosite_turbulente()=0 <modele-turbulence-hyd-0-eq-base-public-virtual-champ-fonc-base-ref-modele-turbulence-hyd-0-eq-base-calculer-viscosite-turbulente-equal-0>`
[virtual Champ_Fonc_base & Modele_turbulence_hyd_0_eq_base::calculer_viscosite_turbulente()=0](#modele-turbulence-hyd-0-eq-base-public-virtual-champ-fonc-base-ref-modele-turbulence-hyd-0-eq-base-calculer-viscosite-turbulente-equal-0)

completer#

Definition
void Modele_turbulence_hyd_0_eq_base::completer() override
Brief description
Detailed description

Reimplements:

References
How to reference this method:

Copy the following pieces of RST/Markdown code to cite this element in other parts of the sphinx documentation (there is a copy button on the top-right when hovering the code block):

:ref:`void Modele_turbulence_hyd_0_eq_base::completer() override <modele-turbulence-hyd-0-eq-base-public-void-modele-turbulence-hyd-0-eq-base-completer-override>`
[void Modele_turbulence_hyd_0_eq_base::completer() override](#modele-turbulence-hyd-0-eq-base-public-void-modele-turbulence-hyd-0-eq-base-completer-override)

comprend_champ#

Definition
int Modele_turbulence_hyd_0_eq_base::comprend_champ(const Motcle &mot) const
Brief description
Detailed description
References
Referenced By
How to reference this method:

Copy the following pieces of RST/Markdown code to cite this element in other parts of the sphinx documentation (there is a copy button on the top-right when hovering the code block):

:ref:`int Modele_turbulence_hyd_0_eq_base::comprend_champ(const Motcle &mot) const <modele-turbulence-hyd-0-eq-base-public-int-modele-turbulence-hyd-0-eq-base-comprend-champ-const-motcle-ref-mot-const>`
[int Modele_turbulence_hyd_0_eq_base::comprend_champ(const Motcle &mot) const](#modele-turbulence-hyd-0-eq-base-public-int-modele-turbulence-hyd-0-eq-base-comprend-champ-const-motcle-ref-mot-const)

comprend_mot#

Definition
int Modele_turbulence_hyd_0_eq_base::comprend_mot(const Motcle &mot) const
Brief description
Detailed description
References
How to reference this method:

Copy the following pieces of RST/Markdown code to cite this element in other parts of the sphinx documentation (there is a copy button on the top-right when hovering the code block):

:ref:`int Modele_turbulence_hyd_0_eq_base::comprend_mot(const Motcle &mot) const <modele-turbulence-hyd-0-eq-base-public-int-modele-turbulence-hyd-0-eq-base-comprend-mot-const-motcle-ref-mot-const>`
[int Modele_turbulence_hyd_0_eq_base::comprend_mot(const Motcle &mot) const](#modele-turbulence-hyd-0-eq-base-public-int-modele-turbulence-hyd-0-eq-base-comprend-mot-const-motcle-ref-mot-const)

discretiser#

Definition
void Modele_turbulence_hyd_0_eq_base::discretiser() override
Brief description

Discretise le modele de turbulence.

Detailed description

Reimplements:

References
Referenced By
How to reference this method:

Copy the following pieces of RST/Markdown code to cite this element in other parts of the sphinx documentation (there is a copy button on the top-right when hovering the code block):

:ref:`void Modele_turbulence_hyd_0_eq_base::discretiser() override <modele-turbulence-hyd-0-eq-base-public-void-modele-turbulence-hyd-0-eq-base-discretiser-override>`
[void Modele_turbulence_hyd_0_eq_base::discretiser() override](#modele-turbulence-hyd-0-eq-base-public-void-modele-turbulence-hyd-0-eq-base-discretiser-override)

energie_cinetique_turbulente#

Definition
virtual Champ_Fonc_base & Modele_turbulence_hyd_0_eq_base::energie_cinetique_turbulente()
Brief description
Detailed description
References
Referenced By
How to reference this method:

Copy the following pieces of RST/Markdown code to cite this element in other parts of the sphinx documentation (there is a copy button on the top-right when hovering the code block):

:ref:`virtual Champ_Fonc_base & Modele_turbulence_hyd_0_eq_base::energie_cinetique_turbulente() <modele-turbulence-hyd-0-eq-base-public-virtual-champ-fonc-base-ref-modele-turbulence-hyd-0-eq-base-energie-cinetique-turbulente>`
[virtual Champ_Fonc_base & Modele_turbulence_hyd_0_eq_base::energie_cinetique_turbulente()](#modele-turbulence-hyd-0-eq-base-public-virtual-champ-fonc-base-ref-modele-turbulence-hyd-0-eq-base-energie-cinetique-turbulente)

energie_cinetique_turbulente#

Definition
virtual const Champ_Fonc_base & Modele_turbulence_hyd_0_eq_base::energie_cinetique_turbulente() const
Brief description
Detailed description
References
How to reference this method:

Copy the following pieces of RST/Markdown code to cite this element in other parts of the sphinx documentation (there is a copy button on the top-right when hovering the code block):

:ref:`virtual const Champ_Fonc_base & Modele_turbulence_hyd_0_eq_base::energie_cinetique_turbulente() const <modele-turbulence-hyd-0-eq-base-public-virtual-const-champ-fonc-base-ref-modele-turbulence-hyd-0-eq-base-energie-cinetique-turbulente-const>`
[virtual const Champ_Fonc_base & Modele_turbulence_hyd_0_eq_base::energie_cinetique_turbulente() const](#modele-turbulence-hyd-0-eq-base-public-virtual-const-champ-fonc-base-ref-modele-turbulence-hyd-0-eq-base-energie-cinetique-turbulente-const)

get_info#

Definition
const Type_info * Modele_turbulence_hyd_0_eq_base::get_info() const override
Brief description

Donne des informations sur le type de l’ Objet_U .

Detailed description

Reimplements:

How to reference this method:

Copy the following pieces of RST/Markdown code to cite this element in other parts of the sphinx documentation (there is a copy button on the top-right when hovering the code block):

:ref:`const Type_info * Modele_turbulence_hyd_0_eq_base::get_info() const override <modele-turbulence-hyd-0-eq-base-public-const-type-info-ptr-modele-turbulence-hyd-0-eq-base-get-info-const-override>`
[const Type_info * Modele_turbulence_hyd_0_eq_base::get_info() const override](#modele-turbulence-hyd-0-eq-base-public-const-type-info-ptr-modele-turbulence-hyd-0-eq-base-get-info-const-override)

imprimer#

Definition
void Modele_turbulence_hyd_0_eq_base::imprimer(Sortie &) const override
Brief description

Effectue l’impression si cela est necessaire.

Detailed description

Reimplements:

References
How to reference this method:

Copy the following pieces of RST/Markdown code to cite this element in other parts of the sphinx documentation (there is a copy button on the top-right when hovering the code block):

:ref:`void Modele_turbulence_hyd_0_eq_base::imprimer(Sortie &) const override <modele-turbulence-hyd-0-eq-base-public-void-modele-turbulence-hyd-0-eq-base-imprimer-sortie-ref-const-override>`
[void Modele_turbulence_hyd_0_eq_base::imprimer(Sortie &) const override](#modele-turbulence-hyd-0-eq-base-public-void-modele-turbulence-hyd-0-eq-base-imprimer-sortie-ref-const-override)

mettre_a_jour#

Definition
void Modele_turbulence_hyd_0_eq_base::mettre_a_jour(double) override
Brief description
Detailed description

Reimplements:

References
Referenced By
How to reference this method:

Copy the following pieces of RST/Markdown code to cite this element in other parts of the sphinx documentation (there is a copy button on the top-right when hovering the code block):

:ref:`void Modele_turbulence_hyd_0_eq_base::mettre_a_jour(double) override <modele-turbulence-hyd-0-eq-base-public-void-modele-turbulence-hyd-0-eq-base-mettre-a-jour-double-override>`
[void Modele_turbulence_hyd_0_eq_base::mettre_a_jour(double) override](#modele-turbulence-hyd-0-eq-base-public-void-modele-turbulence-hyd-0-eq-base-mettre-a-jour-double-override)

Modele_turbulence_hyd_0_eq_base#

Definition
Modele_turbulence_hyd_0_eq_base::Modele_turbulence_hyd_0_eq_base()
Brief description
Detailed description
How to reference this method:

Copy the following pieces of RST/Markdown code to cite this element in other parts of the sphinx documentation (there is a copy button on the top-right when hovering the code block):

:ref:`Modele_turbulence_hyd_0_eq_base::Modele_turbulence_hyd_0_eq_base() <modele-turbulence-hyd-0-eq-base-public-modele-turbulence-hyd-0-eq-base-modele-turbulence-hyd-0-eq-base>`
[Modele_turbulence_hyd_0_eq_base::Modele_turbulence_hyd_0_eq_base()](#modele-turbulence-hyd-0-eq-base-public-modele-turbulence-hyd-0-eq-base-modele-turbulence-hyd-0-eq-base)

reprendre#

Definition
int Modele_turbulence_hyd_0_eq_base::reprendre(Entree &is) override
Brief description

Reprise d’un Objet_U sur un flot d’entree Methode a surcharger.

Detailed description

Reimplements:

How to reference this method:

Copy the following pieces of RST/Markdown code to cite this element in other parts of the sphinx documentation (there is a copy button on the top-right when hovering the code block):

:ref:`int Modele_turbulence_hyd_0_eq_base::reprendre(Entree &is) override <modele-turbulence-hyd-0-eq-base-public-int-modele-turbulence-hyd-0-eq-base-reprendre-entree-ref-is-override>`
[int Modele_turbulence_hyd_0_eq_base::reprendre(Entree &is) override](#modele-turbulence-hyd-0-eq-base-public-int-modele-turbulence-hyd-0-eq-base-reprendre-entree-ref-is-override)

set_param#

Definition
void Modele_turbulence_hyd_0_eq_base::set_param(Param &param) override
Brief description
Detailed description

Reimplements:

References
Referenced By
How to reference this method:

Copy the following pieces of RST/Markdown code to cite this element in other parts of the sphinx documentation (there is a copy button on the top-right when hovering the code block):

:ref:`void Modele_turbulence_hyd_0_eq_base::set_param(Param &param) override <modele-turbulence-hyd-0-eq-base-public-void-modele-turbulence-hyd-0-eq-base-set-param-param-ref-param-override>`
[void Modele_turbulence_hyd_0_eq_base::set_param(Param &param) override](#modele-turbulence-hyd-0-eq-base-public-void-modele-turbulence-hyd-0-eq-base-set-param-param-ref-param-override)

~Modele_turbulence_hyd_0_eq_base#

Definition
Modele_turbulence_hyd_0_eq_base::~Modele_turbulence_hyd_0_eq_base() override
Brief description
Detailed description
How to reference this method:

Copy the following pieces of RST/Markdown code to cite this element in other parts of the sphinx documentation (there is a copy button on the top-right when hovering the code block):

:ref:`Modele_turbulence_hyd_0_eq_base::~Modele_turbulence_hyd_0_eq_base() override <modele-turbulence-hyd-0-eq-base-public-modele-turbulence-hyd-0-eq-base-dtor-modele-turbulence-hyd-0-eq-base-override>`
[Modele_turbulence_hyd_0_eq_base::~Modele_turbulence_hyd_0_eq_base() override](#modele-turbulence-hyd-0-eq-base-public-modele-turbulence-hyd-0-eq-base-dtor-modele-turbulence-hyd-0-eq-base-override)

info#

Definition
const Type_info * Modele_turbulence_hyd_0_eq_base::info()
Brief description
Detailed description
How to reference this method:

Copy the following pieces of RST/Markdown code to cite this element in other parts of the sphinx documentation (there is a copy button on the top-right when hovering the code block):

:ref:`const Type_info * Modele_turbulence_hyd_0_eq_base::info() <modele-turbulence-hyd-0-eq-base-public-static-const-type-info-ptr-modele-turbulence-hyd-0-eq-base-info>`
[const Type_info * Modele_turbulence_hyd_0_eq_base::info()](#modele-turbulence-hyd-0-eq-base-public-static-const-type-info-ptr-modele-turbulence-hyd-0-eq-base-info)

self_cast#

Definition
const Modele_turbulence_hyd_0_eq_base & Modele_turbulence_hyd_0_eq_base::self_cast(const Objet_U &)
Brief description
Detailed description
How to reference this method:

Copy the following pieces of RST/Markdown code to cite this element in other parts of the sphinx documentation (there is a copy button on the top-right when hovering the code block):

:ref:`const Modele_turbulence_hyd_0_eq_base & Modele_turbulence_hyd_0_eq_base::self_cast(const Objet_U &) <modele-turbulence-hyd-0-eq-base-public-static-const-modele-turbulence-hyd-0-eq-base-ref-modele-turbulence-hyd-0-eq-base-self-cast-const-objet-u-ref>`
[const Modele_turbulence_hyd_0_eq_base & Modele_turbulence_hyd_0_eq_base::self_cast(const Objet_U &)](#modele-turbulence-hyd-0-eq-base-public-static-const-modele-turbulence-hyd-0-eq-base-ref-modele-turbulence-hyd-0-eq-base-self-cast-const-objet-u-ref)

self_cast#

Definition
Modele_turbulence_hyd_0_eq_base & Modele_turbulence_hyd_0_eq_base::self_cast(Objet_U &)
Brief description
Detailed description
How to reference this method:

Copy the following pieces of RST/Markdown code to cite this element in other parts of the sphinx documentation (there is a copy button on the top-right when hovering the code block):

:ref:`Modele_turbulence_hyd_0_eq_base & Modele_turbulence_hyd_0_eq_base::self_cast(Objet_U &) <modele-turbulence-hyd-0-eq-base-public-static-modele-turbulence-hyd-0-eq-base-ref-modele-turbulence-hyd-0-eq-base-self-cast-objet-u-ref>`
[Modele_turbulence_hyd_0_eq_base & Modele_turbulence_hyd_0_eq_base::self_cast(Objet_U &)](#modele-turbulence-hyd-0-eq-base-public-static-modele-turbulence-hyd-0-eq-base-ref-modele-turbulence-hyd-0-eq-base-self-cast-objet-u-ref)

printOn#

Definition
Sortie & Modele_turbulence_hyd_0_eq_base::printOn(Sortie &x) const override
Brief description

Ecriture de l’objet sur un flot de sortie Methode a surcharger.

Detailed description

Reimplements:

References
Referenced By
How to reference this method:

Copy the following pieces of RST/Markdown code to cite this element in other parts of the sphinx documentation (there is a copy button on the top-right when hovering the code block):

:ref:`Sortie & Modele_turbulence_hyd_0_eq_base::printOn(Sortie &x) const override <modele-turbulence-hyd-0-eq-base-protected-sortie-ref-modele-turbulence-hyd-0-eq-base-printon-sortie-ref-x-const-override>`
[Sortie & Modele_turbulence_hyd_0_eq_base::printOn(Sortie &x) const override](#modele-turbulence-hyd-0-eq-base-protected-sortie-ref-modele-turbulence-hyd-0-eq-base-printon-sortie-ref-x-const-override)

readOn#

Definition
Entree & Modele_turbulence_hyd_0_eq_base::readOn(Entree &) override
Brief description

Lecture d’un Objet_U sur un flot d’entree Methode a surcharger.

Detailed description

Reimplements:

References
Referenced By
How to reference this method:

Copy the following pieces of RST/Markdown code to cite this element in other parts of the sphinx documentation (there is a copy button on the top-right when hovering the code block):

:ref:`Entree & Modele_turbulence_hyd_0_eq_base::readOn(Entree &) override <modele-turbulence-hyd-0-eq-base-protected-entree-ref-modele-turbulence-hyd-0-eq-base-readon-entree-ref-override>`
[Entree & Modele_turbulence_hyd_0_eq_base::readOn(Entree &) override](#modele-turbulence-hyd-0-eq-base-protected-entree-ref-modele-turbulence-hyd-0-eq-base-readon-entree-ref-override)

Attributes Documentation#

info_obj (public)
const Type_info Modele_turbulence_hyd_0_eq_base::info_obj
energie_cinetique_turb_ (protected)
TRUST_Deriv<Champ_Fonc_base> Modele_turbulence_hyd_0_eq_base::energie_cinetique_turb_
fichier_K_eps_sortie_ (protected)
Nom Modele_turbulence_hyd_0_eq_base::fichier_K_eps_sortie_
K_eps_sortie_ (protected)
TRUST_Deriv<Champ_Inc_base> Modele_turbulence_hyd_0_eq_base::K_eps_sortie_
le_dom_Cl_ (protected)
TRUST_Ref<Domaine_Cl_dis_base *> Modele_turbulence_hyd_0_eq_base::le_dom_Cl_
le_dom_VF_ (protected)
TRUST_Ref<Domaine_VF *> Modele_turbulence_hyd_0_eq_base::le_dom_VF_