Modele_turbulence_hyd_LES_base#

#include <Modele_turbulence_hyd_LES_base.h>
Brief description

Classe Modele_turbulence_hyd_LES_base Classe representant le modele de turbulence sous maille pour les.

How to reference this class#

Copy the following pieces of RST/Markdown code to cite this element in other parts of the sphinx documentation (there is a copy button on the top-right when hovering the code block):

:ref:`Modele\_turbulence\_hyd\_LES\_base <class-modele-turbulence-hyd-les-base>`
[Modele\_turbulence\_hyd\_LES\_base](#class-modele-turbulence-hyd-les-base)

Detailed description#

equations de Navier - Stokes.

Inherits from#

Inherited by#

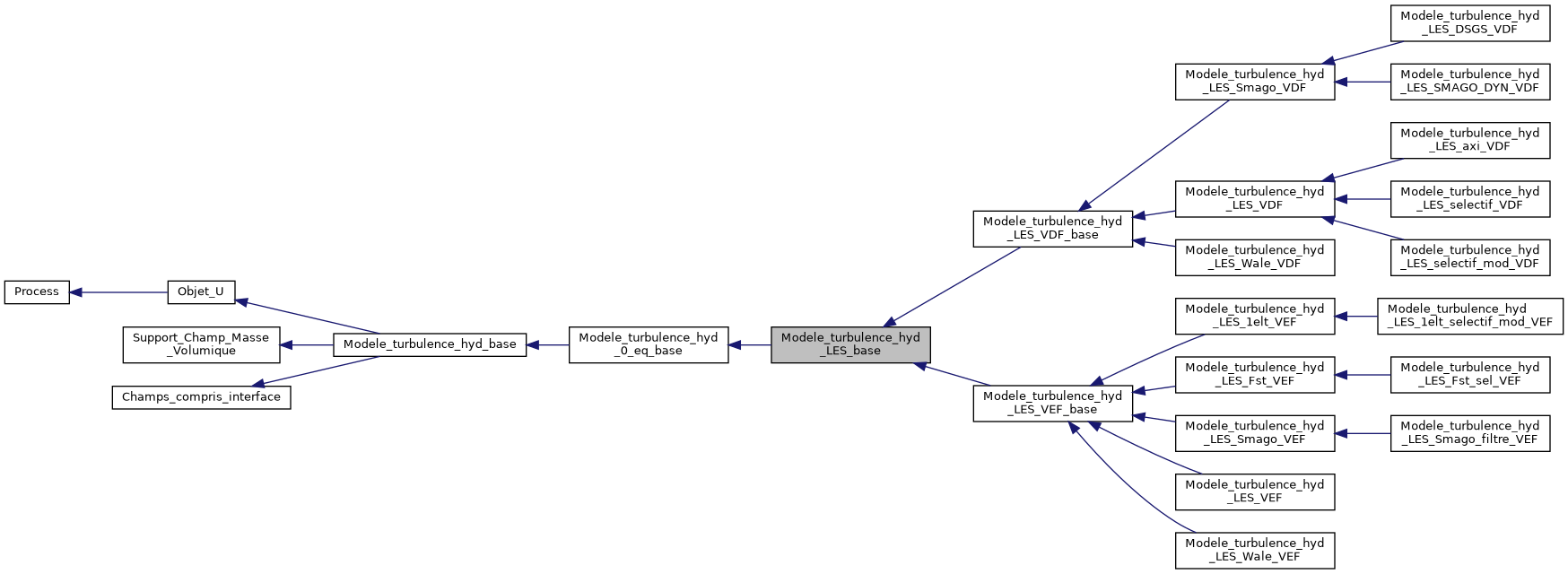
Inheritance graph#

If the image is too small, right-click and open in new tab

../../../../../_images/classModele__turbulence__hyd__LES__base__inherit__graph.png

List of Public Methods#

List of Public Static Methods#

List of Protected Methods#

Complete Member Function Documentation#

calculer_energie_cinetique_turb#

Definition
void Modele_turbulence_hyd_LES_base::calculer_energie_cinetique_turb() override
Brief description
Detailed description

Reimplements:

References
How to reference this method:

Copy the following pieces of RST/Markdown code to cite this element in other parts of the sphinx documentation (there is a copy button on the top-right when hovering the code block):

:ref:`void Modele_turbulence_hyd_LES_base::calculer_energie_cinetique_turb() override <modele-turbulence-hyd-les-base-public-void-modele-turbulence-hyd-les-base-calculer-energie-cinetique-turb-override>`
[void Modele_turbulence_hyd_LES_base::calculer_energie_cinetique_turb() override](#modele-turbulence-hyd-les-base-public-void-modele-turbulence-hyd-les-base-calculer-energie-cinetique-turb-override)

calculer_longueurs_caracteristiques#

Definition
virtual void Modele_turbulence_hyd_LES_base::calculer_longueurs_caracteristiques()=0
Brief description
Detailed description
Referenced By
How to reference this method:

Copy the following pieces of RST/Markdown code to cite this element in other parts of the sphinx documentation (there is a copy button on the top-right when hovering the code block):

:ref:`virtual void Modele_turbulence_hyd_LES_base::calculer_longueurs_caracteristiques()=0 <modele-turbulence-hyd-les-base-public-virtual-void-modele-turbulence-hyd-les-base-calculer-longueurs-caracteristiques-equal-0>`
[virtual void Modele_turbulence_hyd_LES_base::calculer_longueurs_caracteristiques()=0](#modele-turbulence-hyd-les-base-public-virtual-void-modele-turbulence-hyd-les-base-calculer-longueurs-caracteristiques-equal-0)

completer#

Definition
void Modele_turbulence_hyd_LES_base::completer() override
Brief description
Detailed description

Reimplements:

References
How to reference this method:

Copy the following pieces of RST/Markdown code to cite this element in other parts of the sphinx documentation (there is a copy button on the top-right when hovering the code block):

:ref:`void Modele_turbulence_hyd_LES_base::completer() override <modele-turbulence-hyd-les-base-public-void-modele-turbulence-hyd-les-base-completer-override>`
[void Modele_turbulence_hyd_LES_base::completer() override](#modele-turbulence-hyd-les-base-public-void-modele-turbulence-hyd-les-base-completer-override)

get_info#

Definition
const Type_info * Modele_turbulence_hyd_LES_base::get_info() const override
Brief description

Donne des informations sur le type de l’ Objet_U .

Detailed description

Reimplements:

How to reference this method:

Copy the following pieces of RST/Markdown code to cite this element in other parts of the sphinx documentation (there is a copy button on the top-right when hovering the code block):

:ref:`const Type_info * Modele_turbulence_hyd_LES_base::get_info() const override <modele-turbulence-hyd-les-base-public-const-type-info-ptr-modele-turbulence-hyd-les-base-get-info-const-override>`
[const Type_info * Modele_turbulence_hyd_LES_base::get_info() const override](#modele-turbulence-hyd-les-base-public-const-type-info-ptr-modele-turbulence-hyd-les-base-get-info-const-override)

imprimer#

Definition
void Modele_turbulence_hyd_LES_base::imprimer(Sortie &is) const override
Brief description

Effectue l’impression si cela est necessaire.

Detailed description

Reimplements:

References
How to reference this method:

Copy the following pieces of RST/Markdown code to cite this element in other parts of the sphinx documentation (there is a copy button on the top-right when hovering the code block):

:ref:`void Modele_turbulence_hyd_LES_base::imprimer(Sortie &is) const override <modele-turbulence-hyd-les-base-public-void-modele-turbulence-hyd-les-base-imprimer-sortie-ref-is-const-override>`
[void Modele_turbulence_hyd_LES_base::imprimer(Sortie &is) const override](#modele-turbulence-hyd-les-base-public-void-modele-turbulence-hyd-les-base-imprimer-sortie-ref-is-const-override)

Modele_turbulence_hyd_LES_base#

Definition
Modele_turbulence_hyd_LES_base::Modele_turbulence_hyd_LES_base()
Brief description
Detailed description
References
How to reference this method:

Copy the following pieces of RST/Markdown code to cite this element in other parts of the sphinx documentation (there is a copy button on the top-right when hovering the code block):

:ref:`Modele_turbulence_hyd_LES_base::Modele_turbulence_hyd_LES_base() <modele-turbulence-hyd-les-base-public-modele-turbulence-hyd-les-base-modele-turbulence-hyd-les-base>`
[Modele_turbulence_hyd_LES_base::Modele_turbulence_hyd_LES_base()](#modele-turbulence-hyd-les-base-public-modele-turbulence-hyd-les-base-modele-turbulence-hyd-les-base)

preparer_calcul#

Definition
int Modele_turbulence_hyd_LES_base::preparer_calcul() override
Brief description

Prepare le calcul.

Detailed description

Initialise la loi de paroi. Remplit le champ wall_length en cas de post traitemetn de la distance_paroi

Reimplements:

References
Referenced By
How to reference this method:

Copy the following pieces of RST/Markdown code to cite this element in other parts of the sphinx documentation (there is a copy button on the top-right when hovering the code block):

:ref:`int Modele_turbulence_hyd_LES_base::preparer_calcul() override <modele-turbulence-hyd-les-base-public-int-modele-turbulence-hyd-les-base-preparer-calcul-override>`
[int Modele_turbulence_hyd_LES_base::preparer_calcul() override](#modele-turbulence-hyd-les-base-public-int-modele-turbulence-hyd-les-base-preparer-calcul-override)

reprendre#

Definition
int Modele_turbulence_hyd_LES_base::reprendre(Entree &is) override
Brief description

Reprise d’un Objet_U sur un flot d’entree Methode a surcharger.

Detailed description

Reimplements:

References
How to reference this method:

Copy the following pieces of RST/Markdown code to cite this element in other parts of the sphinx documentation (there is a copy button on the top-right when hovering the code block):

:ref:`int Modele_turbulence_hyd_LES_base::reprendre(Entree &is) override <modele-turbulence-hyd-les-base-public-int-modele-turbulence-hyd-les-base-reprendre-entree-ref-is-override>`
[int Modele_turbulence_hyd_LES_base::reprendre(Entree &is) override](#modele-turbulence-hyd-les-base-public-int-modele-turbulence-hyd-les-base-reprendre-entree-ref-is-override)

set_param#

Definition
void Modele_turbulence_hyd_LES_base::set_param(Param &param) override
Brief description
Detailed description

Reimplements:

References
Referenced By
How to reference this method:

Copy the following pieces of RST/Markdown code to cite this element in other parts of the sphinx documentation (there is a copy button on the top-right when hovering the code block):

:ref:`void Modele_turbulence_hyd_LES_base::set_param(Param &param) override <modele-turbulence-hyd-les-base-public-void-modele-turbulence-hyd-les-base-set-param-param-ref-param-override>`
[void Modele_turbulence_hyd_LES_base::set_param(Param &param) override](#modele-turbulence-hyd-les-base-public-void-modele-turbulence-hyd-les-base-set-param-param-ref-param-override)

verifie_loi_paroi_diphasique#

Definition
void Modele_turbulence_hyd_LES_base::verifie_loi_paroi_diphasique()
Brief description
Detailed description
References
Referenced By
How to reference this method:

Copy the following pieces of RST/Markdown code to cite this element in other parts of the sphinx documentation (there is a copy button on the top-right when hovering the code block):

:ref:`void Modele_turbulence_hyd_LES_base::verifie_loi_paroi_diphasique() <modele-turbulence-hyd-les-base-public-void-modele-turbulence-hyd-les-base-verifie-loi-paroi-diphasique>`
[void Modele_turbulence_hyd_LES_base::verifie_loi_paroi_diphasique()](#modele-turbulence-hyd-les-base-public-void-modele-turbulence-hyd-les-base-verifie-loi-paroi-diphasique)

~Modele_turbulence_hyd_LES_base#

Definition
Modele_turbulence_hyd_LES_base::~Modele_turbulence_hyd_LES_base() override
Brief description
Detailed description
How to reference this method:

Copy the following pieces of RST/Markdown code to cite this element in other parts of the sphinx documentation (there is a copy button on the top-right when hovering the code block):

:ref:`Modele_turbulence_hyd_LES_base::~Modele_turbulence_hyd_LES_base() override <modele-turbulence-hyd-les-base-public-modele-turbulence-hyd-les-base-dtor-modele-turbulence-hyd-les-base-override>`
[Modele_turbulence_hyd_LES_base::~Modele_turbulence_hyd_LES_base() override](#modele-turbulence-hyd-les-base-public-modele-turbulence-hyd-les-base-dtor-modele-turbulence-hyd-les-base-override)

info#

Definition
const Type_info * Modele_turbulence_hyd_LES_base::info()
Brief description
Detailed description
How to reference this method:

Copy the following pieces of RST/Markdown code to cite this element in other parts of the sphinx documentation (there is a copy button on the top-right when hovering the code block):

:ref:`const Type_info * Modele_turbulence_hyd_LES_base::info() <modele-turbulence-hyd-les-base-public-static-const-type-info-ptr-modele-turbulence-hyd-les-base-info>`
[const Type_info * Modele_turbulence_hyd_LES_base::info()](#modele-turbulence-hyd-les-base-public-static-const-type-info-ptr-modele-turbulence-hyd-les-base-info)

self_cast#

Definition
const Modele_turbulence_hyd_LES_base & Modele_turbulence_hyd_LES_base::self_cast(const Objet_U &)
Brief description
Detailed description
How to reference this method:

Copy the following pieces of RST/Markdown code to cite this element in other parts of the sphinx documentation (there is a copy button on the top-right when hovering the code block):

:ref:`const Modele_turbulence_hyd_LES_base & Modele_turbulence_hyd_LES_base::self_cast(const Objet_U &) <modele-turbulence-hyd-les-base-public-static-const-modele-turbulence-hyd-les-base-ref-modele-turbulence-hyd-les-base-self-cast-const-objet-u-ref>`
[const Modele_turbulence_hyd_LES_base & Modele_turbulence_hyd_LES_base::self_cast(const Objet_U &)](#modele-turbulence-hyd-les-base-public-static-const-modele-turbulence-hyd-les-base-ref-modele-turbulence-hyd-les-base-self-cast-const-objet-u-ref)

self_cast#

Definition
Modele_turbulence_hyd_LES_base & Modele_turbulence_hyd_LES_base::self_cast(Objet_U &)
Brief description
Detailed description
How to reference this method:

Copy the following pieces of RST/Markdown code to cite this element in other parts of the sphinx documentation (there is a copy button on the top-right when hovering the code block):

:ref:`Modele_turbulence_hyd_LES_base & Modele_turbulence_hyd_LES_base::self_cast(Objet_U &) <modele-turbulence-hyd-les-base-public-static-modele-turbulence-hyd-les-base-ref-modele-turbulence-hyd-les-base-self-cast-objet-u-ref>`
[Modele_turbulence_hyd_LES_base & Modele_turbulence_hyd_LES_base::self_cast(Objet_U &)](#modele-turbulence-hyd-les-base-public-static-modele-turbulence-hyd-les-base-ref-modele-turbulence-hyd-les-base-self-cast-objet-u-ref)

printOn#

Definition
Sortie & Modele_turbulence_hyd_LES_base::printOn(Sortie &x) const override
Brief description

Ecriture de l’objet sur un flot de sortie Methode a surcharger.

Detailed description

Reimplements:

References
How to reference this method:

Copy the following pieces of RST/Markdown code to cite this element in other parts of the sphinx documentation (there is a copy button on the top-right when hovering the code block):

:ref:`Sortie & Modele_turbulence_hyd_LES_base::printOn(Sortie &x) const override <modele-turbulence-hyd-les-base-protected-sortie-ref-modele-turbulence-hyd-les-base-printon-sortie-ref-x-const-override>`
[Sortie & Modele_turbulence_hyd_LES_base::printOn(Sortie &x) const override](#modele-turbulence-hyd-les-base-protected-sortie-ref-modele-turbulence-hyd-les-base-printon-sortie-ref-x-const-override)

readOn#

Definition
Entree & Modele_turbulence_hyd_LES_base::readOn(Entree &) override
Brief description

Lecture d’un Objet_U sur un flot d’entree Methode a surcharger.

Detailed description

Reimplements:

References
Referenced By
How to reference this method:

Copy the following pieces of RST/Markdown code to cite this element in other parts of the sphinx documentation (there is a copy button on the top-right when hovering the code block):

:ref:`Entree & Modele_turbulence_hyd_LES_base::readOn(Entree &) override <modele-turbulence-hyd-les-base-protected-entree-ref-modele-turbulence-hyd-les-base-readon-entree-ref-override>`
[Entree & Modele_turbulence_hyd_LES_base::readOn(Entree &) override](#modele-turbulence-hyd-les-base-protected-entree-ref-modele-turbulence-hyd-les-base-readon-entree-ref-override)

Attributes Documentation#

info_obj (public)
const Type_info Modele_turbulence_hyd_LES_base::info_obj
l_ (protected)
DoubleVect Modele_turbulence_hyd_LES_base::l_
methode_ (protected)
Motcle Modele_turbulence_hyd_LES_base::methode_
CSM1 (protected)
constexpr double Modele_turbulence_hyd_LES_base::CSM1 = 0.063
CSM2 (protected)
constexpr double Modele_turbulence_hyd_LES_base::CSM2 = 0.37
CSMS1 (protected)
constexpr double Modele_turbulence_hyd_LES_base::CSMS1 = 0.112