Op_Diff_VDF_base#

#include <Op_Diff_VDF_base.h>
Brief description

class Op_Diff_VDF_base Classe de base des operateurs de diffusion VDF

How to reference this class#

Copy the following pieces of RST/Markdown code to cite this element in other parts of the sphinx documentation (there is a copy button on the top-right when hovering the code block):

:ref:`Op\_Diff\_VDF\_base <class-op-diff-vdf-base>`
[Op\_Diff\_VDF\_base](#class-op-diff-vdf-base)

Detailed description#

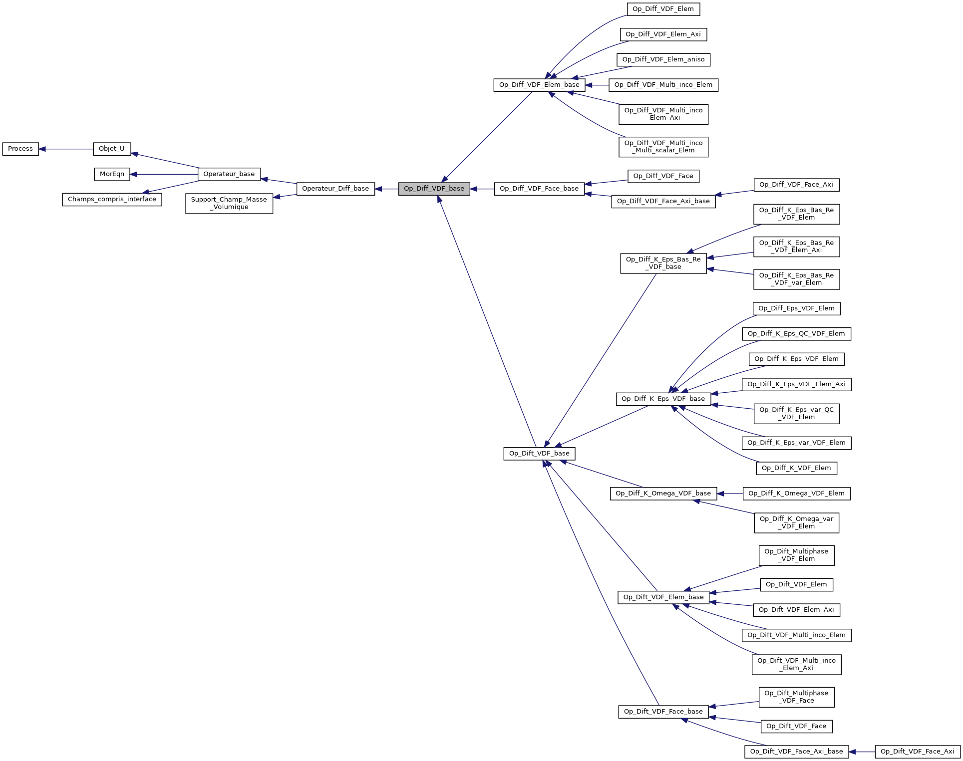
Inherits from#

Inherited by#

Inheritance graph#

If the image is too small, right-click and open in new tab

../../../../../_images/classOp__Diff__VDF__base__inherit__graph.png

List of Public Methods#

List of Public Static Methods#

List of Protected Methods#

Complete Member Function Documentation#

calculer#

Definition
DoubleTab & Op_Diff_VDF_base::calculer(const DoubleTab &, DoubleTab &) const override
Brief description

calcule la contribution de la diffusion, la range dans resu

Detailed description

Reimplements:

References
How to reference this method:

Copy the following pieces of RST/Markdown code to cite this element in other parts of the sphinx documentation (there is a copy button on the top-right when hovering the code block):

:ref:`DoubleTab & Op_Diff_VDF_base::calculer(const DoubleTab &, DoubleTab &) const override <op-diff-vdf-base-public-doubletab-ref-op-diff-vdf-base-calculer-const-doubletab-ref-doubletab-ref-const-override>`
[DoubleTab & Op_Diff_VDF_base::calculer(const DoubleTab &, DoubleTab &) const override](#op-diff-vdf-base-public-doubletab-ref-op-diff-vdf-base-calculer-const-doubletab-ref-doubletab-ref-const-override)

calculer_flux_bord#

Definition
virtual void Op_Diff_VDF_base::calculer_flux_bord(const DoubleTab &inco, const DoubleTab &val_b) const =delete
Brief description
Detailed description
How to reference this method:

Copy the following pieces of RST/Markdown code to cite this element in other parts of the sphinx documentation (there is a copy button on the top-right when hovering the code block):

:ref:`virtual void Op_Diff_VDF_base::calculer_flux_bord(const DoubleTab &inco, const DoubleTab &val_b) const =delete <op-diff-vdf-base-public-virtual-void-op-diff-vdf-base-calculer-flux-bord-const-doubletab-ref-inco-const-doubletab-ref-val-b-const-equal-delete>`
[virtual void Op_Diff_VDF_base::calculer_flux_bord(const DoubleTab &inco, const DoubleTab &val_b) const =delete](#op-diff-vdf-base-public-virtual-void-op-diff-vdf-base-calculer-flux-bord-const-doubletab-ref-inco-const-doubletab-ref-val-b-const-equal-delete)

check_multiphase_compatibility#

Definition
void Op_Diff_VDF_base::check_multiphase_compatibility() const override
Brief description
Detailed description

Reimplements:

How to reference this method:

Copy the following pieces of RST/Markdown code to cite this element in other parts of the sphinx documentation (there is a copy button on the top-right when hovering the code block):

:ref:`void Op_Diff_VDF_base::check_multiphase_compatibility() const override <op-diff-vdf-base-public-void-op-diff-vdf-base-check-multiphase-compatibility-const-override>`
[void Op_Diff_VDF_base::check_multiphase_compatibility() const override](#op-diff-vdf-base-public-void-op-diff-vdf-base-check-multiphase-compatibility-const-override)

completer#

Definition
void Op_Diff_VDF_base::completer() override
Brief description

Associe l’operateur au domaine_dis, le domaine_Cl_dis, et a l’inconnue de son equation.

Detailed description

Reimplements:

References
Referenced By
How to reference this method:

Copy the following pieces of RST/Markdown code to cite this element in other parts of the sphinx documentation (there is a copy button on the top-right when hovering the code block):

:ref:`void Op_Diff_VDF_base::completer() override <op-diff-vdf-base-public-void-op-diff-vdf-base-completer-override>`
[void Op_Diff_VDF_base::completer() override](#op-diff-vdf-base-public-void-op-diff-vdf-base-completer-override)

contribuer_au_second_membre#

Definition
void Op_Diff_VDF_base::contribuer_au_second_membre(DoubleTab &resu) const override
Brief description

DOES NOTHING - to override in derived classes.

Detailed description

Reimplements:

References
How to reference this method:

Copy the following pieces of RST/Markdown code to cite this element in other parts of the sphinx documentation (there is a copy button on the top-right when hovering the code block):

:ref:`void Op_Diff_VDF_base::contribuer_au_second_membre(DoubleTab &resu) const override <op-diff-vdf-base-public-void-op-diff-vdf-base-contribuer-au-second-membre-doubletab-ref-resu-const-override>`
[void Op_Diff_VDF_base::contribuer_au_second_membre(DoubleTab &resu) const override](#op-diff-vdf-base-public-void-op-diff-vdf-base-contribuer-au-second-membre-doubletab-ref-resu-const-override)

get_info#

Definition
const Type_info * Op_Diff_VDF_base::get_info() const override
Brief description

Donne des informations sur le type de l’ Objet_U .

Detailed description

Reimplements:

How to reference this method:

Copy the following pieces of RST/Markdown code to cite this element in other parts of the sphinx documentation (there is a copy button on the top-right when hovering the code block):

:ref:`const Type_info * Op_Diff_VDF_base::get_info() const override <op-diff-vdf-base-public-const-type-info-ptr-op-diff-vdf-base-get-info-const-override>`
[const Type_info * Op_Diff_VDF_base::get_info() const override](#op-diff-vdf-base-public-const-type-info-ptr-op-diff-vdf-base-get-info-const-override)

get_iter#

Definition
TRUST_Deriv<Iterateur_VDF_base> & Op_Diff_VDF_base::get_iter()
Brief description
Detailed description
References
How to reference this method:

Copy the following pieces of RST/Markdown code to cite this element in other parts of the sphinx documentation (there is a copy button on the top-right when hovering the code block):

:ref:`TRUST_Deriv<Iterateur_VDF_base> & Op_Diff_VDF_base::get_iter() <op-diff-vdf-base-public-trust-deriv-iterateur-vdf-base-ref-op-diff-vdf-base-get-iter>`
[TRUST_Deriv<Iterateur_VDF_base> & Op_Diff_VDF_base::get_iter()](#op-diff-vdf-base-public-trust-deriv-iterateur-vdf-base-ref-op-diff-vdf-base-get-iter)

get_iter#

Definition
const TRUST_Deriv<Iterateur_VDF_base> & Op_Diff_VDF_base::get_iter() const
Brief description
Detailed description
References
Referenced By
How to reference this method:

Copy the following pieces of RST/Markdown code to cite this element in other parts of the sphinx documentation (there is a copy button on the top-right when hovering the code block):

:ref:`const TRUST_Deriv<Iterateur_VDF_base> & Op_Diff_VDF_base::get_iter() const <op-diff-vdf-base-public-const-trust-deriv-iterateur-vdf-base-ref-op-diff-vdf-base-get-iter-const>`
[const TRUST_Deriv<Iterateur_VDF_base> & Op_Diff_VDF_base::get_iter() const](#op-diff-vdf-base-public-const-trust-deriv-iterateur-vdf-base-ref-op-diff-vdf-base-get-iter-const)

has_interface_blocs#

Definition
int Op_Diff_VDF_base::has_interface_blocs() const override
Brief description
Detailed description

Reimplements:

How to reference this method:

Copy the following pieces of RST/Markdown code to cite this element in other parts of the sphinx documentation (there is a copy button on the top-right when hovering the code block):

:ref:`int Op_Diff_VDF_base::has_interface_blocs() const override <op-diff-vdf-base-public-int-op-diff-vdf-base-has-interface-blocs-const-override>`
[int Op_Diff_VDF_base::has_interface_blocs() const override](#op-diff-vdf-base-public-int-op-diff-vdf-base-has-interface-blocs-const-override)

impr#

Definition
int Op_Diff_VDF_base::impr(Sortie &os) const override
Brief description

DOES NOTHING - to override in derived classes.

Detailed description

Imprime l’operateur sur un flot de sortie.

Reimplements:

References
How to reference this method:

Copy the following pieces of RST/Markdown code to cite this element in other parts of the sphinx documentation (there is a copy button on the top-right when hovering the code block):

:ref:`int Op_Diff_VDF_base::impr(Sortie &os) const override <op-diff-vdf-base-public-int-op-diff-vdf-base-impr-sortie-ref-os-const-override>`
[int Op_Diff_VDF_base::impr(Sortie &os) const override](#op-diff-vdf-base-public-int-op-diff-vdf-base-impr-sortie-ref-os-const-override)

init_op_ext#

Definition
void Op_Diff_VDF_base::init_op_ext() const override
Brief description
Detailed description

Reimplements:

References
Referenced By
How to reference this method:

Copy the following pieces of RST/Markdown code to cite this element in other parts of the sphinx documentation (there is a copy button on the top-right when hovering the code block):

:ref:`void Op_Diff_VDF_base::init_op_ext() const override <op-diff-vdf-base-public-void-op-diff-vdf-base-init-op-ext-const-override>`
[void Op_Diff_VDF_base::init_op_ext() const override](#op-diff-vdf-base-public-void-op-diff-vdf-base-init-op-ext-const-override)

Op_Diff_VDF_base#

Definition
Op_Diff_VDF_base::Op_Diff_VDF_base()
Brief description
Detailed description
How to reference this method:

Copy the following pieces of RST/Markdown code to cite this element in other parts of the sphinx documentation (there is a copy button on the top-right when hovering the code block):

:ref:`Op_Diff_VDF_base::Op_Diff_VDF_base() <op-diff-vdf-base-public-op-diff-vdf-base-op-diff-vdf-base>`
[Op_Diff_VDF_base::Op_Diff_VDF_base()](#op-diff-vdf-base-public-op-diff-vdf-base-op-diff-vdf-base)

Op_Diff_VDF_base#

Definition
Op_Diff_VDF_base::Op_Diff_VDF_base(const Iterateur_VDF_base &iter_base)
Brief description
Detailed description
References
How to reference this method:

Copy the following pieces of RST/Markdown code to cite this element in other parts of the sphinx documentation (there is a copy button on the top-right when hovering the code block):

:ref:`Op_Diff_VDF_base::Op_Diff_VDF_base(const Iterateur_VDF_base &iter_base) <op-diff-vdf-base-public-op-diff-vdf-base-op-diff-vdf-base-const-iterateur-vdf-base-ref-iter-base>`
[Op_Diff_VDF_base::Op_Diff_VDF_base(const Iterateur_VDF_base &iter_base)](#op-diff-vdf-base-public-op-diff-vdf-base-op-diff-vdf-base-const-iterateur-vdf-base-ref-iter-base)

~Op_Diff_VDF_base#

Definition
Op_Diff_VDF_base::~Op_Diff_VDF_base() override
Brief description
Detailed description
How to reference this method:

Copy the following pieces of RST/Markdown code to cite this element in other parts of the sphinx documentation (there is a copy button on the top-right when hovering the code block):

:ref:`Op_Diff_VDF_base::~Op_Diff_VDF_base() override <op-diff-vdf-base-public-op-diff-vdf-base-dtor-op-diff-vdf-base-override>`
[Op_Diff_VDF_base::~Op_Diff_VDF_base() override](#op-diff-vdf-base-public-op-diff-vdf-base-dtor-op-diff-vdf-base-override)

info#

Definition
const Type_info * Op_Diff_VDF_base::info()
Brief description
Detailed description
How to reference this method:

Copy the following pieces of RST/Markdown code to cite this element in other parts of the sphinx documentation (there is a copy button on the top-right when hovering the code block):

:ref:`const Type_info * Op_Diff_VDF_base::info() <op-diff-vdf-base-public-static-const-type-info-ptr-op-diff-vdf-base-info>`
[const Type_info * Op_Diff_VDF_base::info()](#op-diff-vdf-base-public-static-const-type-info-ptr-op-diff-vdf-base-info)

self_cast#

Definition
const Op_Diff_VDF_base & Op_Diff_VDF_base::self_cast(const Objet_U &)
Brief description
Detailed description
How to reference this method:

Copy the following pieces of RST/Markdown code to cite this element in other parts of the sphinx documentation (there is a copy button on the top-right when hovering the code block):

:ref:`const Op_Diff_VDF_base & Op_Diff_VDF_base::self_cast(const Objet_U &) <op-diff-vdf-base-public-static-const-op-diff-vdf-base-ref-op-diff-vdf-base-self-cast-const-objet-u-ref>`
[const Op_Diff_VDF_base & Op_Diff_VDF_base::self_cast(const Objet_U &)](#op-diff-vdf-base-public-static-const-op-diff-vdf-base-ref-op-diff-vdf-base-self-cast-const-objet-u-ref)

self_cast#

Definition
Op_Diff_VDF_base & Op_Diff_VDF_base::self_cast(Objet_U &)
Brief description
Detailed description
How to reference this method:

Copy the following pieces of RST/Markdown code to cite this element in other parts of the sphinx documentation (there is a copy button on the top-right when hovering the code block):

:ref:`Op_Diff_VDF_base & Op_Diff_VDF_base::self_cast(Objet_U &) <op-diff-vdf-base-public-static-op-diff-vdf-base-ref-op-diff-vdf-base-self-cast-objet-u-ref>`
[Op_Diff_VDF_base & Op_Diff_VDF_base::self_cast(Objet_U &)](#op-diff-vdf-base-public-static-op-diff-vdf-base-ref-op-diff-vdf-base-self-cast-objet-u-ref)

ajoute_terme_pour_axi#

Definition
void Op_Diff_VDF_base::ajoute_terme_pour_axi(matrices_t, DoubleTab &, const tabs_t &) const
Brief description
Detailed description
References
Referenced By
How to reference this method:

Copy the following pieces of RST/Markdown code to cite this element in other parts of the sphinx documentation (there is a copy button on the top-right when hovering the code block):

:ref:`void Op_Diff_VDF_base::ajoute_terme_pour_axi(matrices_t, DoubleTab &, const tabs_t &) const <op-diff-vdf-base-protected-void-op-diff-vdf-base-ajoute-terme-pour-axi-matrices-t-doubletab-ref-const-tabs-t-ref-const>`
[void Op_Diff_VDF_base::ajoute_terme_pour_axi(matrices_t, DoubleTab &, const tabs_t &) const](#op-diff-vdf-base-protected-void-op-diff-vdf-base-ajoute-terme-pour-axi-matrices-t-doubletab-ref-const-tabs-t-ref-const)

calculer_dt_stab_#

Definition
double Op_Diff_VDF_base::calculer_dt_stab_(const Domaine_VDF &zone_VDF) const
Brief description
Detailed description
References
Referenced By
How to reference this method:

Copy the following pieces of RST/Markdown code to cite this element in other parts of the sphinx documentation (there is a copy button on the top-right when hovering the code block):

:ref:`double Op_Diff_VDF_base::calculer_dt_stab_(const Domaine_VDF &zone_VDF) const <op-diff-vdf-base-protected-double-op-diff-vdf-base-calculer-dt-stab-underscore-const-domaine-vdf-ref-zone-vdf-const>`
[double Op_Diff_VDF_base::calculer_dt_stab_(const Domaine_VDF &zone_VDF) const](#op-diff-vdf-base-protected-double-op-diff-vdf-base-calculer-dt-stab-underscore-const-domaine-vdf-ref-zone-vdf-const)

printOn#

Definition
Sortie & Op_Diff_VDF_base::printOn(Sortie &x) const override
Brief description

DOES NOTHING - to override in derived classes.

Detailed description

Imprime l’operateur sur un flot de sortie.

Reimplements:

References
Referenced By
How to reference this method:

Copy the following pieces of RST/Markdown code to cite this element in other parts of the sphinx documentation (there is a copy button on the top-right when hovering the code block):

:ref:`Sortie & Op_Diff_VDF_base::printOn(Sortie &x) const override <op-diff-vdf-base-protected-sortie-ref-op-diff-vdf-base-printon-sortie-ref-x-const-override>`
[Sortie & Op_Diff_VDF_base::printOn(Sortie &x) const override](#op-diff-vdf-base-protected-sortie-ref-op-diff-vdf-base-printon-sortie-ref-x-const-override)

readOn#

Definition
Entree & Op_Diff_VDF_base::readOn(Entree &) override
Brief description

DOES NOTHING - to override in derived classes.

Detailed description

Lit un operateur sur un flot d’entree.

Reimplements:

Referenced By
How to reference this method:

Copy the following pieces of RST/Markdown code to cite this element in other parts of the sphinx documentation (there is a copy button on the top-right when hovering the code block):

:ref:`Entree & Op_Diff_VDF_base::readOn(Entree &) override <op-diff-vdf-base-protected-entree-ref-op-diff-vdf-base-readon-entree-ref-override>`
[Entree & Op_Diff_VDF_base::readOn(Entree &) override](#op-diff-vdf-base-protected-entree-ref-op-diff-vdf-base-readon-entree-ref-override)

Attributes Documentation#

info_obj (public)
const Type_info Op_Diff_VDF_base::info_obj
iter_ (protected)
TRUST_Deriv<Iterateur_VDF_base> Op_Diff_VDF_base::iter_
op_ext_init_ (protected)
int Op_Diff_VDF_base::op_ext_init_ = 0