Calcul_Production_K_VDF#
#include <Calcul_Production_K_VDF.h>
How to reference this class#
Copy the following pieces of RST/Markdown code to cite this element in other parts of the sphinx documentation (there is a copy button on the top-right when hovering the code block):
:ref:`Calcul\_Production\_K\_VDF <class-calcul-production-k-vdf>`
[Calcul\_Production\_K\_VDF](#class-calcul-production-k-vdf)
Detailed description#
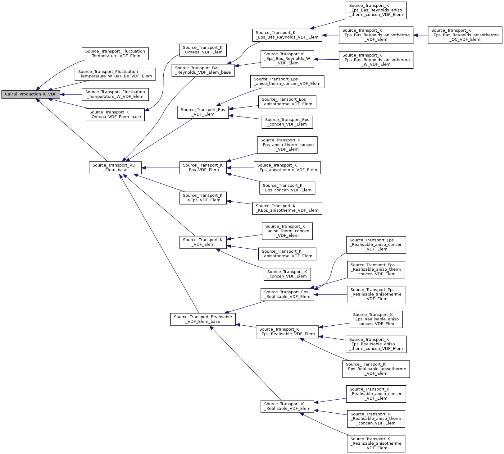
Inherited by#
Inheritance graph#
If the image is too small, right-click and open in new tab
List of Protected Methods#
Complete Member Function Documentation#
Calcul_Production_K_VDF#
Calcul_Production_K_VDF::Calcul_Production_K_VDF()
Detailed description
How to reference this method:
Copy the following pieces of RST/Markdown code to cite this element in other parts of the sphinx documentation (there is a copy button on the top-right when hovering the code block):
:ref:`Calcul_Production_K_VDF::Calcul_Production_K_VDF() <calcul-production-k-vdf-protected-calcul-production-k-vdf-calcul-production-k-vdf>`
[Calcul_Production_K_VDF::Calcul_Production_K_VDF()](#calcul-production-k-vdf-protected-calcul-production-k-vdf-calcul-production-k-vdf)
calculer_terme_destruction_K#
DoubleVect & Calcul_Production_K_VDF::calculer_terme_destruction_K(const Domaine_VDF &, const Domaine_Cl_VDF &, DoubleVect &, const DoubleTab &, const DoubleTab &, const DoubleTab &, const DoubleVect &) const
Detailed description
References
Referenced By
How to reference this method:
Copy the following pieces of RST/Markdown code to cite this element in other parts of the sphinx documentation (there is a copy button on the top-right when hovering the code block):
:ref:`DoubleVect & Calcul_Production_K_VDF::calculer_terme_destruction_K(const Domaine_VDF &, const Domaine_Cl_VDF &, DoubleVect &, const DoubleTab &, const DoubleTab &, const DoubleTab &, const DoubleVect &) const <calcul-production-k-vdf-protected-doublevect-ref-calcul-production-k-vdf-calculer-terme-destruction-k-const-domaine-vdf-ref-const-domaine-cl-vdf-ref-doublevect-ref-const-doubletab-ref-const-doubletab-ref-const-doubletab-ref-const-doublevect-ref-const>`
[DoubleVect & Calcul_Production_K_VDF::calculer_terme_destruction_K(const Domaine_VDF &, const Domaine_Cl_VDF &, DoubleVect &, const DoubleTab &, const DoubleTab &, const DoubleTab &, const DoubleVect &) const](#calcul-production-k-vdf-protected-doublevect-ref-calcul-production-k-vdf-calculer-terme-destruction-k-const-domaine-vdf-ref-const-domaine-cl-vdf-ref-doublevect-ref-const-doubletab-ref-const-doubletab-ref-const-doubletab-ref-const-doublevect-ref-const)
calculer_terme_destruction_K#
DoubleVect & Calcul_Production_K_VDF::calculer_terme_destruction_K(const Domaine_VDF &, const Domaine_Cl_VDF &, DoubleVect &, const DoubleTab &, const DoubleTab &, const DoubleVect &, const DoubleVect &, int) const
Detailed description
References
How to reference this method:
Copy the following pieces of RST/Markdown code to cite this element in other parts of the sphinx documentation (there is a copy button on the top-right when hovering the code block):
:ref:`DoubleVect & Calcul_Production_K_VDF::calculer_terme_destruction_K(const Domaine_VDF &, const Domaine_Cl_VDF &, DoubleVect &, const DoubleTab &, const DoubleTab &, const DoubleVect &, const DoubleVect &, int) const <calcul-production-k-vdf-protected-doublevect-ref-calcul-production-k-vdf-calculer-terme-destruction-k-const-domaine-vdf-ref-const-domaine-cl-vdf-ref-doublevect-ref-const-doubletab-ref-const-doubletab-ref-const-doublevect-ref-const-doublevect-ref-int-const>`
[DoubleVect & Calcul_Production_K_VDF::calculer_terme_destruction_K(const Domaine_VDF &, const Domaine_Cl_VDF &, DoubleVect &, const DoubleTab &, const DoubleTab &, const DoubleVect &, const DoubleVect &, int) const](#calcul-production-k-vdf-protected-doublevect-ref-calcul-production-k-vdf-calculer-terme-destruction-k-const-domaine-vdf-ref-const-domaine-cl-vdf-ref-doublevect-ref-const-doubletab-ref-const-doubletab-ref-const-doublevect-ref-const-doublevect-ref-int-const)
calculer_terme_destruction_K#
DoubleVect & Calcul_Production_K_VDF::calculer_terme_destruction_K(const Domaine_VDF &, const Domaine_Cl_VDF &, DoubleVect &, const DoubleTab &, const DoubleTab &, double, const DoubleVect &) const
Detailed description
References
How to reference this method:
Copy the following pieces of RST/Markdown code to cite this element in other parts of the sphinx documentation (there is a copy button on the top-right when hovering the code block):
:ref:`DoubleVect & Calcul_Production_K_VDF::calculer_terme_destruction_K(const Domaine_VDF &, const Domaine_Cl_VDF &, DoubleVect &, const DoubleTab &, const DoubleTab &, double, const DoubleVect &) const <calcul-production-k-vdf-protected-doublevect-ref-calcul-production-k-vdf-calculer-terme-destruction-k-const-domaine-vdf-ref-const-domaine-cl-vdf-ref-doublevect-ref-const-doubletab-ref-const-doubletab-ref-double-const-doublevect-ref-const>`
[DoubleVect & Calcul_Production_K_VDF::calculer_terme_destruction_K(const Domaine_VDF &, const Domaine_Cl_VDF &, DoubleVect &, const DoubleTab &, const DoubleTab &, double, const DoubleVect &) const](#calcul-production-k-vdf-protected-doublevect-ref-calcul-production-k-vdf-calculer-terme-destruction-k-const-domaine-vdf-ref-const-domaine-cl-vdf-ref-doublevect-ref-const-doubletab-ref-const-doubletab-ref-double-const-doublevect-ref-const)
calculer_terme_production_K#
DoubleVect & Calcul_Production_K_VDF::calculer_terme_production_K(const Domaine_VDF &, const Domaine_Cl_VDF &, DoubleVect &, const DoubleTab &, const DoubleTab &, const Champ_Face_VDF &, const DoubleTab &) const
Detailed description
References
Referenced By
Source_Transport_Fluctuation_Temperature_W_Bas_Re_VDF_Elem::ajouter
Source_Transport_Fluctuation_Temperature_W_VDF_Elem::ajouter
Source_Transport_K_Eps_Bas_Reynolds_aniso_therm_concen_VDF_Elem::ajouter_blocs
Source_Transport_K_Eps_Bas_Reynolds_anisotherme_VDF_Elem::ajouter_blocs
Source_Transport_K_Eps_Bas_Reynolds_anisotherme_QC_VDF_Elem::ajouter_blocs
Source_Transport_K_Eps_Bas_Reynolds_anisotherme_W_VDF_Elem::ajouter_blocs
How to reference this method:
Copy the following pieces of RST/Markdown code to cite this element in other parts of the sphinx documentation (there is a copy button on the top-right when hovering the code block):
:ref:`DoubleVect & Calcul_Production_K_VDF::calculer_terme_production_K(const Domaine_VDF &, const Domaine_Cl_VDF &, DoubleVect &, const DoubleTab &, const DoubleTab &, const Champ_Face_VDF &, const DoubleTab &) const <calcul-production-k-vdf-protected-doublevect-ref-calcul-production-k-vdf-calculer-terme-production-k-const-domaine-vdf-ref-const-domaine-cl-vdf-ref-doublevect-ref-const-doubletab-ref-const-doubletab-ref-const-champ-face-vdf-ref-const-doubletab-ref-const>`
[DoubleVect & Calcul_Production_K_VDF::calculer_terme_production_K(const Domaine_VDF &, const Domaine_Cl_VDF &, DoubleVect &, const DoubleTab &, const DoubleTab &, const Champ_Face_VDF &, const DoubleTab &) const](#calcul-production-k-vdf-protected-doublevect-ref-calcul-production-k-vdf-calculer-terme-production-k-const-domaine-vdf-ref-const-domaine-cl-vdf-ref-doublevect-ref-const-doubletab-ref-const-doubletab-ref-const-champ-face-vdf-ref-const-doubletab-ref-const)
calculer_terme_production_K_Axi#
DoubleVect & Calcul_Production_K_VDF::calculer_terme_production_K_Axi(const Domaine_VDF &, const Champ_Face_VDF &, DoubleVect &, const DoubleTab &, const DoubleTab &) const
Detailed description
References
Referenced By
Source_Transport_Fluctuation_Temperature_W_Bas_Re_VDF_Elem::ajouter
Source_Transport_Fluctuation_Temperature_W_VDF_Elem::ajouter
Source_Transport_K_Eps_Bas_Reynolds_aniso_therm_concen_VDF_Elem::ajouter_blocs
Source_Transport_K_Eps_Bas_Reynolds_anisotherme_VDF_Elem::ajouter_blocs
Source_Transport_K_Eps_Bas_Reynolds_anisotherme_W_VDF_Elem::ajouter_blocs
How to reference this method:
Copy the following pieces of RST/Markdown code to cite this element in other parts of the sphinx documentation (there is a copy button on the top-right when hovering the code block):
:ref:`DoubleVect & Calcul_Production_K_VDF::calculer_terme_production_K_Axi(const Domaine_VDF &, const Champ_Face_VDF &, DoubleVect &, const DoubleTab &, const DoubleTab &) const <calcul-production-k-vdf-protected-doublevect-ref-calcul-production-k-vdf-calculer-terme-production-k-axi-const-domaine-vdf-ref-const-champ-face-vdf-ref-doublevect-ref-const-doubletab-ref-const-doubletab-ref-const>`
[DoubleVect & Calcul_Production_K_VDF::calculer_terme_production_K_Axi(const Domaine_VDF &, const Champ_Face_VDF &, DoubleVect &, const DoubleTab &, const DoubleTab &) const](#calcul-production-k-vdf-protected-doublevect-ref-calcul-production-k-vdf-calculer-terme-production-k-axi-const-domaine-vdf-ref-const-champ-face-vdf-ref-doublevect-ref-const-doubletab-ref-const-doubletab-ref-const)
calculer_terme_production_K_BiK#
DoubleVect & Calcul_Production_K_VDF::calculer_terme_production_K_BiK(const Domaine_VDF &, const Domaine_Cl_VDF &, DoubleVect &, const DoubleTab &, const DoubleTab &, const Champ_Face_VDF &, const DoubleTab &) const
Detailed description
References
Referenced By
How to reference this method:
Copy the following pieces of RST/Markdown code to cite this element in other parts of the sphinx documentation (there is a copy button on the top-right when hovering the code block):
:ref:`DoubleVect & Calcul_Production_K_VDF::calculer_terme_production_K_BiK(const Domaine_VDF &, const Domaine_Cl_VDF &, DoubleVect &, const DoubleTab &, const DoubleTab &, const Champ_Face_VDF &, const DoubleTab &) const <calcul-production-k-vdf-protected-doublevect-ref-calcul-production-k-vdf-calculer-terme-production-k-bik-const-domaine-vdf-ref-const-domaine-cl-vdf-ref-doublevect-ref-const-doubletab-ref-const-doubletab-ref-const-champ-face-vdf-ref-const-doubletab-ref-const>`
[DoubleVect & Calcul_Production_K_VDF::calculer_terme_production_K_BiK(const Domaine_VDF &, const Domaine_Cl_VDF &, DoubleVect &, const DoubleTab &, const DoubleTab &, const Champ_Face_VDF &, const DoubleTab &) const](#calcul-production-k-vdf-protected-doublevect-ref-calcul-production-k-vdf-calculer-terme-production-k-bik-const-domaine-vdf-ref-const-domaine-cl-vdf-ref-doublevect-ref-const-doubletab-ref-const-doubletab-ref-const-champ-face-vdf-ref-const-doubletab-ref-const)
calculer_terme_production_K_BiK_Axi#
DoubleVect & Calcul_Production_K_VDF::calculer_terme_production_K_BiK_Axi(const Domaine_VDF &, const Champ_Face_VDF &, DoubleVect &, const DoubleTab &, const DoubleTab &) const
Detailed description
References
Referenced By
How to reference this method:
Copy the following pieces of RST/Markdown code to cite this element in other parts of the sphinx documentation (there is a copy button on the top-right when hovering the code block):
:ref:`DoubleVect & Calcul_Production_K_VDF::calculer_terme_production_K_BiK_Axi(const Domaine_VDF &, const Champ_Face_VDF &, DoubleVect &, const DoubleTab &, const DoubleTab &) const <calcul-production-k-vdf-protected-doublevect-ref-calcul-production-k-vdf-calculer-terme-production-k-bik-axi-const-domaine-vdf-ref-const-champ-face-vdf-ref-doublevect-ref-const-doubletab-ref-const-doubletab-ref-const>`
[DoubleVect & Calcul_Production_K_VDF::calculer_terme_production_K_BiK_Axi(const Domaine_VDF &, const Champ_Face_VDF &, DoubleVect &, const DoubleTab &, const DoubleTab &) const](#calcul-production-k-vdf-protected-doublevect-ref-calcul-production-k-vdf-calculer-terme-production-k-bik-axi-const-domaine-vdf-ref-const-champ-face-vdf-ref-doublevect-ref-const-doubletab-ref-const-doubletab-ref-const)
calculer_terme_production_K_for_komega#
DoubleVect & Calcul_Production_K_VDF::calculer_terme_production_K_for_komega(const Domaine_VDF &, const Domaine_Cl_VDF &, DoubleVect &, const DoubleTab &, const DoubleTab &, const Champ_Face_VDF &, const DoubleTab &) const
Detailed description
References
How to reference this method:
Copy the following pieces of RST/Markdown code to cite this element in other parts of the sphinx documentation (there is a copy button on the top-right when hovering the code block):
:ref:`DoubleVect & Calcul_Production_K_VDF::calculer_terme_production_K_for_komega(const Domaine_VDF &, const Domaine_Cl_VDF &, DoubleVect &, const DoubleTab &, const DoubleTab &, const Champ_Face_VDF &, const DoubleTab &) const <calcul-production-k-vdf-protected-doublevect-ref-calcul-production-k-vdf-calculer-terme-production-k-for-komega-const-domaine-vdf-ref-const-domaine-cl-vdf-ref-doublevect-ref-const-doubletab-ref-const-doubletab-ref-const-champ-face-vdf-ref-const-doubletab-ref-const>`
[DoubleVect & Calcul_Production_K_VDF::calculer_terme_production_K_for_komega(const Domaine_VDF &, const Domaine_Cl_VDF &, DoubleVect &, const DoubleTab &, const DoubleTab &, const Champ_Face_VDF &, const DoubleTab &) const](#calcul-production-k-vdf-protected-doublevect-ref-calcul-production-k-vdf-calculer-terme-production-k-for-komega-const-domaine-vdf-ref-const-domaine-cl-vdf-ref-doublevect-ref-const-doubletab-ref-const-doubletab-ref-const-champ-face-vdf-ref-const-doubletab-ref-const)
calculer_u_conc#
DoubleTab & Calcul_Production_K_VDF::calculer_u_conc(const Domaine_VDF &, const Domaine_Cl_VDF &, const DoubleTab &, const DoubleTab &, DoubleTab &, int) const
Detailed description
References
Referenced By
How to reference this method:
Copy the following pieces of RST/Markdown code to cite this element in other parts of the sphinx documentation (there is a copy button on the top-right when hovering the code block):
:ref:`DoubleTab & Calcul_Production_K_VDF::calculer_u_conc(const Domaine_VDF &, const Domaine_Cl_VDF &, const DoubleTab &, const DoubleTab &, DoubleTab &, int) const <calcul-production-k-vdf-protected-doubletab-ref-calcul-production-k-vdf-calculer-u-conc-const-domaine-vdf-ref-const-domaine-cl-vdf-ref-const-doubletab-ref-const-doubletab-ref-doubletab-ref-int-const>`
[DoubleTab & Calcul_Production_K_VDF::calculer_u_conc(const Domaine_VDF &, const Domaine_Cl_VDF &, const DoubleTab &, const DoubleTab &, DoubleTab &, int) const](#calcul-production-k-vdf-protected-doubletab-ref-calcul-production-k-vdf-calculer-u-conc-const-domaine-vdf-ref-const-domaine-cl-vdf-ref-const-doubletab-ref-const-doubletab-ref-doubletab-ref-int-const)
calculer_u_teta#
DoubleTab & Calcul_Production_K_VDF::calculer_u_teta(const Domaine_VDF &, const Domaine_Cl_VDF &, const DoubleTab &, const DoubleTab &, DoubleTab &) const
Detailed description
References
Referenced By
How to reference this method:
Copy the following pieces of RST/Markdown code to cite this element in other parts of the sphinx documentation (there is a copy button on the top-right when hovering the code block):
:ref:`DoubleTab & Calcul_Production_K_VDF::calculer_u_teta(const Domaine_VDF &, const Domaine_Cl_VDF &, const DoubleTab &, const DoubleTab &, DoubleTab &) const <calcul-production-k-vdf-protected-doubletab-ref-calcul-production-k-vdf-calculer-u-teta-const-domaine-vdf-ref-const-domaine-cl-vdf-ref-const-doubletab-ref-const-doubletab-ref-doubletab-ref-const>`
[DoubleTab & Calcul_Production_K_VDF::calculer_u_teta(const Domaine_VDF &, const Domaine_Cl_VDF &, const DoubleTab &, const DoubleTab &, DoubleTab &) const](#calcul-production-k-vdf-protected-doubletab-ref-calcul-production-k-vdf-calculer-u-teta-const-domaine-vdf-ref-const-domaine-cl-vdf-ref-const-doubletab-ref-const-doubletab-ref-doubletab-ref-const)
mettre_a_jour#
void Calcul_Production_K_VDF::mettre_a_jour(double)
Detailed description
Referenced By
How to reference this method:
Copy the following pieces of RST/Markdown code to cite this element in other parts of the sphinx documentation (there is a copy button on the top-right when hovering the code block):
:ref:`void Calcul_Production_K_VDF::mettre_a_jour(double) <calcul-production-k-vdf-protected-void-calcul-production-k-vdf-mettre-a-jour-double>`
[void Calcul_Production_K_VDF::mettre_a_jour(double)](#calcul-production-k-vdf-protected-void-calcul-production-k-vdf-mettre-a-jour-double)