Milieu_base

Contents

Milieu_base#

#include <Milieu_base.h>
Brief description

classe Milieu_base Cette classe est la base de la hierarchie des milieux (physiques)

How to reference this class#

Copy the following pieces of RST/Markdown code to cite this element in other parts of the sphinx documentation (there is a copy button on the top-right when hovering the code block):

:ref:`Milieu\_base <class-milieu-base>`
[Milieu\_base](#class-milieu-base)

Detailed description#

Elle regroupe les fonctionnalites (communes) et les proprietes physiques d’un milieu. Cette classe contient les principaux champs donnees caracterisant le milieu: - masse volumique (rho) - diffusivite (alpha) - conductivite (lambda) - capacite calorifique (Cp) - dilatabilite (beta_th)

Inherits from#

Inherited by#

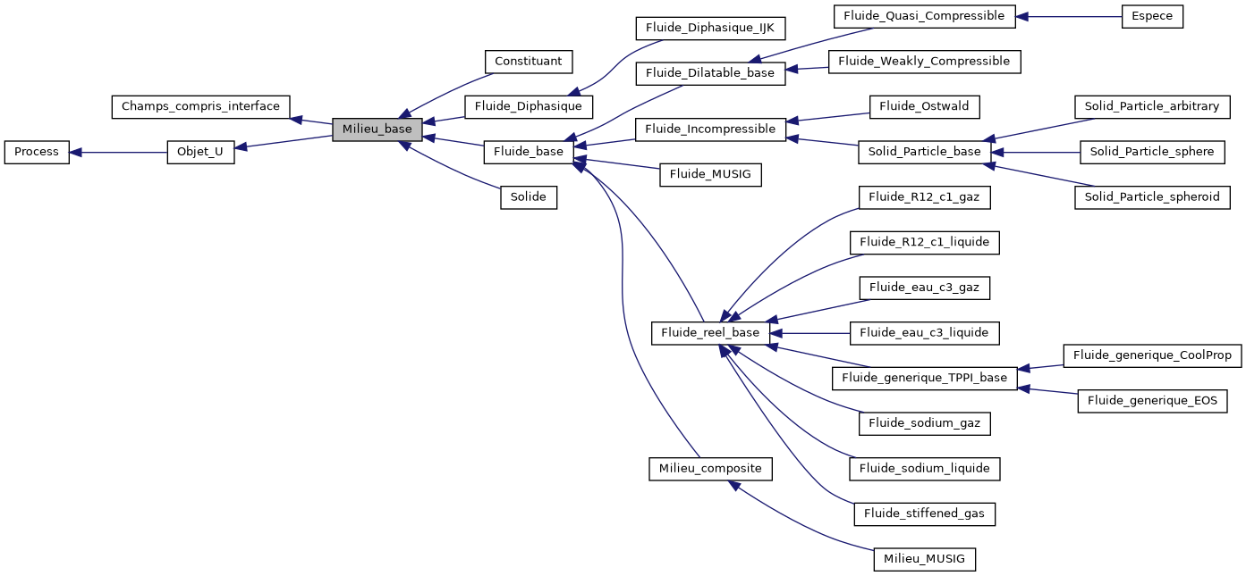
Inheritance graph#

If the image is too small, right-click and open in new tab

../../../../../_images/classMilieu__base__inherit__graph.png

List of Public Methods#

List of Public Static Methods#

List of Protected Methods#

List of Private Methods#

Complete Member Function Documentation#

a_gravite#

Definition
int Milieu_base::a_gravite() const
Brief description

Renvoie 1 si la gravite a ete initialisee.

Detailed description
References
Referenced By
How to reference this method:

Copy the following pieces of RST/Markdown code to cite this element in other parts of the sphinx documentation (there is a copy button on the top-right when hovering the code block):

:ref:`int Milieu_base::a_gravite() const <milieu-base-public-int-milieu-base-a-gravite-const>`
[int Milieu_base::a_gravite() const](#milieu-base-public-int-milieu-base-a-gravite-const)

abortTimeStep#

Definition
void Milieu_base::abortTimeStep()
Brief description
Detailed description
References
Referenced By
How to reference this method:

Copy the following pieces of RST/Markdown code to cite this element in other parts of the sphinx documentation (there is a copy button on the top-right when hovering the code block):

:ref:`void Milieu_base::abortTimeStep() <milieu-base-public-void-milieu-base-aborttimestep>`
[void Milieu_base::abortTimeStep()](#milieu-base-public-void-milieu-base-aborttimestep)

associer_#

Definition
int Milieu_base::associer_(Objet_U &) override
Brief description

Associe la gravite en controlant dynamiquement le type de l’objet a associer.

Detailed description

Si l’objet est du type OWN_PTR(Champ_Don_base) ou Champ_Don_base l’association reussit, sinon elle echoue.

Reimplements:

References
How to reference this method:

Copy the following pieces of RST/Markdown code to cite this element in other parts of the sphinx documentation (there is a copy button on the top-right when hovering the code block):

:ref:`int Milieu_base::associer_(Objet_U &) override <milieu-base-public-int-milieu-base-associer-underscore-objet-u-ref-override>`
[int Milieu_base::associer_(Objet_U &) override](#milieu-base-public-int-milieu-base-associer-underscore-objet-u-ref-override)

associer_equation#

Definition
void Milieu_base::associer_equation(const Equation_base *eqn) const
Brief description
Detailed description
References
Referenced By
How to reference this method:

Copy the following pieces of RST/Markdown code to cite this element in other parts of the sphinx documentation (there is a copy button on the top-right when hovering the code block):

:ref:`void Milieu_base::associer_equation(const Equation_base *eqn) const <milieu-base-public-void-milieu-base-associer-equation-const-equation-base-ptr-eqn-const>`
[void Milieu_base::associer_equation(const Equation_base *eqn) const](#milieu-base-public-void-milieu-base-associer-equation-const-equation-base-ptr-eqn-const)

associer_gravite#

Definition
void Milieu_base::associer_gravite(const Champ_Don_base &)
Brief description

Associe (affecte) un champ de gravite au milieu.

Detailed description
References
Referenced By
How to reference this method:

Copy the following pieces of RST/Markdown code to cite this element in other parts of the sphinx documentation (there is a copy button on the top-right when hovering the code block):

:ref:`void Milieu_base::associer_gravite(const Champ_Don_base &) <milieu-base-public-void-milieu-base-associer-gravite-const-champ-don-base-ref>`
[void Milieu_base::associer_gravite(const Champ_Don_base &)](#milieu-base-public-void-milieu-base-associer-gravite-const-champ-don-base-ref)

beta_t#

Definition
Champ_Don_base & Milieu_base::beta_t()
Brief description

Renvoie beta_t du milieu.

Detailed description
References
How to reference this method:

Copy the following pieces of RST/Markdown code to cite this element in other parts of the sphinx documentation (there is a copy button on the top-right when hovering the code block):

:ref:`Champ_Don_base & Milieu_base::beta_t() <milieu-base-public-champ-don-base-ref-milieu-base-beta-t>`
[Champ_Don_base & Milieu_base::beta_t()](#milieu-base-public-champ-don-base-ref-milieu-base-beta-t)

beta_t#

Definition
const Champ_Don_base & Milieu_base::beta_t() const
Brief description

Renvoie beta_t du milieu.

Detailed description

(version const)

References
Referenced By
How to reference this method:

Copy the following pieces of RST/Markdown code to cite this element in other parts of the sphinx documentation (there is a copy button on the top-right when hovering the code block):

:ref:`const Champ_Don_base & Milieu_base::beta_t() const <milieu-base-public-const-champ-don-base-ref-milieu-base-beta-t-const>`
[const Champ_Don_base & Milieu_base::beta_t() const](#milieu-base-public-const-champ-don-base-ref-milieu-base-beta-t-const)

capacite_calorifique#

Definition
Champ_Don_base & Milieu_base::capacite_calorifique()
Brief description

Renvoie la capacite calorifique du milieu.

Detailed description
References
How to reference this method:

Copy the following pieces of RST/Markdown code to cite this element in other parts of the sphinx documentation (there is a copy button on the top-right when hovering the code block):

:ref:`Champ_Don_base & Milieu_base::capacite_calorifique() <milieu-base-public-champ-don-base-ref-milieu-base-capacite-calorifique>`
[Champ_Don_base & Milieu_base::capacite_calorifique()](#milieu-base-public-champ-don-base-ref-milieu-base-capacite-calorifique)

capacite_calorifique#

Definition
const Champ_Don_base & Milieu_base::capacite_calorifique() const
Brief description

Renvoie la capacite calorifique du milieu.

Detailed description

(version const)

References
Referenced By
How to reference this method:

Copy the following pieces of RST/Markdown code to cite this element in other parts of the sphinx documentation (there is a copy button on the top-right when hovering the code block):

:ref:`const Champ_Don_base & Milieu_base::capacite_calorifique() const <milieu-base-public-const-champ-don-base-ref-milieu-base-capacite-calorifique-const>`
[const Champ_Don_base & Milieu_base::capacite_calorifique() const](#milieu-base-public-const-champ-don-base-ref-milieu-base-capacite-calorifique-const)

champs_don#

Definition
const TRUST_List<TRUST_Ref<Champ_Don_base *>> & Milieu_base::champs_don() const
Brief description
Detailed description
References
How to reference this method:

Copy the following pieces of RST/Markdown code to cite this element in other parts of the sphinx documentation (there is a copy button on the top-right when hovering the code block):

:ref:`const TRUST_List<TRUST_Ref<Champ_Don_base *>> & Milieu_base::champs_don() const <milieu-base-public-const-trust-list-trust-ref-champ-don-base-ptr-ref-milieu-base-champs-don-const>`
[const TRUST_List<TRUST_Ref<Champ_Don_base *>> & Milieu_base::champs_don() const](#milieu-base-public-const-trust-list-trust-ref-champ-don-base-ptr-ref-milieu-base-champs-don-const)

check_unknown_range#

Definition
virtual int Milieu_base::check_unknown_range() const
Brief description
Detailed description
How to reference this method:

Copy the following pieces of RST/Markdown code to cite this element in other parts of the sphinx documentation (there is a copy button on the top-right when hovering the code block):

:ref:`virtual int Milieu_base::check_unknown_range() const <milieu-base-public-virtual-int-milieu-base-check-unknown-range-const>`
[virtual int Milieu_base::check_unknown_range() const](#milieu-base-public-virtual-int-milieu-base-check-unknown-range-const)

conductivite#

Definition
Champ_Don_base & Milieu_base::conductivite()
Brief description

Renvoie la conductivite du milieu.

Detailed description
References
How to reference this method:

Copy the following pieces of RST/Markdown code to cite this element in other parts of the sphinx documentation (there is a copy button on the top-right when hovering the code block):

:ref:`Champ_Don_base & Milieu_base::conductivite() <milieu-base-public-champ-don-base-ref-milieu-base-conductivite>`
[Champ_Don_base & Milieu_base::conductivite()](#milieu-base-public-champ-don-base-ref-milieu-base-conductivite)

conductivite#

Definition
const Champ_Don_base & Milieu_base::conductivite() const
Brief description

Renvoie la conductivite du milieu.

Detailed description

(version const)

References
Referenced By
How to reference this method:

Copy the following pieces of RST/Markdown code to cite this element in other parts of the sphinx documentation (there is a copy button on the top-right when hovering the code block):

:ref:`const Champ_Don_base & Milieu_base::conductivite() const <milieu-base-public-const-champ-don-base-ref-milieu-base-conductivite-const>`
[const Champ_Don_base & Milieu_base::conductivite() const](#milieu-base-public-const-champ-don-base-ref-milieu-base-conductivite-const)

creer_champ#

Definition
void Milieu_base::creer_champ(const Motcle &motlu) override
Brief description
Detailed description

Reimplements:

Referenced By
How to reference this method:

Copy the following pieces of RST/Markdown code to cite this element in other parts of the sphinx documentation (there is a copy button on the top-right when hovering the code block):

:ref:`void Milieu_base::creer_champ(const Motcle &motlu) override <milieu-base-public-void-milieu-base-creer-champ-const-motcle-ref-motlu-override>`
[void Milieu_base::creer_champ(const Motcle &motlu) override](#milieu-base-public-void-milieu-base-creer-champ-const-motcle-ref-motlu-override)

creer_champs_non_lus#

Definition
void Milieu_base::creer_champs_non_lus()
Brief description
Detailed description
References
Referenced By
How to reference this method:

Copy the following pieces of RST/Markdown code to cite this element in other parts of the sphinx documentation (there is a copy button on the top-right when hovering the code block):

:ref:`void Milieu_base::creer_champs_non_lus() <milieu-base-public-void-milieu-base-creer-champs-non-lus>`
[void Milieu_base::creer_champs_non_lus()](#milieu-base-public-void-milieu-base-creer-champs-non-lus)

diametre_hydraulique_elem#

Definition
DoubleTab & Milieu_base::diametre_hydraulique_elem()
Brief description
Detailed description
References
Referenced By
How to reference this method:

Copy the following pieces of RST/Markdown code to cite this element in other parts of the sphinx documentation (there is a copy button on the top-right when hovering the code block):

:ref:`DoubleTab & Milieu_base::diametre_hydraulique_elem() <milieu-base-public-doubletab-ref-milieu-base-diametre-hydraulique-elem>`
[DoubleTab & Milieu_base::diametre_hydraulique_elem()](#milieu-base-public-doubletab-ref-milieu-base-diametre-hydraulique-elem)

diametre_hydraulique_elem#

Definition
const DoubleTab & Milieu_base::diametre_hydraulique_elem() const
Brief description
Detailed description
References
How to reference this method:

Copy the following pieces of RST/Markdown code to cite this element in other parts of the sphinx documentation (there is a copy button on the top-right when hovering the code block):

:ref:`const DoubleTab & Milieu_base::diametre_hydraulique_elem() const <milieu-base-public-const-doubletab-ref-milieu-base-diametre-hydraulique-elem-const>`
[const DoubleTab & Milieu_base::diametre_hydraulique_elem() const](#milieu-base-public-const-doubletab-ref-milieu-base-diametre-hydraulique-elem-const)

diametre_hydraulique_face#

Definition
DoubleVect & Milieu_base::diametre_hydraulique_face()
Brief description
Detailed description
References
How to reference this method:

Copy the following pieces of RST/Markdown code to cite this element in other parts of the sphinx documentation (there is a copy button on the top-right when hovering the code block):

:ref:`DoubleVect & Milieu_base::diametre_hydraulique_face() <milieu-base-public-doublevect-ref-milieu-base-diametre-hydraulique-face>`
[DoubleVect & Milieu_base::diametre_hydraulique_face()](#milieu-base-public-doublevect-ref-milieu-base-diametre-hydraulique-face)

diametre_hydraulique_face#

Definition
const DoubleVect & Milieu_base::diametre_hydraulique_face() const
Brief description
Detailed description
References
How to reference this method:

Copy the following pieces of RST/Markdown code to cite this element in other parts of the sphinx documentation (there is a copy button on the top-right when hovering the code block):

:ref:`const DoubleVect & Milieu_base::diametre_hydraulique_face() const <milieu-base-public-const-doublevect-ref-milieu-base-diametre-hydraulique-face-const>`
[const DoubleVect & Milieu_base::diametre_hydraulique_face() const](#milieu-base-public-const-doublevect-ref-milieu-base-diametre-hydraulique-face-const)

diametre_hydraulique_face#

Definition
double Milieu_base::diametre_hydraulique_face(int i) const
Brief description
Detailed description
References
How to reference this method:

Copy the following pieces of RST/Markdown code to cite this element in other parts of the sphinx documentation (there is a copy button on the top-right when hovering the code block):

:ref:`double Milieu_base::diametre_hydraulique_face(int i) const <milieu-base-public-double-milieu-base-diametre-hydraulique-face-int-i-const>`
[double Milieu_base::diametre_hydraulique_face(int i) const](#milieu-base-public-double-milieu-base-diametre-hydraulique-face-int-i-const)

diffusivite#

Definition
Champ_Don_base & Milieu_base::diffusivite()
Brief description

Renvoie la diffusivite du milieu.

Detailed description
References
How to reference this method:

Copy the following pieces of RST/Markdown code to cite this element in other parts of the sphinx documentation (there is a copy button on the top-right when hovering the code block):

:ref:`Champ_Don_base & Milieu_base::diffusivite() <milieu-base-public-champ-don-base-ref-milieu-base-diffusivite>`
[Champ_Don_base & Milieu_base::diffusivite()](#milieu-base-public-champ-don-base-ref-milieu-base-diffusivite)

diffusivite#

Definition
const Champ_Don_base & Milieu_base::diffusivite() const
Brief description

Renvoie la diffusivite du milieu.

Detailed description

(version const)

References
Referenced By
How to reference this method:

Copy the following pieces of RST/Markdown code to cite this element in other parts of the sphinx documentation (there is a copy button on the top-right when hovering the code block):

:ref:`const Champ_Don_base & Milieu_base::diffusivite() const <milieu-base-public-const-champ-don-base-ref-milieu-base-diffusivite-const>`
[const Champ_Don_base & Milieu_base::diffusivite() const](#milieu-base-public-const-champ-don-base-ref-milieu-base-diffusivite-const)

diffusivite_fois_rho#

Definition
Champ_Don_base & Milieu_base::diffusivite_fois_rho()
Brief description
Detailed description
References
How to reference this method:

Copy the following pieces of RST/Markdown code to cite this element in other parts of the sphinx documentation (there is a copy button on the top-right when hovering the code block):

:ref:`Champ_Don_base & Milieu_base::diffusivite_fois_rho() <milieu-base-public-champ-don-base-ref-milieu-base-diffusivite-fois-rho>`
[Champ_Don_base & Milieu_base::diffusivite_fois_rho()](#milieu-base-public-champ-don-base-ref-milieu-base-diffusivite-fois-rho)

diffusivite_fois_rho#

Definition
const Champ_Don_base & Milieu_base::diffusivite_fois_rho() const
Brief description
Detailed description
References
Referenced By
How to reference this method:

Copy the following pieces of RST/Markdown code to cite this element in other parts of the sphinx documentation (there is a copy button on the top-right when hovering the code block):

:ref:`const Champ_Don_base & Milieu_base::diffusivite_fois_rho() const <milieu-base-public-const-champ-don-base-ref-milieu-base-diffusivite-fois-rho-const>`
[const Champ_Don_base & Milieu_base::diffusivite_fois_rho() const](#milieu-base-public-const-champ-don-base-ref-milieu-base-diffusivite-fois-rho-const)

discretiser#

Definition
void Milieu_base::discretiser(const Probleme_base &pb, const Discretisation_base &dis)
Brief description
Detailed description
References
Referenced By
How to reference this method:

Copy the following pieces of RST/Markdown code to cite this element in other parts of the sphinx documentation (there is a copy button on the top-right when hovering the code block):

:ref:`void Milieu_base::discretiser(const Probleme_base &pb, const Discretisation_base &dis) <milieu-base-public-void-milieu-base-discretiser-const-probleme-base-ref-pb-const-discretisation-base-ref-dis>`
[void Milieu_base::discretiser(const Probleme_base &pb, const Discretisation_base &dis)](#milieu-base-public-void-milieu-base-discretiser-const-probleme-base-ref-pb-const-discretisation-base-ref-dis)

equation#

Definition
const Equation_base & Milieu_base::equation(const std::string &nom_inc) const
Brief description
Detailed description
References
Referenced By
How to reference this method:

Copy the following pieces of RST/Markdown code to cite this element in other parts of the sphinx documentation (there is a copy button on the top-right when hovering the code block):

:ref:`const Equation_base & Milieu_base::equation(const std::string &nom_inc) const <milieu-base-public-const-equation-base-ref-milieu-base-equation-const-std-string-ref-nom-inc-const>`
[const Equation_base & Milieu_base::equation(const std::string &nom_inc) const](#milieu-base-public-const-equation-base-ref-milieu-base-equation-const-std-string-ref-nom-inc-const)

est_deja_associe#

Definition
int Milieu_base::est_deja_associe()
Brief description

Renvoie 0 si le milieu est deja associe a un probleme, 1 sinon.

Detailed description
How to reference this method:

Copy the following pieces of RST/Markdown code to cite this element in other parts of the sphinx documentation (there is a copy button on the top-right when hovering the code block):

:ref:`int Milieu_base::est_deja_associe() <milieu-base-public-int-milieu-base-est-deja-associe>`
[int Milieu_base::est_deja_associe()](#milieu-base-public-int-milieu-base-est-deja-associe)

get_champ#

Definition
const Champ_base & Milieu_base::get_champ(const Motcle &nom) const override
Brief description
Detailed description

Reimplements:

References
How to reference this method:

Copy the following pieces of RST/Markdown code to cite this element in other parts of the sphinx documentation (there is a copy button on the top-right when hovering the code block):

:ref:`const Champ_base & Milieu_base::get_champ(const Motcle &nom) const override <milieu-base-public-const-champ-base-ref-milieu-base-get-champ-const-motcle-ref-nom-const-override>`
[const Champ_base & Milieu_base::get_champ(const Motcle &nom) const override](#milieu-base-public-const-champ-base-ref-milieu-base-get-champ-const-motcle-ref-nom-const-override)

get_info#

Definition
const Type_info * Milieu_base::get_info() const override
Brief description

Donne des informations sur le type de l’ Objet_U .

Detailed description

Reimplements:

How to reference this method:

Copy the following pieces of RST/Markdown code to cite this element in other parts of the sphinx documentation (there is a copy button on the top-right when hovering the code block):

:ref:`const Type_info * Milieu_base::get_info() const override <milieu-base-public-const-type-info-ptr-milieu-base-get-info-const-override>`
[const Type_info * Milieu_base::get_info() const override](#milieu-base-public-const-type-info-ptr-milieu-base-get-info-const-override)

get_noms_champs_postraitables#

Definition
void Milieu_base::get_noms_champs_postraitables(Noms &nom, Option opt=NONE) const override
Brief description
Detailed description

Reimplements:

References
Referenced By
How to reference this method:

Copy the following pieces of RST/Markdown code to cite this element in other parts of the sphinx documentation (there is a copy button on the top-right when hovering the code block):

:ref:`void Milieu_base::get_noms_champs_postraitables(Noms &nom, Option opt=NONE) const override <milieu-base-public-void-milieu-base-get-noms-champs-postraitables-noms-ref-nom-option-opt-equal-none-const-override>`
[void Milieu_base::get_noms_champs_postraitables(Noms &nom, Option opt=NONE) const override](#milieu-base-public-void-milieu-base-get-noms-champs-postraitables-noms-ref-nom-option-opt-equal-none-const-override)

get_porosites_champ#

Definition
const Champ_Don_base & Milieu_base::get_porosites_champ() const
Brief description
Detailed description
References
How to reference this method:

Copy the following pieces of RST/Markdown code to cite this element in other parts of the sphinx documentation (there is a copy button on the top-right when hovering the code block):

:ref:`const Champ_Don_base & Milieu_base::get_porosites_champ() const <milieu-base-public-const-champ-don-base-ref-milieu-base-get-porosites-champ-const>`
[const Champ_Don_base & Milieu_base::get_porosites_champ() const](#milieu-base-public-const-champ-don-base-ref-milieu-base-get-porosites-champ-const)

gravite#

Definition
Champ_Don_base & Milieu_base::gravite()
Brief description

Renvoie la gravite du milieu si elle a ete associe provoque une erreur sinon.

Detailed description
References
How to reference this method:

Copy the following pieces of RST/Markdown code to cite this element in other parts of the sphinx documentation (there is a copy button on the top-right when hovering the code block):

:ref:`Champ_Don_base & Milieu_base::gravite() <milieu-base-public-champ-don-base-ref-milieu-base-gravite>`
[Champ_Don_base & Milieu_base::gravite()](#milieu-base-public-champ-don-base-ref-milieu-base-gravite)

gravite#

Definition
const Champ_Don_base & Milieu_base::gravite() const
Brief description

Renvoie la gravite du milieu si elle a ete associe provoque une erreur sinon.

Detailed description

(version const)

References
Referenced By
How to reference this method:

Copy the following pieces of RST/Markdown code to cite this element in other parts of the sphinx documentation (there is a copy button on the top-right when hovering the code block):

:ref:`const Champ_Don_base & Milieu_base::gravite() const <milieu-base-public-const-champ-don-base-ref-milieu-base-gravite-const>`
[const Champ_Don_base & Milieu_base::gravite() const](#milieu-base-public-const-champ-don-base-ref-milieu-base-gravite-const)

has_beta_t#

Definition
bool Milieu_base::has_beta_t() const
Brief description
Detailed description
References
Referenced By
How to reference this method:

Copy the following pieces of RST/Markdown code to cite this element in other parts of the sphinx documentation (there is a copy button on the top-right when hovering the code block):

:ref:`bool Milieu_base::has_beta_t() const <milieu-base-public-bool-milieu-base-has-beta-t-const>`
[bool Milieu_base::has_beta_t() const](#milieu-base-public-bool-milieu-base-has-beta-t-const)

has_capacite_calorifique#

Definition
bool Milieu_base::has_capacite_calorifique() const
Brief description
Detailed description
References
Referenced By
How to reference this method:

Copy the following pieces of RST/Markdown code to cite this element in other parts of the sphinx documentation (there is a copy button on the top-right when hovering the code block):

:ref:`bool Milieu_base::has_capacite_calorifique() const <milieu-base-public-bool-milieu-base-has-capacite-calorifique-const>`
[bool Milieu_base::has_capacite_calorifique() const](#milieu-base-public-bool-milieu-base-has-capacite-calorifique-const)

has_champ#

Definition
bool Milieu_base::has_champ(const Motcle &nom) const override
Brief description
Detailed description

Reimplements:

References
How to reference this method:

Copy the following pieces of RST/Markdown code to cite this element in other parts of the sphinx documentation (there is a copy button on the top-right when hovering the code block):

:ref:`bool Milieu_base::has_champ(const Motcle &nom) const override <milieu-base-public-bool-milieu-base-has-champ-const-motcle-ref-nom-const-override>`
[bool Milieu_base::has_champ(const Motcle &nom) const override](#milieu-base-public-bool-milieu-base-has-champ-const-motcle-ref-nom-const-override)

has_champ#

Definition
bool Milieu_base::has_champ(const Motcle &nom, TRUST_Ref< Champ_base * > &ref_champ) const override
Brief description
Detailed description

Reimplements:

References
Referenced By
How to reference this method:

Copy the following pieces of RST/Markdown code to cite this element in other parts of the sphinx documentation (there is a copy button on the top-right when hovering the code block):

:ref:`bool Milieu_base::has_champ(const Motcle &nom, TRUST_Ref< Champ_base * > &ref_champ) const override <milieu-base-public-bool-milieu-base-has-champ-const-motcle-ref-nom-trust-ref-champ-base-ptr-ref-ref-champ-const-override>`
[bool Milieu_base::has_champ(const Motcle &nom, TRUST_Ref< Champ_base * > &ref_champ) const override](#milieu-base-public-bool-milieu-base-has-champ-const-motcle-ref-nom-trust-ref-champ-base-ptr-ref-ref-champ-const-override)

has_conductivite#

Definition
bool Milieu_base::has_conductivite() const
Brief description
Detailed description
References
Referenced By
How to reference this method:

Copy the following pieces of RST/Markdown code to cite this element in other parts of the sphinx documentation (there is a copy button on the top-right when hovering the code block):

:ref:`bool Milieu_base::has_conductivite() const <milieu-base-public-bool-milieu-base-has-conductivite-const>`
[bool Milieu_base::has_conductivite() const](#milieu-base-public-bool-milieu-base-has-conductivite-const)

has_diffusivite#

Definition
bool Milieu_base::has_diffusivite() const
Brief description
Detailed description
References
Referenced By
How to reference this method:

Copy the following pieces of RST/Markdown code to cite this element in other parts of the sphinx documentation (there is a copy button on the top-right when hovering the code block):

:ref:`bool Milieu_base::has_diffusivite() const <milieu-base-public-bool-milieu-base-has-diffusivite-const>`
[bool Milieu_base::has_diffusivite() const](#milieu-base-public-bool-milieu-base-has-diffusivite-const)

has_hydr_diam#

Definition
const bool & Milieu_base::has_hydr_diam()
Brief description
Detailed description
Referenced By
How to reference this method:

Copy the following pieces of RST/Markdown code to cite this element in other parts of the sphinx documentation (there is a copy button on the top-right when hovering the code block):

:ref:`const bool & Milieu_base::has_hydr_diam() <milieu-base-public-const-bool-ref-milieu-base-has-hydr-diam>`
[const bool & Milieu_base::has_hydr_diam()](#milieu-base-public-const-bool-ref-milieu-base-has-hydr-diam)

has_masse_volumique#

Definition
bool Milieu_base::has_masse_volumique() const
Brief description
Detailed description
References
Referenced By
How to reference this method:

Copy the following pieces of RST/Markdown code to cite this element in other parts of the sphinx documentation (there is a copy button on the top-right when hovering the code block):

:ref:`bool Milieu_base::has_masse_volumique() const <milieu-base-public-bool-milieu-base-has-masse-volumique-const>`
[bool Milieu_base::has_masse_volumique() const](#milieu-base-public-bool-milieu-base-has-masse-volumique-const)

has_porosites#

Definition
bool Milieu_base::has_porosites() const
Brief description
Detailed description
References
How to reference this method:

Copy the following pieces of RST/Markdown code to cite this element in other parts of the sphinx documentation (there is a copy button on the top-right when hovering the code block):

:ref:`bool Milieu_base::has_porosites() const <milieu-base-public-bool-milieu-base-has-porosites-const>`
[bool Milieu_base::has_porosites() const](#milieu-base-public-bool-milieu-base-has-porosites-const)

initialiser#

Definition
int Milieu_base::initialiser(const double temps)
Brief description
Detailed description
References
Referenced By
How to reference this method:

Copy the following pieces of RST/Markdown code to cite this element in other parts of the sphinx documentation (there is a copy button on the top-right when hovering the code block):

:ref:`int Milieu_base::initialiser(const double temps) <milieu-base-public-int-milieu-base-initialiser-const-double-temps>`
[int Milieu_base::initialiser(const double temps)](#milieu-base-public-int-milieu-base-initialiser-const-double-temps)

initTimeStep#

Definition
virtual bool Milieu_base::initTimeStep(double dt)
Brief description
Detailed description
Referenced By
How to reference this method:

Copy the following pieces of RST/Markdown code to cite this element in other parts of the sphinx documentation (there is a copy button on the top-right when hovering the code block):

:ref:`virtual bool Milieu_base::initTimeStep(double dt) <milieu-base-public-virtual-bool-milieu-base-inittimestep-double-dt>`
[virtual bool Milieu_base::initTimeStep(double dt)](#milieu-base-public-virtual-bool-milieu-base-inittimestep-double-dt)

is_dilatable#

Definition
virtual bool Milieu_base::is_dilatable() const
Brief description
Detailed description
Referenced By
How to reference this method:

Copy the following pieces of RST/Markdown code to cite this element in other parts of the sphinx documentation (there is a copy button on the top-right when hovering the code block):

:ref:`virtual bool Milieu_base::is_dilatable() const <milieu-base-public-virtual-bool-milieu-base-is-dilatable-const>`
[virtual bool Milieu_base::is_dilatable() const](#milieu-base-public-virtual-bool-milieu-base-is-dilatable-const)

is_rayo_semi_transp#

Definition
virtual int Milieu_base::is_rayo_semi_transp() const
Brief description
Detailed description
Referenced By
How to reference this method:

Copy the following pieces of RST/Markdown code to cite this element in other parts of the sphinx documentation (there is a copy button on the top-right when hovering the code block):

:ref:`virtual int Milieu_base::is_rayo_semi_transp() const <milieu-base-public-virtual-int-milieu-base-is-rayo-semi-transp-const>`
[virtual int Milieu_base::is_rayo_semi_transp() const](#milieu-base-public-virtual-int-milieu-base-is-rayo-semi-transp-const)

is_rayo_transp#

Definition
virtual int Milieu_base::is_rayo_transp() const
Brief description
Detailed description
Referenced By
How to reference this method:

Copy the following pieces of RST/Markdown code to cite this element in other parts of the sphinx documentation (there is a copy button on the top-right when hovering the code block):

:ref:`virtual int Milieu_base::is_rayo_transp() const <milieu-base-public-virtual-int-milieu-base-is-rayo-transp-const>`
[virtual int Milieu_base::is_rayo_transp() const](#milieu-base-public-virtual-int-milieu-base-is-rayo-transp-const)

le_nom#

Definition
const Nom & Milieu_base::le_nom() const override
Brief description

Donne le nom de l’ Objet_U Methode a surcharger : renvoie “neant” dans cette implementation.

Detailed description

Reimplements:

References
Referenced By
How to reference this method:

Copy the following pieces of RST/Markdown code to cite this element in other parts of the sphinx documentation (there is a copy button on the top-right when hovering the code block):

:ref:`const Nom & Milieu_base::le_nom() const override <milieu-base-public-const-nom-ref-milieu-base-le-nom-const-override>`
[const Nom & Milieu_base::le_nom() const override](#milieu-base-public-const-nom-ref-milieu-base-le-nom-const-override)

lire_motcle_non_standard#

Definition
int Milieu_base::lire_motcle_non_standard(const Motcle &, Entree &) override
Brief description

Lecture des parametres de type non simple d’un objet_U a partir d’un flot d’entree.

Detailed description

Reimplements:

Referenced By
How to reference this method:

Copy the following pieces of RST/Markdown code to cite this element in other parts of the sphinx documentation (there is a copy button on the top-right when hovering the code block):

:ref:`int Milieu_base::lire_motcle_non_standard(const Motcle &, Entree &) override <milieu-base-public-int-milieu-base-lire-motcle-non-standard-const-motcle-ref-entree-ref-override>`
[int Milieu_base::lire_motcle_non_standard(const Motcle &, Entree &) override](#milieu-base-public-int-milieu-base-lire-motcle-non-standard-const-motcle-ref-entree-ref-override)

masse_volumique#

Definition
Champ_base & Milieu_base::masse_volumique()
Brief description

Renvoie la masse volumique du milieu.

Detailed description
References
How to reference this method:

Copy the following pieces of RST/Markdown code to cite this element in other parts of the sphinx documentation (there is a copy button on the top-right when hovering the code block):

:ref:`Champ_base & Milieu_base::masse_volumique() <milieu-base-public-champ-base-ref-milieu-base-masse-volumique>`
[Champ_base & Milieu_base::masse_volumique()](#milieu-base-public-champ-base-ref-milieu-base-masse-volumique)

masse_volumique#

Definition
const Champ_base & Milieu_base::masse_volumique() const
Brief description

Renvoie la masse volumique du milieu.

Detailed description

(version const)

References
Referenced By
How to reference this method:

Copy the following pieces of RST/Markdown code to cite this element in other parts of the sphinx documentation (there is a copy button on the top-right when hovering the code block):

:ref:`const Champ_base & Milieu_base::masse_volumique() const <milieu-base-public-const-champ-base-ref-milieu-base-masse-volumique-const>`
[const Champ_base & Milieu_base::masse_volumique() const](#milieu-base-public-const-champ-base-ref-milieu-base-masse-volumique-const)

mettre_a_jour#

Definition
void Milieu_base::mettre_a_jour(double temps)
Brief description
Detailed description
References
Referenced By
How to reference this method:

Copy the following pieces of RST/Markdown code to cite this element in other parts of the sphinx documentation (there is a copy button on the top-right when hovering the code block):

:ref:`void Milieu_base::mettre_a_jour(double temps) <milieu-base-public-void-milieu-base-mettre-a-jour-double-temps>`
[void Milieu_base::mettre_a_jour(double temps)](#milieu-base-public-void-milieu-base-mettre-a-jour-double-temps)

Milieu_base#

Definition
Milieu_base::Milieu_base()
Brief description
Detailed description
References
How to reference this method:

Copy the following pieces of RST/Markdown code to cite this element in other parts of the sphinx documentation (there is a copy button on the top-right when hovering the code block):

:ref:`Milieu_base::Milieu_base() <milieu-base-public-milieu-base-milieu-base>`
[Milieu_base::Milieu_base()](#milieu-base-public-milieu-base-milieu-base)

nommer#

Definition
void Milieu_base::nommer(const Nom &) override
Brief description

Donne un nom a l’ Objet_U Methode virtuelle a surcharger.

Detailed description

Reimplements:

References
How to reference this method:

Copy the following pieces of RST/Markdown code to cite this element in other parts of the sphinx documentation (there is a copy button on the top-right when hovering the code block):

:ref:`void Milieu_base::nommer(const Nom &) override <milieu-base-public-void-milieu-base-nommer-const-nom-ref-override>`
[void Milieu_base::nommer(const Nom &) override](#milieu-base-public-void-milieu-base-nommer-const-nom-ref-override)

porosite_elem#

Definition
DoubleVect & Milieu_base::porosite_elem()
Brief description
Detailed description
References
Referenced By
How to reference this method:

Copy the following pieces of RST/Markdown code to cite this element in other parts of the sphinx documentation (there is a copy button on the top-right when hovering the code block):

:ref:`DoubleVect & Milieu_base::porosite_elem() <milieu-base-public-doublevect-ref-milieu-base-porosite-elem>`
[DoubleVect & Milieu_base::porosite_elem()](#milieu-base-public-doublevect-ref-milieu-base-porosite-elem)

porosite_elem#

Definition
const DoubleVect & Milieu_base::porosite_elem() const
Brief description
Detailed description
References
How to reference this method:

Copy the following pieces of RST/Markdown code to cite this element in other parts of the sphinx documentation (there is a copy button on the top-right when hovering the code block):

:ref:`const DoubleVect & Milieu_base::porosite_elem() const <milieu-base-public-const-doublevect-ref-milieu-base-porosite-elem-const>`
[const DoubleVect & Milieu_base::porosite_elem() const](#milieu-base-public-const-doublevect-ref-milieu-base-porosite-elem-const)

porosite_elem#

Definition
double Milieu_base::porosite_elem(const int i) const
Brief description
Detailed description
References
How to reference this method:

Copy the following pieces of RST/Markdown code to cite this element in other parts of the sphinx documentation (there is a copy button on the top-right when hovering the code block):

:ref:`double Milieu_base::porosite_elem(const int i) const <milieu-base-public-double-milieu-base-porosite-elem-const-int-i-const>`
[double Milieu_base::porosite_elem(const int i) const](#milieu-base-public-double-milieu-base-porosite-elem-const-int-i-const)

porosite_face#

Definition
DoubleVect & Milieu_base::porosite_face()
Brief description
Detailed description
References
Referenced By
How to reference this method:

Copy the following pieces of RST/Markdown code to cite this element in other parts of the sphinx documentation (there is a copy button on the top-right when hovering the code block):

:ref:`DoubleVect & Milieu_base::porosite_face() <milieu-base-public-doublevect-ref-milieu-base-porosite-face>`
[DoubleVect & Milieu_base::porosite_face()](#milieu-base-public-doublevect-ref-milieu-base-porosite-face)

porosite_face#

Definition
const DoubleVect & Milieu_base::porosite_face() const
Brief description
Detailed description
References
How to reference this method:

Copy the following pieces of RST/Markdown code to cite this element in other parts of the sphinx documentation (there is a copy button on the top-right when hovering the code block):

:ref:`const DoubleVect & Milieu_base::porosite_face() const <milieu-base-public-const-doublevect-ref-milieu-base-porosite-face-const>`
[const DoubleVect & Milieu_base::porosite_face() const](#milieu-base-public-const-doublevect-ref-milieu-base-porosite-face-const)

porosite_face#

Definition
double Milieu_base::porosite_face(const int i) const
Brief description
Detailed description
References
How to reference this method:

Copy the following pieces of RST/Markdown code to cite this element in other parts of the sphinx documentation (there is a copy button on the top-right when hovering the code block):

:ref:`double Milieu_base::porosite_face(const int i) const <milieu-base-public-double-milieu-base-porosite-face-const-int-i-const>`
[double Milieu_base::porosite_face(const int i) const](#milieu-base-public-double-milieu-base-porosite-face-const-int-i-const)

preparer_calcul#

Definition
void Milieu_base::preparer_calcul()
Brief description
Detailed description
Referenced By
How to reference this method:

Copy the following pieces of RST/Markdown code to cite this element in other parts of the sphinx documentation (there is a copy button on the top-right when hovering the code block):

:ref:`void Milieu_base::preparer_calcul() <milieu-base-public-void-milieu-base-preparer-calcul>`
[void Milieu_base::preparer_calcul()](#milieu-base-public-void-milieu-base-preparer-calcul)

resetTime#

Definition
void Milieu_base::resetTime(double time)
Brief description
Detailed description
References
Referenced By
How to reference this method:

Copy the following pieces of RST/Markdown code to cite this element in other parts of the sphinx documentation (there is a copy button on the top-right when hovering the code block):

:ref:`void Milieu_base::resetTime(double time) <milieu-base-public-void-milieu-base-resettime-double-time>`
[void Milieu_base::resetTime(double time)](#milieu-base-public-void-milieu-base-resettime-double-time)

section_passage_face#

Definition
const DoubleVect & Milieu_base::section_passage_face() const
Brief description
Detailed description
References
How to reference this method:

Copy the following pieces of RST/Markdown code to cite this element in other parts of the sphinx documentation (there is a copy button on the top-right when hovering the code block):

:ref:`const DoubleVect & Milieu_base::section_passage_face() const <milieu-base-public-const-doublevect-ref-milieu-base-section-passage-face-const>`
[const DoubleVect & Milieu_base::section_passage_face() const](#milieu-base-public-const-doublevect-ref-milieu-base-section-passage-face-const)

section_passage_face#

Definition
double Milieu_base::section_passage_face(int i) const
Brief description
Detailed description
References
How to reference this method:

Copy the following pieces of RST/Markdown code to cite this element in other parts of the sphinx documentation (there is a copy button on the top-right when hovering the code block):

:ref:`double Milieu_base::section_passage_face(int i) const <milieu-base-public-double-milieu-base-section-passage-face-int-i-const>`
[double Milieu_base::section_passage_face(int i) const](#milieu-base-public-double-milieu-base-section-passage-face-int-i-const)

set_id_composite#

Definition
void Milieu_base::set_id_composite(const int i)
Brief description
Detailed description
References
How to reference this method:

Copy the following pieces of RST/Markdown code to cite this element in other parts of the sphinx documentation (there is a copy button on the top-right when hovering the code block):

:ref:`void Milieu_base::set_id_composite(const int i) <milieu-base-public-void-milieu-base-set-id-composite-const-int-i>`
[void Milieu_base::set_id_composite(const int i)](#milieu-base-public-void-milieu-base-set-id-composite-const-int-i)

set_param#

Definition
void Milieu_base::set_param(Param &param)
Brief description
Detailed description
References
Referenced By
How to reference this method:

Copy the following pieces of RST/Markdown code to cite this element in other parts of the sphinx documentation (there is a copy button on the top-right when hovering the code block):

:ref:`void Milieu_base::set_param(Param &param) <milieu-base-public-void-milieu-base-set-param-param-ref-param>`
[void Milieu_base::set_param(Param &param)](#milieu-base-public-void-milieu-base-set-param-param-ref-param)

update_rho_cp#

Definition
void Milieu_base::update_rho_cp(double temps)
Brief description
Detailed description
References
Referenced By
How to reference this method:

Copy the following pieces of RST/Markdown code to cite this element in other parts of the sphinx documentation (there is a copy button on the top-right when hovering the code block):

:ref:`void Milieu_base::update_rho_cp(double temps) <milieu-base-public-void-milieu-base-update-rho-cp-double-temps>`
[void Milieu_base::update_rho_cp(double temps)](#milieu-base-public-void-milieu-base-update-rho-cp-double-temps)

verifier_coherence_champs#

Definition
void Milieu_base::verifier_coherence_champs(int &err, Nom &message)
Brief description
Detailed description
References
Referenced By
How to reference this method:

Copy the following pieces of RST/Markdown code to cite this element in other parts of the sphinx documentation (there is a copy button on the top-right when hovering the code block):

:ref:`void Milieu_base::verifier_coherence_champs(int &err, Nom &message) <milieu-base-public-void-milieu-base-verifier-coherence-champs-int-ref-err-nom-ref-message>`
[void Milieu_base::verifier_coherence_champs(int &err, Nom &message)](#milieu-base-public-void-milieu-base-verifier-coherence-champs-int-ref-err-nom-ref-message)

~Milieu_base#

Definition
Milieu_base::~Milieu_base() override
Brief description
Detailed description
How to reference this method:

Copy the following pieces of RST/Markdown code to cite this element in other parts of the sphinx documentation (there is a copy button on the top-right when hovering the code block):

:ref:`Milieu_base::~Milieu_base() override <milieu-base-public-milieu-base-dtor-milieu-base-override>`
[Milieu_base::~Milieu_base() override](#milieu-base-public-milieu-base-dtor-milieu-base-override)

info#

Definition
const Type_info * Milieu_base::info()
Brief description
Detailed description
How to reference this method:

Copy the following pieces of RST/Markdown code to cite this element in other parts of the sphinx documentation (there is a copy button on the top-right when hovering the code block):

:ref:`const Type_info * Milieu_base::info() <milieu-base-public-static-const-type-info-ptr-milieu-base-info>`
[const Type_info * Milieu_base::info()](#milieu-base-public-static-const-type-info-ptr-milieu-base-info)

self_cast#

Definition
const Milieu_base & Milieu_base::self_cast(const Objet_U &)
Brief description
Detailed description
How to reference this method:

Copy the following pieces of RST/Markdown code to cite this element in other parts of the sphinx documentation (there is a copy button on the top-right when hovering the code block):

:ref:`const Milieu_base & Milieu_base::self_cast(const Objet_U &) <milieu-base-public-static-const-milieu-base-ref-milieu-base-self-cast-const-objet-u-ref>`
[const Milieu_base & Milieu_base::self_cast(const Objet_U &)](#milieu-base-public-static-const-milieu-base-ref-milieu-base-self-cast-const-objet-u-ref)

self_cast#

Definition
Milieu_base & Milieu_base::self_cast(Objet_U &)
Brief description
Detailed description
How to reference this method:

Copy the following pieces of RST/Markdown code to cite this element in other parts of the sphinx documentation (there is a copy button on the top-right when hovering the code block):

:ref:`Milieu_base & Milieu_base::self_cast(Objet_U &) <milieu-base-public-static-milieu-base-ref-milieu-base-self-cast-objet-u-ref>`
[Milieu_base & Milieu_base::self_cast(Objet_U &)](#milieu-base-public-static-milieu-base-ref-milieu-base-self-cast-objet-u-ref)

calculate_face_hydr_diam#

Definition
void Milieu_base::calculate_face_hydr_diam()
Brief description
Detailed description
References
How to reference this method:

Copy the following pieces of RST/Markdown code to cite this element in other parts of the sphinx documentation (there is a copy button on the top-right when hovering the code block):

:ref:`void Milieu_base::calculate_face_hydr_diam() <milieu-base-protected-void-milieu-base-calculate-face-hydr-diam>`
[void Milieu_base::calculate_face_hydr_diam()](#milieu-base-protected-void-milieu-base-calculate-face-hydr-diam)

calculate_face_porosity#

Definition
void Milieu_base::calculate_face_porosity()
Brief description
Detailed description
References
Referenced By
How to reference this method:

Copy the following pieces of RST/Markdown code to cite this element in other parts of the sphinx documentation (there is a copy button on the top-right when hovering the code block):

:ref:`void Milieu_base::calculate_face_porosity() <milieu-base-protected-void-milieu-base-calculate-face-porosity>`
[void Milieu_base::calculate_face_porosity()](#milieu-base-protected-void-milieu-base-calculate-face-porosity)

calculer_alpha#

Definition
void Milieu_base::calculer_alpha()
Brief description

Calcul de alpha = lambda/(rho*Cp).

Detailed description

Suivant lambda, rho et Cp alpha peut - etre type comme un champ uniforme ou un champ uniforme par morceau.

References
Referenced By
How to reference this method:

Copy the following pieces of RST/Markdown code to cite this element in other parts of the sphinx documentation (there is a copy button on the top-right when hovering the code block):

:ref:`void Milieu_base::calculer_alpha() <milieu-base-protected-void-milieu-base-calculer-alpha>`
[void Milieu_base::calculer_alpha()](#milieu-base-protected-void-milieu-base-calculer-alpha)

check_gravity_vector#

Definition
void Milieu_base::check_gravity_vector() const
Brief description
Detailed description
References
Referenced By
How to reference this method:

Copy the following pieces of RST/Markdown code to cite this element in other parts of the sphinx documentation (there is a copy button on the top-right when hovering the code block):

:ref:`void Milieu_base::check_gravity_vector() const <milieu-base-protected-void-milieu-base-check-gravity-vector-const>`
[void Milieu_base::check_gravity_vector() const](#milieu-base-protected-void-milieu-base-check-gravity-vector-const)

creer_alpha#

Definition
void Milieu_base::creer_alpha()
Brief description
Detailed description
References
Referenced By
How to reference this method:

Copy the following pieces of RST/Markdown code to cite this element in other parts of the sphinx documentation (there is a copy button on the top-right when hovering the code block):

:ref:`void Milieu_base::creer_alpha() <milieu-base-protected-void-milieu-base-creer-alpha>`
[void Milieu_base::creer_alpha()](#milieu-base-protected-void-milieu-base-creer-alpha)

discretiser_diametre_hydro#

Definition
void Milieu_base::discretiser_diametre_hydro(const Probleme_base &pb, const Discretisation_base &dis)
Brief description
Detailed description
References
Referenced By
How to reference this method:

Copy the following pieces of RST/Markdown code to cite this element in other parts of the sphinx documentation (there is a copy button on the top-right when hovering the code block):

:ref:`void Milieu_base::discretiser_diametre_hydro(const Probleme_base &pb, const Discretisation_base &dis) <milieu-base-protected-void-milieu-base-discretiser-diametre-hydro-const-probleme-base-ref-pb-const-discretisation-base-ref-dis>`
[void Milieu_base::discretiser_diametre_hydro(const Probleme_base &pb, const Discretisation_base &dis)](#milieu-base-protected-void-milieu-base-discretiser-diametre-hydro-const-probleme-base-ref-pb-const-discretisation-base-ref-dis)

discretiser_porosite#

Definition
void Milieu_base::discretiser_porosite(const Probleme_base &pb, const Discretisation_base &dis)
Brief description
Detailed description
References
Referenced By
How to reference this method:

Copy the following pieces of RST/Markdown code to cite this element in other parts of the sphinx documentation (there is a copy button on the top-right when hovering the code block):

:ref:`void Milieu_base::discretiser_porosite(const Probleme_base &pb, const Discretisation_base &dis) <milieu-base-protected-void-milieu-base-discretiser-porosite-const-probleme-base-ref-pb-const-discretisation-base-ref-dis>`
[void Milieu_base::discretiser_porosite(const Probleme_base &pb, const Discretisation_base &dis)](#milieu-base-protected-void-milieu-base-discretiser-porosite-const-probleme-base-ref-pb-const-discretisation-base-ref-dis)

ecrire#

Definition
void Milieu_base::ecrire(Sortie &) const
Brief description

Ecrit un objet milieu sur un flot de sortie.

Detailed description

Ecrit les caracteristiques du milieu:

References
Referenced By
How to reference this method:

Copy the following pieces of RST/Markdown code to cite this element in other parts of the sphinx documentation (there is a copy button on the top-right when hovering the code block):

:ref:`void Milieu_base::ecrire(Sortie &) const <milieu-base-protected-void-milieu-base-ecrire-sortie-ref-const>`
[void Milieu_base::ecrire(Sortie &) const](#milieu-base-protected-void-milieu-base-ecrire-sortie-ref-const)

fill_section_passage_face#

Definition
void Milieu_base::fill_section_passage_face()
Brief description
Detailed description
References
Referenced By
How to reference this method:

Copy the following pieces of RST/Markdown code to cite this element in other parts of the sphinx documentation (there is a copy button on the top-right when hovering the code block):

:ref:`void Milieu_base::fill_section_passage_face() <milieu-base-protected-void-milieu-base-fill-section-passage-face>`
[void Milieu_base::fill_section_passage_face()](#milieu-base-protected-void-milieu-base-fill-section-passage-face)

initialiser_porosite#

Definition
int Milieu_base::initialiser_porosite(const double temps)
Brief description
Detailed description
References
Referenced By
How to reference this method:

Copy the following pieces of RST/Markdown code to cite this element in other parts of the sphinx documentation (there is a copy button on the top-right when hovering the code block):

:ref:`int Milieu_base::initialiser_porosite(const double temps) <milieu-base-protected-int-milieu-base-initialiser-porosite-const-double-temps>`
[int Milieu_base::initialiser_porosite(const double temps)](#milieu-base-protected-int-milieu-base-initialiser-porosite-const-double-temps)

mettre_a_jour_porosite#

Definition
void Milieu_base::mettre_a_jour_porosite(double temps)
Brief description
Detailed description
References
Referenced By
How to reference this method:

Copy the following pieces of RST/Markdown code to cite this element in other parts of the sphinx documentation (there is a copy button on the top-right when hovering the code block):

:ref:`void Milieu_base::mettre_a_jour_porosite(double temps) <milieu-base-protected-void-milieu-base-mettre-a-jour-porosite-double-temps>`
[void Milieu_base::mettre_a_jour_porosite(double temps)](#milieu-base-protected-void-milieu-base-mettre-a-jour-porosite-double-temps)

printOn#

Definition
Sortie & Milieu_base::printOn(Sortie &x) const override
Brief description

Ecriture de l’objet sur un flot de sortie Methode a surcharger.

Detailed description

Reimplements:

References
Referenced By
How to reference this method:

Copy the following pieces of RST/Markdown code to cite this element in other parts of the sphinx documentation (there is a copy button on the top-right when hovering the code block):

:ref:`Sortie & Milieu_base::printOn(Sortie &x) const override <milieu-base-protected-sortie-ref-milieu-base-printon-sortie-ref-x-const-override>`
[Sortie & Milieu_base::printOn(Sortie &x) const override](#milieu-base-protected-sortie-ref-milieu-base-printon-sortie-ref-x-const-override)

readOn#

Definition
Entree & Milieu_base::readOn(Entree &) override
Brief description

Lecture d’un milieu sur un flot d’entree.

Detailed description

Format: { grandeur_physique type_champ bloc de lecture du champ } cf set_param method to know the understood keywords cf Param class to know possible options reading

Reimplements:

References
Referenced By
How to reference this method:

Copy the following pieces of RST/Markdown code to cite this element in other parts of the sphinx documentation (there is a copy button on the top-right when hovering the code block):

:ref:`Entree & Milieu_base::readOn(Entree &) override <milieu-base-protected-entree-ref-milieu-base-readon-entree-ref-override>`
[Entree & Milieu_base::readOn(Entree &) override](#milieu-base-protected-entree-ref-milieu-base-readon-entree-ref-override)

set_additional_params#

Definition
void Milieu_base::set_additional_params(Param &param)
Brief description
Detailed description
References
Referenced By
How to reference this method:

Copy the following pieces of RST/Markdown code to cite this element in other parts of the sphinx documentation (there is a copy button on the top-right when hovering the code block):

:ref:`void Milieu_base::set_additional_params(Param &param) <milieu-base-protected-void-milieu-base-set-additional-params-param-ref-param>`
[void Milieu_base::set_additional_params(Param &param)](#milieu-base-protected-void-milieu-base-set-additional-params-param-ref-param)

is_field_porosites#

Definition
const bool & Milieu_base::is_field_porosites()
Brief description
Detailed description
How to reference this method:

Copy the following pieces of RST/Markdown code to cite this element in other parts of the sphinx documentation (there is a copy button on the top-right when hovering the code block):

:ref:`const bool & Milieu_base::is_field_porosites() <milieu-base-private-const-bool-ref-milieu-base-is-field-porosites>`
[const bool & Milieu_base::is_field_porosites()](#milieu-base-private-const-bool-ref-milieu-base-is-field-porosites)

is_user_porosites#

Definition
const bool & Milieu_base::is_user_porosites()
Brief description
Detailed description
How to reference this method:

Copy the following pieces of RST/Markdown code to cite this element in other parts of the sphinx documentation (there is a copy button on the top-right when hovering the code block):

:ref:`const bool & Milieu_base::is_user_porosites() <milieu-base-private-const-bool-ref-milieu-base-is-user-porosites>`
[const bool & Milieu_base::is_user_porosites()](#milieu-base-private-const-bool-ref-milieu-base-is-user-porosites)

nettoie_champ_porosites#

Definition
void Milieu_base::nettoie_champ_porosites()
Brief description
Detailed description
How to reference this method:

Copy the following pieces of RST/Markdown code to cite this element in other parts of the sphinx documentation (there is a copy button on the top-right when hovering the code block):

:ref:`void Milieu_base::nettoie_champ_porosites() <milieu-base-private-void-milieu-base-nettoie-champ-porosites>`
[void Milieu_base::nettoie_champ_porosites()](#milieu-base-private-void-milieu-base-nettoie-champ-porosites)

verifie_champ_porosites#

Definition
void Milieu_base::verifie_champ_porosites()
Brief description
Detailed description
How to reference this method:

Copy the following pieces of RST/Markdown code to cite this element in other parts of the sphinx documentation (there is a copy button on the top-right when hovering the code block):

:ref:`void Milieu_base::verifie_champ_porosites() <milieu-base-private-void-milieu-base-verifie-champ-porosites>`
[void Milieu_base::verifie_champ_porosites()](#milieu-base-private-void-milieu-base-verifie-champ-porosites)

warn_old_syntax#

Definition
void Milieu_base::warn_old_syntax()
Brief description
Detailed description
How to reference this method:

Copy the following pieces of RST/Markdown code to cite this element in other parts of the sphinx documentation (there is a copy button on the top-right when hovering the code block):

:ref:`void Milieu_base::warn_old_syntax() <milieu-base-private-void-milieu-base-warn-old-syntax>`
[void Milieu_base::warn_old_syntax()](#milieu-base-private-void-milieu-base-warn-old-syntax)

Attributes Documentation#

info_obj (public)
const Type_info Milieu_base::info_obj
id_composite_ (public)
int Milieu_base::id_composite_ = - 1
ch_alpha_ (protected)
TRUST_Deriv<Champ_Don_base> Milieu_base::ch_alpha_
ch_alpha_fois_rho_ (protected)
TRUST_Deriv<Champ_Don_base> Milieu_base::ch_alpha_fois_rho_
ch_beta_th_ (protected)
TRUST_Deriv<Champ_Don_base> Milieu_base::ch_beta_th_
ch_Cp_ (protected)
TRUST_Deriv<Champ_Don_base> Milieu_base::ch_Cp_
ch_diametre_hyd_ (protected)
TRUST_Deriv<Champ_Don_base> Milieu_base::ch_diametre_hyd_
ch_g_ (protected)
TRUST_Deriv<Champ_Don_base> Milieu_base::ch_g_
ch_lambda_ (protected)
TRUST_Deriv<Champ_Don_base> Milieu_base::ch_lambda_
ch_porosites_ (protected)
TRUST_Deriv<Champ_Don_base> Milieu_base::ch_porosites_
ch_rho_ (protected)
TRUST_Deriv<Champ_base> Milieu_base::ch_rho_
ch_rho_Cp_comme_T_ (protected)
TRUST_Deriv<Champ_Fonc_base> Milieu_base::ch_rho_Cp_comme_T_
ch_rho_Cp_elem_ (protected)
TRUST_Deriv<Champ_Fonc_base> Milieu_base::ch_rho_Cp_elem_
champs_compris_ (protected)
Champs_compris Milieu_base::champs_compris_
champs_don_ (protected)
TRUST_List<TRUST_Ref<Champ_Don_base *>> Milieu_base::champs_don_
diametre_hydraulique_face_ (protected)
DoubleVect Milieu_base::diametre_hydraulique_face_
equation_ (protected)
std::map<std::string, const Equation_base *> Milieu_base::equation_
indic_rayo_ (protected)
Type_rayo Milieu_base::indic_rayo_
nom_ (protected)
Nom Milieu_base::nom_
porosite_face_ (protected)
DoubleVect Milieu_base::porosite_face_
section_passage_face_ (protected)
DoubleVect Milieu_base::section_passage_face_
zdb_ (protected)
TRUST_Ref<Domaine_dis_base *> Milieu_base::zdb_
deja_associe_ (private)
int Milieu_base::deja_associe_
g_via_associer_ (private)
TRUST_Ref<Champ_Don_base *> Milieu_base::g_via_associer_
has_hydr_diam_ (private)
bool Milieu_base::has_hydr_diam_ = false
is_field_porosites_ (private)
bool Milieu_base::is_field_porosites_ = false
is_user_porosites_ (private)
bool Milieu_base::is_user_porosites_ = false
porosites_ (private)
Porosites Milieu_base::porosites_
via_associer_ (private)
bool Milieu_base::via_associer_ = false

Enums#

Milieu_base::Type_rayo#

Location: trust-code/src/Kernel/Framework/Milieu_base.h:146

How to cite in this doc: Copy the following pieces of RST/Markdown code to cite this element in other parts of the sphinx documentation (there is a copy button on the top-right when hovering the code block):

:ref:`Milieu\_base::Type\_rayo <enum-none-milieu-base-type-rayo>`
[Milieu\_base::Type\_rayo](#enum-none-milieu-base-type-rayo)
  • NONRAYO

  • TRANSP

  • SEMITRANSP