Op_Diff_K_Eps_QC_VEF_Face#

#include <Op_Diff_K_Eps_QC_VEF_Face.h>
Brief description

class Op_Diff_K_Eps_QC_VEF_Face Cette classe represente l’operateur de diffusion turbulente

How to reference this class#

Copy the following pieces of RST/Markdown code to cite this element in other parts of the sphinx documentation (there is a copy button on the top-right when hovering the code block):

:ref:`Op\_Diff\_K\_Eps\_QC\_VEF\_Face <class-op-diff-k-eps-qc-vef-face>`
[Op\_Diff\_K\_Eps\_QC\_VEF\_Face](#class-op-diff-k-eps-qc-vef-face)

Detailed description#

La discretisation est VEF Les methodes pour l’implicite sont codees.

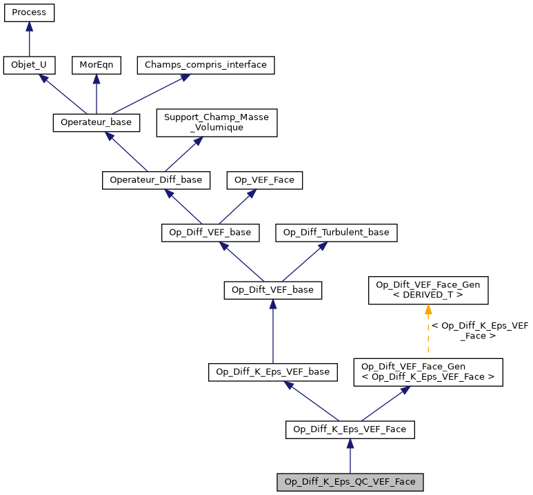
Inherits from#

Inheritance graph#

If the image is too small, right-click and open in new tab

../../../../../_images/classOp__Diff__K__Eps__QC__VEF__Face__inherit__graph.png

List of Public Methods#

List of Public Static Methods#

List of Protected Methods#

Complete Member Function Documentation#

ajouter#

Definition
DoubleTab & Op_Diff_K_Eps_QC_VEF_Face::ajouter(const DoubleTab &, DoubleTab &) const override
Brief description
Detailed description

Reimplements:

References
How to reference this method:

Copy the following pieces of RST/Markdown code to cite this element in other parts of the sphinx documentation (there is a copy button on the top-right when hovering the code block):

:ref:`DoubleTab & Op_Diff_K_Eps_QC_VEF_Face::ajouter(const DoubleTab &, DoubleTab &) const override <op-diff-k-eps-qc-vef-face-public-doubletab-ref-op-diff-k-eps-qc-vef-face-ajouter-const-doubletab-ref-doubletab-ref-const-override>`
[DoubleTab & Op_Diff_K_Eps_QC_VEF_Face::ajouter(const DoubleTab &, DoubleTab &) const override](#op-diff-k-eps-qc-vef-face-public-doubletab-ref-op-diff-k-eps-qc-vef-face-ajouter-const-doubletab-ref-doubletab-ref-const-override)

duplique#

Definition
int Op_Diff_K_Eps_QC_VEF_Face::duplique() const override
Brief description
Detailed description

Reimplements:

How to reference this method:

Copy the following pieces of RST/Markdown code to cite this element in other parts of the sphinx documentation (there is a copy button on the top-right when hovering the code block):

:ref:`int Op_Diff_K_Eps_QC_VEF_Face::duplique() const override <op-diff-k-eps-qc-vef-face-public-int-op-diff-k-eps-qc-vef-face-duplique-const-override>`
[int Op_Diff_K_Eps_QC_VEF_Face::duplique() const override](#op-diff-k-eps-qc-vef-face-public-int-op-diff-k-eps-qc-vef-face-duplique-const-override)

get_info#

Definition
const Type_info * Op_Diff_K_Eps_QC_VEF_Face::get_info() const override
Brief description

Donne des informations sur le type de l’ Objet_U .

Detailed description

Reimplements:

How to reference this method:

Copy the following pieces of RST/Markdown code to cite this element in other parts of the sphinx documentation (there is a copy button on the top-right when hovering the code block):

:ref:`const Type_info * Op_Diff_K_Eps_QC_VEF_Face::get_info() const override <op-diff-k-eps-qc-vef-face-public-const-type-info-ptr-op-diff-k-eps-qc-vef-face-get-info-const-override>`
[const Type_info * Op_Diff_K_Eps_QC_VEF_Face::get_info() const override](#op-diff-k-eps-qc-vef-face-public-const-type-info-ptr-op-diff-k-eps-qc-vef-face-get-info-const-override)

Op_Diff_K_Eps_QC_VEF_Face#

Definition
Op_Diff_K_Eps_QC_VEF_Face::Op_Diff_K_Eps_QC_VEF_Face()
Brief description
Detailed description
How to reference this method:

Copy the following pieces of RST/Markdown code to cite this element in other parts of the sphinx documentation (there is a copy button on the top-right when hovering the code block):

:ref:`Op_Diff_K_Eps_QC_VEF_Face::Op_Diff_K_Eps_QC_VEF_Face() <op-diff-k-eps-qc-vef-face-public-op-diff-k-eps-qc-vef-face-op-diff-k-eps-qc-vef-face>`
[Op_Diff_K_Eps_QC_VEF_Face::Op_Diff_K_Eps_QC_VEF_Face()](#op-diff-k-eps-qc-vef-face-public-op-diff-k-eps-qc-vef-face-op-diff-k-eps-qc-vef-face)

taille_memoire#

Definition
unsigned Op_Diff_K_Eps_QC_VEF_Face::taille_memoire() const override
Brief description
Detailed description

Reimplements:

How to reference this method:

Copy the following pieces of RST/Markdown code to cite this element in other parts of the sphinx documentation (there is a copy button on the top-right when hovering the code block):

:ref:`unsigned Op_Diff_K_Eps_QC_VEF_Face::taille_memoire() const override <op-diff-k-eps-qc-vef-face-public-unsigned-op-diff-k-eps-qc-vef-face-taille-memoire-const-override>`
[unsigned Op_Diff_K_Eps_QC_VEF_Face::taille_memoire() const override](#op-diff-k-eps-qc-vef-face-public-unsigned-op-diff-k-eps-qc-vef-face-taille-memoire-const-override)

~Op_Diff_K_Eps_QC_VEF_Face#

Definition
Op_Diff_K_Eps_QC_VEF_Face::~Op_Diff_K_Eps_QC_VEF_Face()
Brief description
Detailed description
How to reference this method:

Copy the following pieces of RST/Markdown code to cite this element in other parts of the sphinx documentation (there is a copy button on the top-right when hovering the code block):

:ref:`Op_Diff_K_Eps_QC_VEF_Face::~Op_Diff_K_Eps_QC_VEF_Face() <op-diff-k-eps-qc-vef-face-public-op-diff-k-eps-qc-vef-face-dtor-op-diff-k-eps-qc-vef-face>`
[Op_Diff_K_Eps_QC_VEF_Face::~Op_Diff_K_Eps_QC_VEF_Face()](#op-diff-k-eps-qc-vef-face-public-op-diff-k-eps-qc-vef-face-dtor-op-diff-k-eps-qc-vef-face)

cree_instance#

Definition
Objet_U * Op_Diff_K_Eps_QC_VEF_Face::cree_instance()
Brief description
Detailed description
How to reference this method:

Copy the following pieces of RST/Markdown code to cite this element in other parts of the sphinx documentation (there is a copy button on the top-right when hovering the code block):

:ref:`Objet_U * Op_Diff_K_Eps_QC_VEF_Face::cree_instance() <op-diff-k-eps-qc-vef-face-public-static-objet-u-ptr-op-diff-k-eps-qc-vef-face-cree-instance>`
[Objet_U * Op_Diff_K_Eps_QC_VEF_Face::cree_instance()](#op-diff-k-eps-qc-vef-face-public-static-objet-u-ptr-op-diff-k-eps-qc-vef-face-cree-instance)

info#

Definition
const Type_info * Op_Diff_K_Eps_QC_VEF_Face::info()
Brief description
Detailed description
How to reference this method:

Copy the following pieces of RST/Markdown code to cite this element in other parts of the sphinx documentation (there is a copy button on the top-right when hovering the code block):

:ref:`const Type_info * Op_Diff_K_Eps_QC_VEF_Face::info() <op-diff-k-eps-qc-vef-face-public-static-const-type-info-ptr-op-diff-k-eps-qc-vef-face-info>`
[const Type_info * Op_Diff_K_Eps_QC_VEF_Face::info()](#op-diff-k-eps-qc-vef-face-public-static-const-type-info-ptr-op-diff-k-eps-qc-vef-face-info)

self_cast#

Definition
const Op_Diff_K_Eps_QC_VEF_Face & Op_Diff_K_Eps_QC_VEF_Face::self_cast(const Objet_U &)
Brief description
Detailed description
How to reference this method:

Copy the following pieces of RST/Markdown code to cite this element in other parts of the sphinx documentation (there is a copy button on the top-right when hovering the code block):

:ref:`const Op_Diff_K_Eps_QC_VEF_Face & Op_Diff_K_Eps_QC_VEF_Face::self_cast(const Objet_U &) <op-diff-k-eps-qc-vef-face-public-static-const-op-diff-k-eps-qc-vef-face-ref-op-diff-k-eps-qc-vef-face-self-cast-const-objet-u-ref>`
[const Op_Diff_K_Eps_QC_VEF_Face & Op_Diff_K_Eps_QC_VEF_Face::self_cast(const Objet_U &)](#op-diff-k-eps-qc-vef-face-public-static-const-op-diff-k-eps-qc-vef-face-ref-op-diff-k-eps-qc-vef-face-self-cast-const-objet-u-ref)

self_cast#

Definition
Op_Diff_K_Eps_QC_VEF_Face & Op_Diff_K_Eps_QC_VEF_Face::self_cast(Objet_U &)
Brief description
Detailed description
How to reference this method:

Copy the following pieces of RST/Markdown code to cite this element in other parts of the sphinx documentation (there is a copy button on the top-right when hovering the code block):

:ref:`Op_Diff_K_Eps_QC_VEF_Face & Op_Diff_K_Eps_QC_VEF_Face::self_cast(Objet_U &) <op-diff-k-eps-qc-vef-face-public-static-op-diff-k-eps-qc-vef-face-ref-op-diff-k-eps-qc-vef-face-self-cast-objet-u-ref>`
[Op_Diff_K_Eps_QC_VEF_Face & Op_Diff_K_Eps_QC_VEF_Face::self_cast(Objet_U &)](#op-diff-k-eps-qc-vef-face-public-static-op-diff-k-eps-qc-vef-face-ref-op-diff-k-eps-qc-vef-face-self-cast-objet-u-ref)

printOn#

Definition
Sortie & Op_Diff_K_Eps_QC_VEF_Face::printOn(Sortie &x) const override
Brief description

DOES NOTHING - to override in derived classes.

Detailed description

Imprime l’operateur sur un flot de sortie.

Reimplements:

References
How to reference this method:

Copy the following pieces of RST/Markdown code to cite this element in other parts of the sphinx documentation (there is a copy button on the top-right when hovering the code block):

:ref:`Sortie & Op_Diff_K_Eps_QC_VEF_Face::printOn(Sortie &x) const override <op-diff-k-eps-qc-vef-face-protected-sortie-ref-op-diff-k-eps-qc-vef-face-printon-sortie-ref-x-const-override>`
[Sortie & Op_Diff_K_Eps_QC_VEF_Face::printOn(Sortie &x) const override](#op-diff-k-eps-qc-vef-face-protected-sortie-ref-op-diff-k-eps-qc-vef-face-printon-sortie-ref-x-const-override)

readOn#

Definition
Entree & Op_Diff_K_Eps_QC_VEF_Face::readOn(Entree &) override
Brief description

DOES NOTHING - to override in derived classes.

Detailed description

Lit un operateur sur un flot d’entree.

Reimplements:

How to reference this method:

Copy the following pieces of RST/Markdown code to cite this element in other parts of the sphinx documentation (there is a copy button on the top-right when hovering the code block):

:ref:`Entree & Op_Diff_K_Eps_QC_VEF_Face::readOn(Entree &) override <op-diff-k-eps-qc-vef-face-protected-entree-ref-op-diff-k-eps-qc-vef-face-readon-entree-ref-override>`
[Entree & Op_Diff_K_Eps_QC_VEF_Face::readOn(Entree &) override](#op-diff-k-eps-qc-vef-face-protected-entree-ref-op-diff-k-eps-qc-vef-face-readon-entree-ref-override)

Attributes Documentation#

info_obj (public)
const Type_info Op_Diff_K_Eps_QC_VEF_Face::info_obj