Op_VEF_Face#

#include <Op_VEF_Face.h>
Brief description

How to reference this class#

Copy the following pieces of RST/Markdown code to cite this element in other parts of the sphinx documentation (there is a copy button on the top-right when hovering the code block):

:ref:`Op\_VEF\_Face <class-op-vef-face>`
[Op\_VEF\_Face](#class-op-vef-face)

Detailed description#

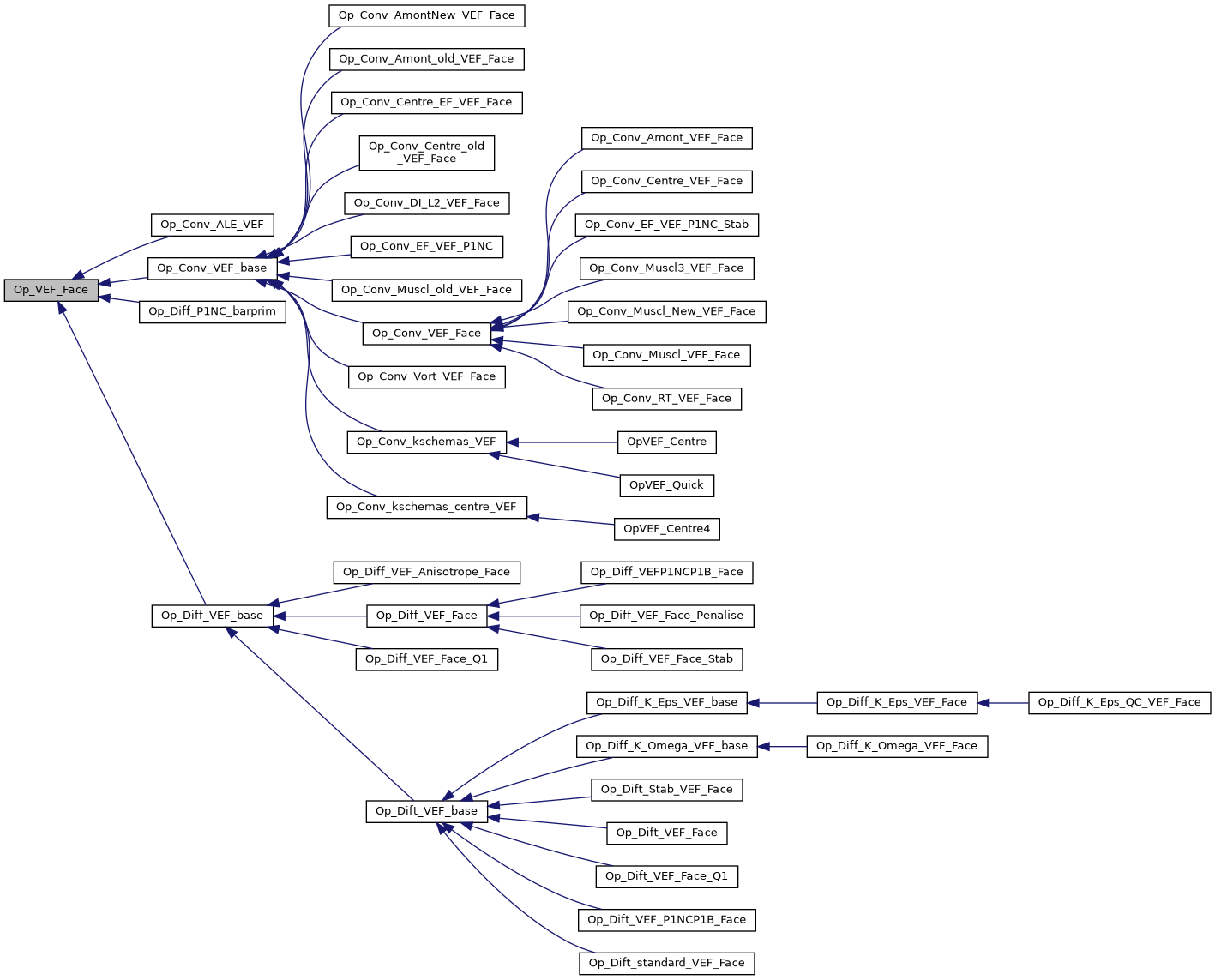
Inherited by#

Inheritance graph#

If the image is too small, right-click and open in new tab

../../../../../_images/classOp__VEF__Face__inherit__graph.png

List of Public Methods#

Complete Member Function Documentation#

dimensionner#

Definition
void Op_VEF_Face::dimensionner(const Domaine_VEF &, const Domaine_Cl_VEF &, Matrice_Morse &) const
Brief description

Dimensionnement de la matrice qui devra recevoir les coefficients provenant de la convection, de la diffusion pour le cas des faces.

Detailed description

Cette matrice a une structure de matrice morse. Nous commencons par calculer les tailles des tableaux tab1 et tab2.

References
Referenced By
How to reference this method:

Copy the following pieces of RST/Markdown code to cite this element in other parts of the sphinx documentation (there is a copy button on the top-right when hovering the code block):

:ref:`void Op_VEF_Face::dimensionner(const Domaine_VEF &, const Domaine_Cl_VEF &, Matrice_Morse &) const <op-vef-face-public-void-op-vef-face-dimensionner-const-domaine-vef-ref-const-domaine-cl-vef-ref-matrice-morse-ref-const>`
[void Op_VEF_Face::dimensionner(const Domaine_VEF &, const Domaine_Cl_VEF &, Matrice_Morse &) const](#op-vef-face-public-void-op-vef-face-dimensionner-const-domaine-vef-ref-const-domaine-cl-vef-ref-matrice-morse-ref-const)

impr#

Definition
int Op_VEF_Face::impr(Sortie &, const Operateur_base &) const
Brief description

Impression des flux d’un operateur VEF aux faces (ie: diffusion, convection)

Detailed description
References
Referenced By
How to reference this method:

Copy the following pieces of RST/Markdown code to cite this element in other parts of the sphinx documentation (there is a copy button on the top-right when hovering the code block):

:ref:`int Op_VEF_Face::impr(Sortie &, const Operateur_base &) const <op-vef-face-public-int-op-vef-face-impr-sortie-ref-const-operateur-base-ref-const>`
[int Op_VEF_Face::impr(Sortie &, const Operateur_base &) const](#op-vef-face-public-int-op-vef-face-impr-sortie-ref-const-operateur-base-ref-const)

modifier_flux#

Definition
void Op_VEF_Face::modifier_flux(const Operateur_base &) const
Brief description
Detailed description
References
Referenced By
How to reference this method:

Copy the following pieces of RST/Markdown code to cite this element in other parts of the sphinx documentation (there is a copy button on the top-right when hovering the code block):

:ref:`void Op_VEF_Face::modifier_flux(const Operateur_base &) const <op-vef-face-public-void-op-vef-face-modifier-flux-const-operateur-base-ref-const>`
[void Op_VEF_Face::modifier_flux(const Operateur_base &) const](#op-vef-face-public-void-op-vef-face-modifier-flux-const-operateur-base-ref-const)

modifier_matrice_pour_periodique_apres_contribuer#

Definition
void Op_VEF_Face::modifier_matrice_pour_periodique_apres_contribuer(Matrice_Morse &matrice, const Equation_base &) const
Brief description

Somme les 2 lignes des faces periodiques associees permet de calculer dans le code sans se poser de question pour retrouver la face_associee.

Detailed description

on ne parcourt que la moitiee des faces periodiques dans contribuer_a_avec (en general).

References
Referenced By
How to reference this method:

Copy the following pieces of RST/Markdown code to cite this element in other parts of the sphinx documentation (there is a copy button on the top-right when hovering the code block):

:ref:`void Op_VEF_Face::modifier_matrice_pour_periodique_apres_contribuer(Matrice_Morse &matrice, const Equation_base &) const <op-vef-face-public-void-op-vef-face-modifier-matrice-pour-periodique-apres-contribuer-matrice-morse-ref-matrice-const-equation-base-ref-const>`
[void Op_VEF_Face::modifier_matrice_pour_periodique_apres_contribuer(Matrice_Morse &matrice, const Equation_base &) const](#op-vef-face-public-void-op-vef-face-modifier-matrice-pour-periodique-apres-contribuer-matrice-morse-ref-matrice-const-equation-base-ref-const)

modifier_matrice_pour_periodique_avant_contribuer#

Definition
void Op_VEF_Face::modifier_matrice_pour_periodique_avant_contribuer(Matrice_Morse &matrice, const Equation_base &) const
Brief description

divise les coefficients sur les ligne des faces periodiques par 2 en prevision de l’application modifier_matrice_pour_periodique_apres_contribuer qui va sommer les 2 lignes des faces periodiques associees

Detailed description
Referenced By
How to reference this method:

Copy the following pieces of RST/Markdown code to cite this element in other parts of the sphinx documentation (there is a copy button on the top-right when hovering the code block):

:ref:`void Op_VEF_Face::modifier_matrice_pour_periodique_avant_contribuer(Matrice_Morse &matrice, const Equation_base &) const <op-vef-face-public-void-op-vef-face-modifier-matrice-pour-periodique-avant-contribuer-matrice-morse-ref-matrice-const-equation-base-ref-const>`
[void Op_VEF_Face::modifier_matrice_pour_periodique_avant_contribuer(Matrice_Morse &matrice, const Equation_base &) const](#op-vef-face-public-void-op-vef-face-modifier-matrice-pour-periodique-avant-contribuer-matrice-morse-ref-matrice-const-equation-base-ref-const)

modifier_pour_Cl#

Definition
void Op_VEF_Face::modifier_pour_Cl(const Domaine_VEF &, const Domaine_Cl_VEF &, Matrice_Morse &, DoubleTab &) const
Brief description

Modification des coef de la matrice et du second membre pour les conditions de Dirichlet .

Detailed description
References
Referenced By
How to reference this method:

Copy the following pieces of RST/Markdown code to cite this element in other parts of the sphinx documentation (there is a copy button on the top-right when hovering the code block):

:ref:`void Op_VEF_Face::modifier_pour_Cl(const Domaine_VEF &, const Domaine_Cl_VEF &, Matrice_Morse &, DoubleTab &) const <op-vef-face-public-void-op-vef-face-modifier-pour-cl-const-domaine-vef-ref-const-domaine-cl-vef-ref-matrice-morse-ref-doubletab-ref-const>`
[void Op_VEF_Face::modifier_pour_Cl(const Domaine_VEF &, const Domaine_Cl_VEF &, Matrice_Morse &, DoubleTab &) const](#op-vef-face-public-void-op-vef-face-modifier-pour-cl-const-domaine-vef-ref-const-domaine-cl-vef-ref-matrice-morse-ref-doubletab-ref-const)

Attributes Documentation#

controle_modifier_flux_ (private)
int Op_VEF_Face::controle_modifier_flux_ = 0
Flux (private)
SFichier Op_VEF_Face::Flux
Flux_moment (private)
SFichier Op_VEF_Face::Flux_moment
Flux_sum (private)
SFichier Op_VEF_Face::Flux_sum