Echange_global_impose#

#include <Echange_global_impose.h>
Brief description

Classe Echange_global_impose Cette classe represente le cas particulier de la classe.

How to reference this class#

Copy the following pieces of RST/Markdown code to cite this element in other parts of the sphinx documentation (there is a copy button on the top-right when hovering the code block):

:ref:`Echange\_global\_impose <class-echange-global-impose>`
[Echange\_global\_impose](#class-echange-global-impose)

Detailed description#

Echange_impose_base ou l’echange de chaleur total est calcule grace au coefficient d’echange de chaleur global fourni par l’utilisateur. ATTENTION, dans le cas des discretisations ou T est localisee au centre de l’element (VDF) cela correspond a la modelisation d’une paroi d’echange dont l’epaisseur s’etend jusqu’a la moitie de la premiere maille. h_t : coefficient d’echange total h_imp_: coefficient d’echange global (donnee utilisateur) On a: h_t = h_imp Les champs h_imp et T_ext sont uniformes

Inherits from#

Inherited by#

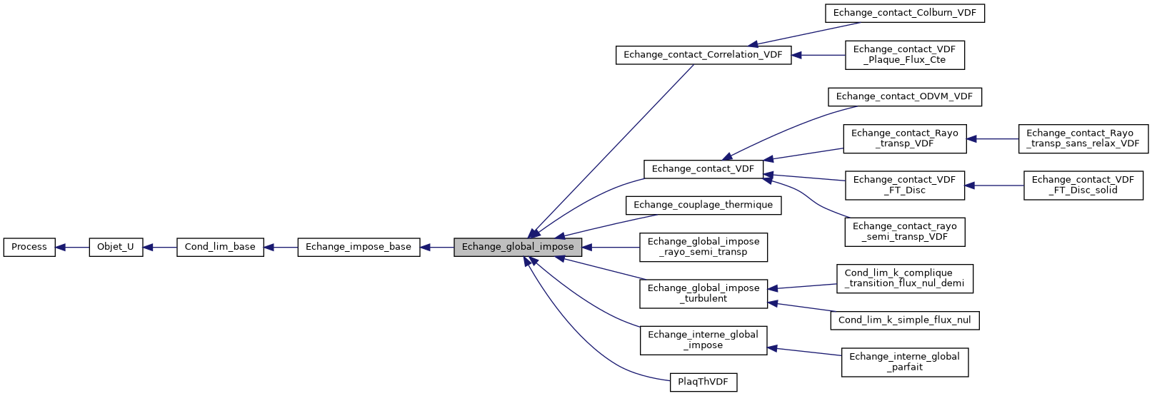
Inheritance graph#

If the image is too small, right-click and open in new tab

../../../../../_images/classEchange__global__impose__inherit__graph.png

List of Public Methods#

List of Public Static Methods#

List of Protected Methods#

Complete Member Function Documentation#

avancer#

Definition
int Echange_global_impose::avancer(double temps) override
Brief description

Tourne la roue de la CL.

Detailed description

Reimplements:

References
Referenced By
How to reference this method:

Copy the following pieces of RST/Markdown code to cite this element in other parts of the sphinx documentation (there is a copy button on the top-right when hovering the code block):

:ref:`int Echange_global_impose::avancer(double temps) override <echange-global-impose-public-int-echange-global-impose-avancer-double-temps-override>`
[int Echange_global_impose::avancer(double temps) override](#echange-global-impose-public-int-echange-global-impose-avancer-double-temps-override)

champ_exterieur#

Definition
double Echange_global_impose::champ_exterieur(int i, const Champ_front_base &champ_ext) const
Brief description
Detailed description
References
How to reference this method:

Copy the following pieces of RST/Markdown code to cite this element in other parts of the sphinx documentation (there is a copy button on the top-right when hovering the code block):

:ref:`double Echange_global_impose::champ_exterieur(int i, const Champ_front_base &champ_ext) const <echange-global-impose-public-double-echange-global-impose-champ-exterieur-int-i-const-champ-front-base-ref-champ-ext-const>`
[double Echange_global_impose::champ_exterieur(int i, const Champ_front_base &champ_ext) const](#echange-global-impose-public-double-echange-global-impose-champ-exterieur-int-i-const-champ-front-base-ref-champ-ext-const)

champ_exterieur#

Definition
double Echange_global_impose::champ_exterieur(int i, int j, const Champ_front_base &champ_ext) const
Brief description
Detailed description
References
Referenced By
How to reference this method:

Copy the following pieces of RST/Markdown code to cite this element in other parts of the sphinx documentation (there is a copy button on the top-right when hovering the code block):

:ref:`double Echange_global_impose::champ_exterieur(int i, int j, const Champ_front_base &champ_ext) const <echange-global-impose-public-double-echange-global-impose-champ-exterieur-int-i-int-j-const-champ-front-base-ref-champ-ext-const>`
[double Echange_global_impose::champ_exterieur(int i, int j, const Champ_front_base &champ_ext) const](#echange-global-impose-public-double-echange-global-impose-champ-exterieur-int-i-int-j-const-champ-front-base-ref-champ-ext-const)

changer_temps_futur#

Definition
void Echange_global_impose::changer_temps_futur(double temps, int i) override
Brief description

Change le i - eme temps futur de la CL.

Detailed description

Reimplements:

References
Referenced By
How to reference this method:

Copy the following pieces of RST/Markdown code to cite this element in other parts of the sphinx documentation (there is a copy button on the top-right when hovering the code block):

:ref:`void Echange_global_impose::changer_temps_futur(double temps, int i) override <echange-global-impose-public-void-echange-global-impose-changer-temps-futur-double-temps-int-i-override>`
[void Echange_global_impose::changer_temps_futur(double temps, int i) override](#echange-global-impose-public-void-echange-global-impose-changer-temps-futur-double-temps-int-i-override)

compatible_avec_discr#

Definition
int Echange_global_impose::compatible_avec_discr(const Discretisation_base &discr) const override
Brief description

Renvoie 1 si la condition aux limites est compatible avec la discretisation passee en parametre.

Detailed description

Reimplements:

How to reference this method:

Copy the following pieces of RST/Markdown code to cite this element in other parts of the sphinx documentation (there is a copy button on the top-right when hovering the code block):

:ref:`int Echange_global_impose::compatible_avec_discr(const Discretisation_base &discr) const override <echange-global-impose-public-int-echange-global-impose-compatible-avec-discr-const-discretisation-base-ref-discr-const-override>`
[int Echange_global_impose::compatible_avec_discr(const Discretisation_base &discr) const override](#echange-global-impose-public-int-echange-global-impose-compatible-avec-discr-const-discretisation-base-ref-discr-const-override)

completer#

Definition
void Echange_global_impose::completer() override
Brief description

NE FAIT RIEN A surcharger dans les classes derivees.

Detailed description

Reimplements:

References
Referenced By
How to reference this method:

Copy the following pieces of RST/Markdown code to cite this element in other parts of the sphinx documentation (there is a copy button on the top-right when hovering the code block):

:ref:`void Echange_global_impose::completer() override <echange-global-impose-public-void-echange-global-impose-completer-override>`
[void Echange_global_impose::completer() override](#echange-global-impose-public-void-echange-global-impose-completer-override)

derivee_flux_exterieur_imposee#

Definition
double Echange_global_impose::derivee_flux_exterieur_imposee(int i) const
Brief description
Detailed description
References
Referenced By
How to reference this method:

Copy the following pieces of RST/Markdown code to cite this element in other parts of the sphinx documentation (there is a copy button on the top-right when hovering the code block):

:ref:`double Echange_global_impose::derivee_flux_exterieur_imposee(int i) const <echange-global-impose-public-double-echange-global-impose-derivee-flux-exterieur-imposee-int-i-const>`
[double Echange_global_impose::derivee_flux_exterieur_imposee(int i) const](#echange-global-impose-public-double-echange-global-impose-derivee-flux-exterieur-imposee-int-i-const)

derivee_flux_exterieur_imposee#

Definition
double Echange_global_impose::derivee_flux_exterieur_imposee(int i, int j) const
Brief description
Detailed description
References
How to reference this method:

Copy the following pieces of RST/Markdown code to cite this element in other parts of the sphinx documentation (there is a copy button on the top-right when hovering the code block):

:ref:`double Echange_global_impose::derivee_flux_exterieur_imposee(int i, int j) const <echange-global-impose-public-double-echange-global-impose-derivee-flux-exterieur-imposee-int-i-int-j-const>`
[double Echange_global_impose::derivee_flux_exterieur_imposee(int i, int j) const](#echange-global-impose-public-double-echange-global-impose-derivee-flux-exterieur-imposee-int-i-int-j-const)

derivee_phi_ext#

Definition
Champ_front_base & Echange_global_impose::derivee_phi_ext()
Brief description
Detailed description
References
Referenced By
How to reference this method:

Copy the following pieces of RST/Markdown code to cite this element in other parts of the sphinx documentation (there is a copy button on the top-right when hovering the code block):

:ref:`Champ_front_base & Echange_global_impose::derivee_phi_ext() <echange-global-impose-public-champ-front-base-ref-echange-global-impose-derivee-phi-ext>`
[Champ_front_base & Echange_global_impose::derivee_phi_ext()](#echange-global-impose-public-champ-front-base-ref-echange-global-impose-derivee-phi-ext)

derivee_phi_ext#

Definition
const Champ_front_base & Echange_global_impose::derivee_phi_ext() const
Brief description
Detailed description
References
How to reference this method:

Copy the following pieces of RST/Markdown code to cite this element in other parts of the sphinx documentation (there is a copy button on the top-right when hovering the code block):

:ref:`const Champ_front_base & Echange_global_impose::derivee_phi_ext() const <echange-global-impose-public-const-champ-front-base-ref-echange-global-impose-derivee-phi-ext-const>`
[const Champ_front_base & Echange_global_impose::derivee_phi_ext() const](#echange-global-impose-public-const-champ-front-base-ref-echange-global-impose-derivee-phi-ext-const)

duplique#

Definition
int Echange_global_impose::duplique() const override
Brief description
Detailed description

Reimplements:

How to reference this method:

Copy the following pieces of RST/Markdown code to cite this element in other parts of the sphinx documentation (there is a copy button on the top-right when hovering the code block):

:ref:`int Echange_global_impose::duplique() const override <echange-global-impose-public-int-echange-global-impose-duplique-const-override>`
[int Echange_global_impose::duplique() const override](#echange-global-impose-public-int-echange-global-impose-duplique-const-override)

Echange_global_impose#

Definition
Echange_global_impose::Echange_global_impose()
Brief description
Detailed description
References
How to reference this method:

Copy the following pieces of RST/Markdown code to cite this element in other parts of the sphinx documentation (there is a copy button on the top-right when hovering the code block):

:ref:`Echange_global_impose::Echange_global_impose() <echange-global-impose-public-echange-global-impose-echange-global-impose>`
[Echange_global_impose::Echange_global_impose()](#echange-global-impose-public-echange-global-impose-echange-global-impose)

flux_exterieur_impose#

Definition
double Echange_global_impose::flux_exterieur_impose(int i) const
Brief description
Detailed description
References
Referenced By
How to reference this method:

Copy the following pieces of RST/Markdown code to cite this element in other parts of the sphinx documentation (there is a copy button on the top-right when hovering the code block):

:ref:`double Echange_global_impose::flux_exterieur_impose(int i) const <echange-global-impose-public-double-echange-global-impose-flux-exterieur-impose-int-i-const>`
[double Echange_global_impose::flux_exterieur_impose(int i) const](#echange-global-impose-public-double-echange-global-impose-flux-exterieur-impose-int-i-const)

flux_exterieur_impose#

Definition
double Echange_global_impose::flux_exterieur_impose(int i, int j) const
Brief description
Detailed description
References
How to reference this method:

Copy the following pieces of RST/Markdown code to cite this element in other parts of the sphinx documentation (there is a copy button on the top-right when hovering the code block):

:ref:`double Echange_global_impose::flux_exterieur_impose(int i, int j) const <echange-global-impose-public-double-echange-global-impose-flux-exterieur-impose-int-i-int-j-const>`
[double Echange_global_impose::flux_exterieur_impose(int i, int j) const](#echange-global-impose-public-double-echange-global-impose-flux-exterieur-impose-int-i-int-j-const)

get_info#

Definition
const Type_info * Echange_global_impose::get_info() const override
Brief description

Donne des informations sur le type de l’ Objet_U .

Detailed description

Reimplements:

How to reference this method:

Copy the following pieces of RST/Markdown code to cite this element in other parts of the sphinx documentation (there is a copy button on the top-right when hovering the code block):

:ref:`const Type_info * Echange_global_impose::get_info() const override <echange-global-impose-public-const-type-info-ptr-echange-global-impose-get-info-const-override>`
[const Type_info * Echange_global_impose::get_info() const override](#echange-global-impose-public-const-type-info-ptr-echange-global-impose-get-info-const-override)

has_phi_ext#

Definition
const bool & Echange_global_impose::has_phi_ext() const
Brief description
Detailed description
References
Referenced By
How to reference this method:

Copy the following pieces of RST/Markdown code to cite this element in other parts of the sphinx documentation (there is a copy button on the top-right when hovering the code block):

:ref:`const bool & Echange_global_impose::has_phi_ext() const <echange-global-impose-public-const-bool-ref-echange-global-impose-has-phi-ext-const>`
[const bool & Echange_global_impose::has_phi_ext() const](#echange-global-impose-public-const-bool-ref-echange-global-impose-has-phi-ext-const)

initialiser#

Definition
int Echange_global_impose::initialiser(double temps) override
Brief description

Initialisation en debut de calcul.

Detailed description

A appeler avant tout calculer_coeffs_echange ou mettre_a_jour Contrairementaux methodes mettre_a_jour, les methodes initialiser des CLs ne peuvent pas dependre de l’exterieur (lui - meme peut ne pas etre initialise)

Reimplements:

References
Referenced By
How to reference this method:

Copy the following pieces of RST/Markdown code to cite this element in other parts of the sphinx documentation (there is a copy button on the top-right when hovering the code block):

:ref:`int Echange_global_impose::initialiser(double temps) override <echange-global-impose-public-int-echange-global-impose-initialiser-double-temps-override>`
[int Echange_global_impose::initialiser(double temps) override](#echange-global-impose-public-int-echange-global-impose-initialiser-double-temps-override)

mettre_a_jour#

Definition
void Echange_global_impose::mettre_a_jour(double temps) override
Brief description

Effectue une mise a jour en temps de la condition aux limites.

Detailed description

Reimplements:

References
Referenced By
How to reference this method:

Copy the following pieces of RST/Markdown code to cite this element in other parts of the sphinx documentation (there is a copy button on the top-right when hovering the code block):

:ref:`void Echange_global_impose::mettre_a_jour(double temps) override <echange-global-impose-public-void-echange-global-impose-mettre-a-jour-double-temps-override>`
[void Echange_global_impose::mettre_a_jour(double temps) override](#echange-global-impose-public-void-echange-global-impose-mettre-a-jour-double-temps-override)

phi_ext#

Definition
Champ_front_base & Echange_global_impose::phi_ext()
Brief description
Detailed description
References
Referenced By
How to reference this method:

Copy the following pieces of RST/Markdown code to cite this element in other parts of the sphinx documentation (there is a copy button on the top-right when hovering the code block):

:ref:`Champ_front_base & Echange_global_impose::phi_ext() <echange-global-impose-public-champ-front-base-ref-echange-global-impose-phi-ext>`
[Champ_front_base & Echange_global_impose::phi_ext()](#echange-global-impose-public-champ-front-base-ref-echange-global-impose-phi-ext)

phi_ext#

Definition
const Champ_front_base & Echange_global_impose::phi_ext() const
Brief description
Detailed description
References
How to reference this method:

Copy the following pieces of RST/Markdown code to cite this element in other parts of the sphinx documentation (there is a copy button on the top-right when hovering the code block):

:ref:`const Champ_front_base & Echange_global_impose::phi_ext() const <echange-global-impose-public-const-champ-front-base-ref-echange-global-impose-phi-ext-const>`
[const Champ_front_base & Echange_global_impose::phi_ext() const](#echange-global-impose-public-const-champ-front-base-ref-echange-global-impose-phi-ext-const)

reculer#

Definition
int Echange_global_impose::reculer(double temps) override
Brief description

Tourne la roue de la CL.

Detailed description

Reimplements:

References
Referenced By
How to reference this method:

Copy the following pieces of RST/Markdown code to cite this element in other parts of the sphinx documentation (there is a copy button on the top-right when hovering the code block):

:ref:`int Echange_global_impose::reculer(double temps) override <echange-global-impose-public-int-echange-global-impose-reculer-double-temps-override>`
[int Echange_global_impose::reculer(double temps) override](#echange-global-impose-public-int-echange-global-impose-reculer-double-temps-override)

set_temps_defaut#

Definition
void Echange_global_impose::set_temps_defaut(double temps) override
Brief description

Change le i - eme temps futur de la cl.

Detailed description

Reimplements:

References
Referenced By
How to reference this method:

Copy the following pieces of RST/Markdown code to cite this element in other parts of the sphinx documentation (there is a copy button on the top-right when hovering the code block):

:ref:`void Echange_global_impose::set_temps_defaut(double temps) override <echange-global-impose-public-void-echange-global-impose-set-temps-defaut-double-temps-override>`
[void Echange_global_impose::set_temps_defaut(double temps) override](#echange-global-impose-public-void-echange-global-impose-set-temps-defaut-double-temps-override)

taille_memoire#

Definition
unsigned Echange_global_impose::taille_memoire() const override
Brief description
Detailed description

Reimplements:

How to reference this method:

Copy the following pieces of RST/Markdown code to cite this element in other parts of the sphinx documentation (there is a copy button on the top-right when hovering the code block):

:ref:`unsigned Echange_global_impose::taille_memoire() const override <echange-global-impose-public-unsigned-echange-global-impose-taille-memoire-const-override>`
[unsigned Echange_global_impose::taille_memoire() const override](#echange-global-impose-public-unsigned-echange-global-impose-taille-memoire-const-override)

~Echange_global_impose#

Definition
Echange_global_impose::~Echange_global_impose()
Brief description
Detailed description
How to reference this method:

Copy the following pieces of RST/Markdown code to cite this element in other parts of the sphinx documentation (there is a copy button on the top-right when hovering the code block):

:ref:`Echange_global_impose::~Echange_global_impose() <echange-global-impose-public-echange-global-impose-dtor-echange-global-impose>`
[Echange_global_impose::~Echange_global_impose()](#echange-global-impose-public-echange-global-impose-dtor-echange-global-impose)

cree_instance#

Definition
Objet_U * Echange_global_impose::cree_instance()
Brief description
Detailed description
How to reference this method:

Copy the following pieces of RST/Markdown code to cite this element in other parts of the sphinx documentation (there is a copy button on the top-right when hovering the code block):

:ref:`Objet_U * Echange_global_impose::cree_instance() <echange-global-impose-public-static-objet-u-ptr-echange-global-impose-cree-instance>`
[Objet_U * Echange_global_impose::cree_instance()](#echange-global-impose-public-static-objet-u-ptr-echange-global-impose-cree-instance)

info#

Definition
const Type_info * Echange_global_impose::info()
Brief description
Detailed description
How to reference this method:

Copy the following pieces of RST/Markdown code to cite this element in other parts of the sphinx documentation (there is a copy button on the top-right when hovering the code block):

:ref:`const Type_info * Echange_global_impose::info() <echange-global-impose-public-static-const-type-info-ptr-echange-global-impose-info>`
[const Type_info * Echange_global_impose::info()](#echange-global-impose-public-static-const-type-info-ptr-echange-global-impose-info)

self_cast#

Definition
const Echange_global_impose & Echange_global_impose::self_cast(const Objet_U &)
Brief description
Detailed description
How to reference this method:

Copy the following pieces of RST/Markdown code to cite this element in other parts of the sphinx documentation (there is a copy button on the top-right when hovering the code block):

:ref:`const Echange_global_impose & Echange_global_impose::self_cast(const Objet_U &) <echange-global-impose-public-static-const-echange-global-impose-ref-echange-global-impose-self-cast-const-objet-u-ref>`
[const Echange_global_impose & Echange_global_impose::self_cast(const Objet_U &)](#echange-global-impose-public-static-const-echange-global-impose-ref-echange-global-impose-self-cast-const-objet-u-ref)

self_cast#

Definition
Echange_global_impose & Echange_global_impose::self_cast(Objet_U &)
Brief description
Detailed description
How to reference this method:

Copy the following pieces of RST/Markdown code to cite this element in other parts of the sphinx documentation (there is a copy button on the top-right when hovering the code block):

:ref:`Echange_global_impose & Echange_global_impose::self_cast(Objet_U &) <echange-global-impose-public-static-echange-global-impose-ref-echange-global-impose-self-cast-objet-u-ref>`
[Echange_global_impose & Echange_global_impose::self_cast(Objet_U &)](#echange-global-impose-public-static-echange-global-impose-ref-echange-global-impose-self-cast-objet-u-ref)

printOn#

Definition
Sortie & Echange_global_impose::printOn(Sortie &x) const override
Brief description

Ecriture de l’objet sur un flot de sortie Methode a surcharger.

Detailed description

Reimplements:

References
Referenced By
How to reference this method:

Copy the following pieces of RST/Markdown code to cite this element in other parts of the sphinx documentation (there is a copy button on the top-right when hovering the code block):

:ref:`Sortie & Echange_global_impose::printOn(Sortie &x) const override <echange-global-impose-protected-sortie-ref-echange-global-impose-printon-sortie-ref-x-const-override>`
[Sortie & Echange_global_impose::printOn(Sortie &x) const override](#echange-global-impose-protected-sortie-ref-echange-global-impose-printon-sortie-ref-x-const-override)

readOn#

Definition
Entree & Echange_global_impose::readOn(Entree &) override
Brief description

Simple appel a Echange_impose_base::readOn(Entree&) Lit les specifications des conditions aux limites.

Detailed description

a partir d’un flot d’entree.

Reimplements:

References
How to reference this method:

Copy the following pieces of RST/Markdown code to cite this element in other parts of the sphinx documentation (there is a copy button on the top-right when hovering the code block):

:ref:`Entree & Echange_global_impose::readOn(Entree &) override <echange-global-impose-protected-entree-ref-echange-global-impose-readon-entree-ref-override>`
[Entree & Echange_global_impose::readOn(Entree &) override](#echange-global-impose-protected-entree-ref-echange-global-impose-readon-entree-ref-override)

Attributes Documentation#

info_obj (public)
const Type_info Echange_global_impose::info_obj
derivee_phi_ext_ (protected)
TRUST_Deriv<Champ_front_base> Echange_global_impose::derivee_phi_ext_
phi_ext_ (protected)
TRUST_Deriv<Champ_front_base> Echange_global_impose::phi_ext_
phi_ext_lu_ (protected)
bool Echange_global_impose::phi_ext_lu_