Op_Dift_EF_Q1#

#include <Op_Dift_EF_Q1.h>
Brief description

class Op_Dift_EF_Q1 Cette classe represente l’operateur de diffusion

How to reference this class#

Copy the following pieces of RST/Markdown code to cite this element in other parts of the sphinx documentation (there is a copy button on the top-right when hovering the code block):

:ref:`Op\_Dift\_EF\_Q1 <class-op-dift-ef-q1>`
[Op\_Dift\_EF\_Q1](#class-op-dift-ef-q1)

Detailed description#

La discretisation est EF Le champ diffuse est scalaire Le champ de diffusivite est uniforme

Inherits from#

Inherited by#

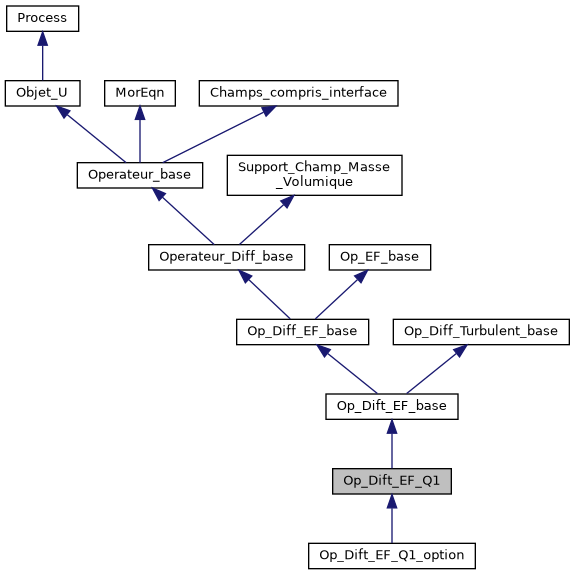
Inheritance graph#

If the image is too small, right-click and open in new tab

../../../../../_images/classOp__Dift__EF__Q1__inherit__graph.png

List of Public Methods#

List of Public Static Methods#

List of Protected Methods#

Complete Member Function Documentation#

ajouter#

Definition
DoubleTab & Op_Dift_EF_Q1::ajouter(const DoubleTab &, DoubleTab &) const override
Brief description
Detailed description

Reimplements:

References
Referenced By
How to reference this method:

Copy the following pieces of RST/Markdown code to cite this element in other parts of the sphinx documentation (there is a copy button on the top-right when hovering the code block):

:ref:`DoubleTab & Op_Dift_EF_Q1::ajouter(const DoubleTab &, DoubleTab &) const override <op-dift-ef-q1-public-doubletab-ref-op-dift-ef-q1-ajouter-const-doubletab-ref-doubletab-ref-const-override>`
[DoubleTab & Op_Dift_EF_Q1::ajouter(const DoubleTab &, DoubleTab &) const override](#op-dift-ef-q1-public-doubletab-ref-op-dift-ef-q1-ajouter-const-doubletab-ref-doubletab-ref-const-override)

ajouter_bords#

Definition
void Op_Dift_EF_Q1::ajouter_bords(const DoubleTab &, DoubleTab &, int contrib_interne=1) const
Brief description
Detailed description
References
Referenced By
How to reference this method:

Copy the following pieces of RST/Markdown code to cite this element in other parts of the sphinx documentation (there is a copy button on the top-right when hovering the code block):

:ref:`void Op_Dift_EF_Q1::ajouter_bords(const DoubleTab &, DoubleTab &, int contrib_interne=1) const <op-dift-ef-q1-public-void-op-dift-ef-q1-ajouter-bords-const-doubletab-ref-doubletab-ref-int-contrib-interne-equal-1-const>`
[void Op_Dift_EF_Q1::ajouter_bords(const DoubleTab &, DoubleTab &, int contrib_interne=1) const](#op-dift-ef-q1-public-void-op-dift-ef-q1-ajouter-bords-const-doubletab-ref-doubletab-ref-int-contrib-interne-equal-1-const)

ajouter_cas_scalaire#

Definition
void Op_Dift_EF_Q1::ajouter_cas_scalaire(const DoubleTab &inconnue, DoubleTab &resu, DoubleTab &flux_bords, DoubleTab &nu, const Domaine_Cl_EF &domaine_Cl_EF, const Domaine_EF &domaine_EF) const
Brief description
Detailed description
How to reference this method:

Copy the following pieces of RST/Markdown code to cite this element in other parts of the sphinx documentation (there is a copy button on the top-right when hovering the code block):

:ref:`void Op_Dift_EF_Q1::ajouter_cas_scalaire(const DoubleTab &inconnue, DoubleTab &resu, DoubleTab &flux_bords, DoubleTab &nu, const Domaine_Cl_EF &domaine_Cl_EF, const Domaine_EF &domaine_EF) const <op-dift-ef-q1-public-void-op-dift-ef-q1-ajouter-cas-scalaire-const-doubletab-ref-inconnue-doubletab-ref-resu-doubletab-ref-flux-bords-doubletab-ref-nu-const-domaine-cl-ef-ref-domaine-cl-ef-const-domaine-ef-ref-domaine-ef-const>`
[void Op_Dift_EF_Q1::ajouter_cas_scalaire(const DoubleTab &inconnue, DoubleTab &resu, DoubleTab &flux_bords, DoubleTab &nu, const Domaine_Cl_EF &domaine_Cl_EF, const Domaine_EF &domaine_EF) const](#op-dift-ef-q1-public-void-op-dift-ef-q1-ajouter-cas-scalaire-const-doubletab-ref-inconnue-doubletab-ref-resu-doubletab-ref-flux-bords-doubletab-ref-nu-const-domaine-cl-ef-ref-domaine-cl-ef-const-domaine-ef-ref-domaine-ef-const)

ajouter_cas_vectoriel#

Definition
void Op_Dift_EF_Q1::ajouter_cas_vectoriel(const DoubleTab &inconnue, DoubleTab &resu, DoubleTab &flux_bords, DoubleTab &nu, const Domaine_Cl_EF &domaine_Cl_EF, const Domaine_EF &domaine_EF, int nb_comp) const
Brief description
Detailed description
How to reference this method:

Copy the following pieces of RST/Markdown code to cite this element in other parts of the sphinx documentation (there is a copy button on the top-right when hovering the code block):

:ref:`void Op_Dift_EF_Q1::ajouter_cas_vectoriel(const DoubleTab &inconnue, DoubleTab &resu, DoubleTab &flux_bords, DoubleTab &nu, const Domaine_Cl_EF &domaine_Cl_EF, const Domaine_EF &domaine_EF, int nb_comp) const <op-dift-ef-q1-public-void-op-dift-ef-q1-ajouter-cas-vectoriel-const-doubletab-ref-inconnue-doubletab-ref-resu-doubletab-ref-flux-bords-doubletab-ref-nu-const-domaine-cl-ef-ref-domaine-cl-ef-const-domaine-ef-ref-domaine-ef-int-nb-comp-const>`
[void Op_Dift_EF_Q1::ajouter_cas_vectoriel(const DoubleTab &inconnue, DoubleTab &resu, DoubleTab &flux_bords, DoubleTab &nu, const Domaine_Cl_EF &domaine_Cl_EF, const Domaine_EF &domaine_EF, int nb_comp) const](#op-dift-ef-q1-public-void-op-dift-ef-q1-ajouter-cas-vectoriel-const-doubletab-ref-inconnue-doubletab-ref-resu-doubletab-ref-flux-bords-doubletab-ref-nu-const-domaine-cl-ef-ref-domaine-cl-ef-const-domaine-ef-ref-domaine-ef-int-nb-comp-const)

ajouter_contribution#

Definition
void Op_Dift_EF_Q1::ajouter_contribution(const DoubleTab &, Matrice_Morse &) const
Brief description
Detailed description
References
Referenced By
How to reference this method:

Copy the following pieces of RST/Markdown code to cite this element in other parts of the sphinx documentation (there is a copy button on the top-right when hovering the code block):

:ref:`void Op_Dift_EF_Q1::ajouter_contribution(const DoubleTab &, Matrice_Morse &) const <op-dift-ef-q1-public-void-op-dift-ef-q1-ajouter-contribution-const-doubletab-ref-matrice-morse-ref-const>`
[void Op_Dift_EF_Q1::ajouter_contribution(const DoubleTab &, Matrice_Morse &) const](#op-dift-ef-q1-public-void-op-dift-ef-q1-ajouter-contribution-const-doubletab-ref-matrice-morse-ref-const)

ajouter_contribution_new#

Definition
void Op_Dift_EF_Q1::ajouter_contribution_new(const DoubleTab &, Matrice_Morse &) const
Brief description
Detailed description
References
Referenced By
How to reference this method:

Copy the following pieces of RST/Markdown code to cite this element in other parts of the sphinx documentation (there is a copy button on the top-right when hovering the code block):

:ref:`void Op_Dift_EF_Q1::ajouter_contribution_new(const DoubleTab &, Matrice_Morse &) const <op-dift-ef-q1-public-void-op-dift-ef-q1-ajouter-contribution-new-const-doubletab-ref-matrice-morse-ref-const>`
[void Op_Dift_EF_Q1::ajouter_contribution_new(const DoubleTab &, Matrice_Morse &) const](#op-dift-ef-q1-public-void-op-dift-ef-q1-ajouter-contribution-new-const-doubletab-ref-matrice-morse-ref-const)

ajouter_contributions_bords#

Definition
void Op_Dift_EF_Q1::ajouter_contributions_bords(Matrice_Morse &matrice) const
Brief description
Detailed description
References
Referenced By
How to reference this method:

Copy the following pieces of RST/Markdown code to cite this element in other parts of the sphinx documentation (there is a copy button on the top-right when hovering the code block):

:ref:`void Op_Dift_EF_Q1::ajouter_contributions_bords(Matrice_Morse &matrice) const <op-dift-ef-q1-public-void-op-dift-ef-q1-ajouter-contributions-bords-matrice-morse-ref-matrice-const>`
[void Op_Dift_EF_Q1::ajouter_contributions_bords(Matrice_Morse &matrice) const](#op-dift-ef-q1-public-void-op-dift-ef-q1-ajouter-contributions-bords-matrice-morse-ref-matrice-const)

ajouter_new#

Definition
DoubleTab & Op_Dift_EF_Q1::ajouter_new(const DoubleTab &, DoubleTab &) const
Brief description
Detailed description
References
Referenced By
How to reference this method:

Copy the following pieces of RST/Markdown code to cite this element in other parts of the sphinx documentation (there is a copy button on the top-right when hovering the code block):

:ref:`DoubleTab & Op_Dift_EF_Q1::ajouter_new(const DoubleTab &, DoubleTab &) const <op-dift-ef-q1-public-doubletab-ref-op-dift-ef-q1-ajouter-new-const-doubletab-ref-doubletab-ref-const>`
[DoubleTab & Op_Dift_EF_Q1::ajouter_new(const DoubleTab &, DoubleTab &) const](#op-dift-ef-q1-public-doubletab-ref-op-dift-ef-q1-ajouter-new-const-doubletab-ref-doubletab-ref-const)

associer_diffusivite#

Definition
void Op_Dift_EF_Q1::associer_diffusivite(const Champ_base &) override
Brief description

associe le champ de diffusivite

Detailed description

Reimplements:

References
How to reference this method:

Copy the following pieces of RST/Markdown code to cite this element in other parts of the sphinx documentation (there is a copy button on the top-right when hovering the code block):

:ref:`void Op_Dift_EF_Q1::associer_diffusivite(const Champ_base &) override <op-dift-ef-q1-public-void-op-dift-ef-q1-associer-diffusivite-const-champ-base-ref-override>`
[void Op_Dift_EF_Q1::associer_diffusivite(const Champ_base &) override](#op-dift-ef-q1-public-void-op-dift-ef-q1-associer-diffusivite-const-champ-base-ref-override)

calculer#

Definition
DoubleTab & Op_Dift_EF_Q1::calculer(const DoubleTab &, DoubleTab &) const override
Brief description
Detailed description

Reimplements:

References
How to reference this method:

Copy the following pieces of RST/Markdown code to cite this element in other parts of the sphinx documentation (there is a copy button on the top-right when hovering the code block):

:ref:`DoubleTab & Op_Dift_EF_Q1::calculer(const DoubleTab &, DoubleTab &) const override <op-dift-ef-q1-public-doubletab-ref-op-dift-ef-q1-calculer-const-doubletab-ref-doubletab-ref-const-override>`
[DoubleTab & Op_Dift_EF_Q1::calculer(const DoubleTab &, DoubleTab &) const override](#op-dift-ef-q1-public-doubletab-ref-op-dift-ef-q1-calculer-const-doubletab-ref-doubletab-ref-const-override)

calculer_dt_stab#

Definition
double Op_Dift_EF_Q1::calculer_dt_stab() const override
Brief description

Calcul dt_stab.

Detailed description

Reimplements:

References
How to reference this method:

Copy the following pieces of RST/Markdown code to cite this element in other parts of the sphinx documentation (there is a copy button on the top-right when hovering the code block):

:ref:`double Op_Dift_EF_Q1::calculer_dt_stab() const override <op-dift-ef-q1-public-double-op-dift-ef-q1-calculer-dt-stab-const-override>`
[double Op_Dift_EF_Q1::calculer_dt_stab() const override](#op-dift-ef-q1-public-double-op-dift-ef-q1-calculer-dt-stab-const-override)

calculer_pour_post#

Definition
void Op_Dift_EF_Q1::calculer_pour_post(Champ_base &espace_stockage, const Nom &option, int comp) const override
Brief description
Detailed description

Reimplements:

How to reference this method:

Copy the following pieces of RST/Markdown code to cite this element in other parts of the sphinx documentation (there is a copy button on the top-right when hovering the code block):

:ref:`void Op_Dift_EF_Q1::calculer_pour_post(Champ_base &espace_stockage, const Nom &option, int comp) const override <op-dift-ef-q1-public-void-op-dift-ef-q1-calculer-pour-post-champ-base-ref-espace-stockage-const-nom-ref-option-int-comp-const-override>`
[void Op_Dift_EF_Q1::calculer_pour_post(Champ_base &espace_stockage, const Nom &option, int comp) const override](#op-dift-ef-q1-public-void-op-dift-ef-q1-calculer-pour-post-champ-base-ref-espace-stockage-const-nom-ref-option-int-comp-const-override)

contribuer_a_avec#

Definition
void Op_Dift_EF_Q1::contribuer_a_avec(const DoubleTab &inco, Matrice_Morse &matrice) const override
Brief description

DOES NOTHING - to override in derived classes.

Detailed description

Reimplements:

References
How to reference this method:

Copy the following pieces of RST/Markdown code to cite this element in other parts of the sphinx documentation (there is a copy button on the top-right when hovering the code block):

:ref:`void Op_Dift_EF_Q1::contribuer_a_avec(const DoubleTab &inco, Matrice_Morse &matrice) const override <op-dift-ef-q1-public-void-op-dift-ef-q1-contribuer-a-avec-const-doubletab-ref-inco-matrice-morse-ref-matrice-const-override>`
[void Op_Dift_EF_Q1::contribuer_a_avec(const DoubleTab &inco, Matrice_Morse &matrice) const override](#op-dift-ef-q1-public-void-op-dift-ef-q1-contribuer-a-avec-const-doubletab-ref-inco-matrice-morse-ref-matrice-const-override)

contribuer_au_second_membre#

Definition
void Op_Dift_EF_Q1::contribuer_au_second_membre(DoubleTab &) const override
Brief description

DOES NOTHING - to override in derived classes.

Detailed description

Reimplements:

References
How to reference this method:

Copy the following pieces of RST/Markdown code to cite this element in other parts of the sphinx documentation (there is a copy button on the top-right when hovering the code block):

:ref:`void Op_Dift_EF_Q1::contribuer_au_second_membre(DoubleTab &) const override <op-dift-ef-q1-public-void-op-dift-ef-q1-contribuer-au-second-membre-doubletab-ref-const-override>`
[void Op_Dift_EF_Q1::contribuer_au_second_membre(DoubleTab &) const override](#op-dift-ef-q1-public-void-op-dift-ef-q1-contribuer-au-second-membre-doubletab-ref-const-override)

diffusivite#

Definition
const Champ_base & Op_Dift_EF_Q1::diffusivite() const override
Brief description
Detailed description

Reimplements:

References
Referenced By
How to reference this method:

Copy the following pieces of RST/Markdown code to cite this element in other parts of the sphinx documentation (there is a copy button on the top-right when hovering the code block):

:ref:`const Champ_base & Op_Dift_EF_Q1::diffusivite() const override <op-dift-ef-q1-public-const-champ-base-ref-op-dift-ef-q1-diffusivite-const-override>`
[const Champ_base & Op_Dift_EF_Q1::diffusivite() const override](#op-dift-ef-q1-public-const-champ-base-ref-op-dift-ef-q1-diffusivite-const-override)

diffusivite#

Definition
double Op_Dift_EF_Q1::diffusivite(int) const
Brief description
Detailed description
References
How to reference this method:

Copy the following pieces of RST/Markdown code to cite this element in other parts of the sphinx documentation (there is a copy button on the top-right when hovering the code block):

:ref:`double Op_Dift_EF_Q1::diffusivite(int) const <op-dift-ef-q1-public-double-op-dift-ef-q1-diffusivite-int-const>`
[double Op_Dift_EF_Q1::diffusivite(int) const](#op-dift-ef-q1-public-double-op-dift-ef-q1-diffusivite-int-const)

dimensionner#

Definition
void Op_Dift_EF_Q1::dimensionner(Matrice_Morse &matrice) const override
Brief description

DOES NOTHING - to override in derived classes.

Detailed description

Reimplements:

References
How to reference this method:

Copy the following pieces of RST/Markdown code to cite this element in other parts of the sphinx documentation (there is a copy button on the top-right when hovering the code block):

:ref:`void Op_Dift_EF_Q1::dimensionner(Matrice_Morse &matrice) const override <op-dift-ef-q1-public-void-op-dift-ef-q1-dimensionner-matrice-morse-ref-matrice-const-override>`
[void Op_Dift_EF_Q1::dimensionner(Matrice_Morse &matrice) const override](#op-dift-ef-q1-public-void-op-dift-ef-q1-dimensionner-matrice-morse-ref-matrice-const-override)

duplique#

Definition
int Op_Dift_EF_Q1::duplique() const override
Brief description
Detailed description

Reimplements:

How to reference this method:

Copy the following pieces of RST/Markdown code to cite this element in other parts of the sphinx documentation (there is a copy button on the top-right when hovering the code block):

:ref:`int Op_Dift_EF_Q1::duplique() const override <op-dift-ef-q1-public-int-op-dift-ef-q1-duplique-const-override>`
[int Op_Dift_EF_Q1::duplique() const override](#op-dift-ef-q1-public-int-op-dift-ef-q1-duplique-const-override)

get_info#

Definition
const Type_info * Op_Dift_EF_Q1::get_info() const override
Brief description

Donne des informations sur le type de l’ Objet_U .

Detailed description

Reimplements:

How to reference this method:

Copy the following pieces of RST/Markdown code to cite this element in other parts of the sphinx documentation (there is a copy button on the top-right when hovering the code block):

:ref:`const Type_info * Op_Dift_EF_Q1::get_info() const override <op-dift-ef-q1-public-const-type-info-ptr-op-dift-ef-q1-get-info-const-override>`
[const Type_info * Op_Dift_EF_Q1::get_info() const override](#op-dift-ef-q1-public-const-type-info-ptr-op-dift-ef-q1-get-info-const-override)

modifier_pour_Cl#

Definition
void Op_Dift_EF_Q1::modifier_pour_Cl(Matrice_Morse &matrice, DoubleTab &secmem) const override
Brief description

DOES NOTHING - to override in derived classes.

Detailed description

Reimplements:

References
How to reference this method:

Copy the following pieces of RST/Markdown code to cite this element in other parts of the sphinx documentation (there is a copy button on the top-right when hovering the code block):

:ref:`void Op_Dift_EF_Q1::modifier_pour_Cl(Matrice_Morse &matrice, DoubleTab &secmem) const override <op-dift-ef-q1-public-void-op-dift-ef-q1-modifier-pour-cl-matrice-morse-ref-matrice-doubletab-ref-secmem-const-override>`
[void Op_Dift_EF_Q1::modifier_pour_Cl(Matrice_Morse &matrice, DoubleTab &secmem) const override](#op-dift-ef-q1-public-void-op-dift-ef-q1-modifier-pour-cl-matrice-morse-ref-matrice-doubletab-ref-secmem-const-override)

Op_Dift_EF_Q1#

Definition
Op_Dift_EF_Q1::Op_Dift_EF_Q1()
Brief description
Detailed description
How to reference this method:

Copy the following pieces of RST/Markdown code to cite this element in other parts of the sphinx documentation (there is a copy button on the top-right when hovering the code block):

:ref:`Op_Dift_EF_Q1::Op_Dift_EF_Q1() <op-dift-ef-q1-public-op-dift-ef-q1-op-dift-ef-q1>`
[Op_Dift_EF_Q1::Op_Dift_EF_Q1()](#op-dift-ef-q1-public-op-dift-ef-q1-op-dift-ef-q1)

remplir_marqueur_elem_CL_paroi#

Definition
void Op_Dift_EF_Q1::remplir_marqueur_elem_CL_paroi(ArrOfInt &, const Domaine_EF &, const Domaine_Cl_EF &) const
Brief description
Detailed description
References
Referenced By
How to reference this method:

Copy the following pieces of RST/Markdown code to cite this element in other parts of the sphinx documentation (there is a copy button on the top-right when hovering the code block):

:ref:`void Op_Dift_EF_Q1::remplir_marqueur_elem_CL_paroi(ArrOfInt &, const Domaine_EF &, const Domaine_Cl_EF &) const <op-dift-ef-q1-public-void-op-dift-ef-q1-remplir-marqueur-elem-cl-paroi-arrofint-ref-const-domaine-ef-ref-const-domaine-cl-ef-ref-const>`
[void Op_Dift_EF_Q1::remplir_marqueur_elem_CL_paroi(ArrOfInt &, const Domaine_EF &, const Domaine_Cl_EF &) const](#op-dift-ef-q1-public-void-op-dift-ef-q1-remplir-marqueur-elem-cl-paroi-arrofint-ref-const-domaine-ef-ref-const-domaine-cl-ef-ref-const)

remplir_nu#

Definition
void Op_Dift_EF_Q1::remplir_nu(DoubleTab &) const override
Brief description
Detailed description

Reimplements:

References
Referenced By
How to reference this method:

Copy the following pieces of RST/Markdown code to cite this element in other parts of the sphinx documentation (there is a copy button on the top-right when hovering the code block):

:ref:`void Op_Dift_EF_Q1::remplir_nu(DoubleTab &) const override <op-dift-ef-q1-public-void-op-dift-ef-q1-remplir-nu-doubletab-ref-const-override>`
[void Op_Dift_EF_Q1::remplir_nu(DoubleTab &) const override](#op-dift-ef-q1-public-void-op-dift-ef-q1-remplir-nu-doubletab-ref-const-override)

taille_memoire#

Definition
unsigned Op_Dift_EF_Q1::taille_memoire() const override
Brief description
Detailed description

Reimplements:

How to reference this method:

Copy the following pieces of RST/Markdown code to cite this element in other parts of the sphinx documentation (there is a copy button on the top-right when hovering the code block):

:ref:`unsigned Op_Dift_EF_Q1::taille_memoire() const override <op-dift-ef-q1-public-unsigned-op-dift-ef-q1-taille-memoire-const-override>`
[unsigned Op_Dift_EF_Q1::taille_memoire() const override](#op-dift-ef-q1-public-unsigned-op-dift-ef-q1-taille-memoire-const-override)

verifier#

Definition
void Op_Dift_EF_Q1::verifier() const
Brief description
Detailed description
How to reference this method:

Copy the following pieces of RST/Markdown code to cite this element in other parts of the sphinx documentation (there is a copy button on the top-right when hovering the code block):

:ref:`void Op_Dift_EF_Q1::verifier() const <op-dift-ef-q1-public-void-op-dift-ef-q1-verifier-const>`
[void Op_Dift_EF_Q1::verifier() const](#op-dift-ef-q1-public-void-op-dift-ef-q1-verifier-const)

~Op_Dift_EF_Q1#

Definition
Op_Dift_EF_Q1::~Op_Dift_EF_Q1()
Brief description
Detailed description
How to reference this method:

Copy the following pieces of RST/Markdown code to cite this element in other parts of the sphinx documentation (there is a copy button on the top-right when hovering the code block):

:ref:`Op_Dift_EF_Q1::~Op_Dift_EF_Q1() <op-dift-ef-q1-public-op-dift-ef-q1-dtor-op-dift-ef-q1>`
[Op_Dift_EF_Q1::~Op_Dift_EF_Q1()](#op-dift-ef-q1-public-op-dift-ef-q1-dtor-op-dift-ef-q1)

cree_instance#

Definition
Objet_U * Op_Dift_EF_Q1::cree_instance()
Brief description
Detailed description
How to reference this method:

Copy the following pieces of RST/Markdown code to cite this element in other parts of the sphinx documentation (there is a copy button on the top-right when hovering the code block):

:ref:`Objet_U * Op_Dift_EF_Q1::cree_instance() <op-dift-ef-q1-public-static-objet-u-ptr-op-dift-ef-q1-cree-instance>`
[Objet_U * Op_Dift_EF_Q1::cree_instance()](#op-dift-ef-q1-public-static-objet-u-ptr-op-dift-ef-q1-cree-instance)

info#

Definition
const Type_info * Op_Dift_EF_Q1::info()
Brief description
Detailed description
How to reference this method:

Copy the following pieces of RST/Markdown code to cite this element in other parts of the sphinx documentation (there is a copy button on the top-right when hovering the code block):

:ref:`const Type_info * Op_Dift_EF_Q1::info() <op-dift-ef-q1-public-static-const-type-info-ptr-op-dift-ef-q1-info>`
[const Type_info * Op_Dift_EF_Q1::info()](#op-dift-ef-q1-public-static-const-type-info-ptr-op-dift-ef-q1-info)

self_cast#

Definition
const Op_Dift_EF_Q1 & Op_Dift_EF_Q1::self_cast(const Objet_U &)
Brief description
Detailed description
How to reference this method:

Copy the following pieces of RST/Markdown code to cite this element in other parts of the sphinx documentation (there is a copy button on the top-right when hovering the code block):

:ref:`const Op_Dift_EF_Q1 & Op_Dift_EF_Q1::self_cast(const Objet_U &) <op-dift-ef-q1-public-static-const-op-dift-ef-q1-ref-op-dift-ef-q1-self-cast-const-objet-u-ref>`
[const Op_Dift_EF_Q1 & Op_Dift_EF_Q1::self_cast(const Objet_U &)](#op-dift-ef-q1-public-static-const-op-dift-ef-q1-ref-op-dift-ef-q1-self-cast-const-objet-u-ref)

self_cast#

Definition
Op_Dift_EF_Q1 & Op_Dift_EF_Q1::self_cast(Objet_U &)
Brief description
Detailed description
How to reference this method:

Copy the following pieces of RST/Markdown code to cite this element in other parts of the sphinx documentation (there is a copy button on the top-right when hovering the code block):

:ref:`Op_Dift_EF_Q1 & Op_Dift_EF_Q1::self_cast(Objet_U &) <op-dift-ef-q1-public-static-op-dift-ef-q1-ref-op-dift-ef-q1-self-cast-objet-u-ref>`
[Op_Dift_EF_Q1 & Op_Dift_EF_Q1::self_cast(Objet_U &)](#op-dift-ef-q1-public-static-op-dift-ef-q1-ref-op-dift-ef-q1-self-cast-objet-u-ref)

ajouter_scalaire_dim2_nbn_4#

Definition
DoubleTab & Op_Dift_EF_Q1::ajouter_scalaire_dim2_nbn_4(const DoubleTab &, DoubleTab &) const
Brief description
Detailed description
Referenced By
How to reference this method:

Copy the following pieces of RST/Markdown code to cite this element in other parts of the sphinx documentation (there is a copy button on the top-right when hovering the code block):

:ref:`DoubleTab & Op_Dift_EF_Q1::ajouter_scalaire_dim2_nbn_4(const DoubleTab &, DoubleTab &) const <op-dift-ef-q1-protected-doubletab-ref-op-dift-ef-q1-ajouter-scalaire-dim2-nbn-4-const-doubletab-ref-doubletab-ref-const>`
[DoubleTab & Op_Dift_EF_Q1::ajouter_scalaire_dim2_nbn_4(const DoubleTab &, DoubleTab &) const](#op-dift-ef-q1-protected-doubletab-ref-op-dift-ef-q1-ajouter-scalaire-dim2-nbn-4-const-doubletab-ref-doubletab-ref-const)

ajouter_scalaire_dim3_nbn_8#

Definition
DoubleTab & Op_Dift_EF_Q1::ajouter_scalaire_dim3_nbn_8(const DoubleTab &, DoubleTab &) const
Brief description
Detailed description
Referenced By
How to reference this method:

Copy the following pieces of RST/Markdown code to cite this element in other parts of the sphinx documentation (there is a copy button on the top-right when hovering the code block):

:ref:`DoubleTab & Op_Dift_EF_Q1::ajouter_scalaire_dim3_nbn_8(const DoubleTab &, DoubleTab &) const <op-dift-ef-q1-protected-doubletab-ref-op-dift-ef-q1-ajouter-scalaire-dim3-nbn-8-const-doubletab-ref-doubletab-ref-const>`
[DoubleTab & Op_Dift_EF_Q1::ajouter_scalaire_dim3_nbn_8(const DoubleTab &, DoubleTab &) const](#op-dift-ef-q1-protected-doubletab-ref-op-dift-ef-q1-ajouter-scalaire-dim3-nbn-8-const-doubletab-ref-doubletab-ref-const)

ajouter_scalaire_gen#

Definition
DoubleTab & Op_Dift_EF_Q1::ajouter_scalaire_gen(const DoubleTab &, DoubleTab &) const
Brief description
Detailed description
Referenced By
How to reference this method:

Copy the following pieces of RST/Markdown code to cite this element in other parts of the sphinx documentation (there is a copy button on the top-right when hovering the code block):

:ref:`DoubleTab & Op_Dift_EF_Q1::ajouter_scalaire_gen(const DoubleTab &, DoubleTab &) const <op-dift-ef-q1-protected-doubletab-ref-op-dift-ef-q1-ajouter-scalaire-gen-const-doubletab-ref-doubletab-ref-const>`
[DoubleTab & Op_Dift_EF_Q1::ajouter_scalaire_gen(const DoubleTab &, DoubleTab &) const](#op-dift-ef-q1-protected-doubletab-ref-op-dift-ef-q1-ajouter-scalaire-gen-const-doubletab-ref-doubletab-ref-const)

ajouter_scalaire_template#

Definition
DoubleTab & Op_Dift_EF_Q1::ajouter_scalaire_template(const DoubleTab &, DoubleTab &) const
Brief description
Detailed description
How to reference this method:

Copy the following pieces of RST/Markdown code to cite this element in other parts of the sphinx documentation (there is a copy button on the top-right when hovering the code block):

:ref:`DoubleTab & Op_Dift_EF_Q1::ajouter_scalaire_template(const DoubleTab &, DoubleTab &) const <op-dift-ef-q1-protected-doubletab-ref-op-dift-ef-q1-ajouter-scalaire-template-const-doubletab-ref-doubletab-ref-const>`
[DoubleTab & Op_Dift_EF_Q1::ajouter_scalaire_template(const DoubleTab &, DoubleTab &) const](#op-dift-ef-q1-protected-doubletab-ref-op-dift-ef-q1-ajouter-scalaire-template-const-doubletab-ref-doubletab-ref-const)

ajouter_vectoriel_dim2_nbn_4#

Definition
DoubleTab & Op_Dift_EF_Q1::ajouter_vectoriel_dim2_nbn_4(const DoubleTab &, DoubleTab &) const
Brief description
Detailed description
Referenced By
How to reference this method:

Copy the following pieces of RST/Markdown code to cite this element in other parts of the sphinx documentation (there is a copy button on the top-right when hovering the code block):

:ref:`DoubleTab & Op_Dift_EF_Q1::ajouter_vectoriel_dim2_nbn_4(const DoubleTab &, DoubleTab &) const <op-dift-ef-q1-protected-doubletab-ref-op-dift-ef-q1-ajouter-vectoriel-dim2-nbn-4-const-doubletab-ref-doubletab-ref-const>`
[DoubleTab & Op_Dift_EF_Q1::ajouter_vectoriel_dim2_nbn_4(const DoubleTab &, DoubleTab &) const](#op-dift-ef-q1-protected-doubletab-ref-op-dift-ef-q1-ajouter-vectoriel-dim2-nbn-4-const-doubletab-ref-doubletab-ref-const)

ajouter_vectoriel_dim3_nbn_8#

Definition
DoubleTab & Op_Dift_EF_Q1::ajouter_vectoriel_dim3_nbn_8(const DoubleTab &, DoubleTab &) const
Brief description
Detailed description
Referenced By
How to reference this method:

Copy the following pieces of RST/Markdown code to cite this element in other parts of the sphinx documentation (there is a copy button on the top-right when hovering the code block):

:ref:`DoubleTab & Op_Dift_EF_Q1::ajouter_vectoriel_dim3_nbn_8(const DoubleTab &, DoubleTab &) const <op-dift-ef-q1-protected-doubletab-ref-op-dift-ef-q1-ajouter-vectoriel-dim3-nbn-8-const-doubletab-ref-doubletab-ref-const>`
[DoubleTab & Op_Dift_EF_Q1::ajouter_vectoriel_dim3_nbn_8(const DoubleTab &, DoubleTab &) const](#op-dift-ef-q1-protected-doubletab-ref-op-dift-ef-q1-ajouter-vectoriel-dim3-nbn-8-const-doubletab-ref-doubletab-ref-const)

ajouter_vectoriel_gen#

Definition
DoubleTab & Op_Dift_EF_Q1::ajouter_vectoriel_gen(const DoubleTab &, DoubleTab &) const
Brief description
Detailed description
Referenced By
How to reference this method:

Copy the following pieces of RST/Markdown code to cite this element in other parts of the sphinx documentation (there is a copy button on the top-right when hovering the code block):

:ref:`DoubleTab & Op_Dift_EF_Q1::ajouter_vectoriel_gen(const DoubleTab &, DoubleTab &) const <op-dift-ef-q1-protected-doubletab-ref-op-dift-ef-q1-ajouter-vectoriel-gen-const-doubletab-ref-doubletab-ref-const>`
[DoubleTab & Op_Dift_EF_Q1::ajouter_vectoriel_gen(const DoubleTab &, DoubleTab &) const](#op-dift-ef-q1-protected-doubletab-ref-op-dift-ef-q1-ajouter-vectoriel-gen-const-doubletab-ref-doubletab-ref-const)

ajouter_vectoriel_template#

Definition
DoubleTab & Op_Dift_EF_Q1::ajouter_vectoriel_template(const DoubleTab &, DoubleTab &) const
Brief description
Detailed description
How to reference this method:

Copy the following pieces of RST/Markdown code to cite this element in other parts of the sphinx documentation (there is a copy button on the top-right when hovering the code block):

:ref:`DoubleTab & Op_Dift_EF_Q1::ajouter_vectoriel_template(const DoubleTab &, DoubleTab &) const <op-dift-ef-q1-protected-doubletab-ref-op-dift-ef-q1-ajouter-vectoriel-template-const-doubletab-ref-doubletab-ref-const>`
[DoubleTab & Op_Dift_EF_Q1::ajouter_vectoriel_template(const DoubleTab &, DoubleTab &) const](#op-dift-ef-q1-protected-doubletab-ref-op-dift-ef-q1-ajouter-vectoriel-template-const-doubletab-ref-doubletab-ref-const)

printOn#

Definition
Sortie & Op_Dift_EF_Q1::printOn(Sortie &x) const override
Brief description

Ecriture de l’objet sur un flot de sortie Methode a surcharger.

Detailed description

Reimplements:

References
How to reference this method:

Copy the following pieces of RST/Markdown code to cite this element in other parts of the sphinx documentation (there is a copy button on the top-right when hovering the code block):

:ref:`Sortie & Op_Dift_EF_Q1::printOn(Sortie &x) const override <op-dift-ef-q1-protected-sortie-ref-op-dift-ef-q1-printon-sortie-ref-x-const-override>`
[Sortie & Op_Dift_EF_Q1::printOn(Sortie &x) const override](#op-dift-ef-q1-protected-sortie-ref-op-dift-ef-q1-printon-sortie-ref-x-const-override)

readOn#

Definition
Entree & Op_Dift_EF_Q1::readOn(Entree &) override
Brief description

Lecture d’un Objet_U sur un flot d’entree Methode a surcharger.

Detailed description

Reimplements:

How to reference this method:

Copy the following pieces of RST/Markdown code to cite this element in other parts of the sphinx documentation (there is a copy button on the top-right when hovering the code block):

:ref:`Entree & Op_Dift_EF_Q1::readOn(Entree &) override <op-dift-ef-q1-protected-entree-ref-op-dift-ef-q1-readon-entree-ref-override>`
[Entree & Op_Dift_EF_Q1::readOn(Entree &) override](#op-dift-ef-q1-protected-entree-ref-op-dift-ef-q1-readon-entree-ref-override)

Attributes Documentation#

info_obj (public)
const Type_info Op_Dift_EF_Q1::info_obj
diffusivite_ (protected)
TRUST_Ref<Champ_base *> Op_Dift_EF_Q1::diffusivite_
nouvelle_expression_ (protected)
int Op_Dift_EF_Q1::nouvelle_expression_
transpose_ (protected)
int Op_Dift_EF_Q1::transpose_
transpose_partout_ (protected)
int Op_Dift_EF_Q1::transpose_partout_