Fluide_base#

#include <Fluide_base.h>
Brief description

classe Fluide_base Cette classe represente un d’un fluide incompressible ainsi que

How to reference this class#

Copy the following pieces of RST/Markdown code to cite this element in other parts of the sphinx documentation (there is a copy button on the top-right when hovering the code block):

:ref:`Fluide\_base <class-fluide-base>`
[Fluide\_base](#class-fluide-base)

Detailed description#

ses proprietes:

Inherits from#

Inherited by#

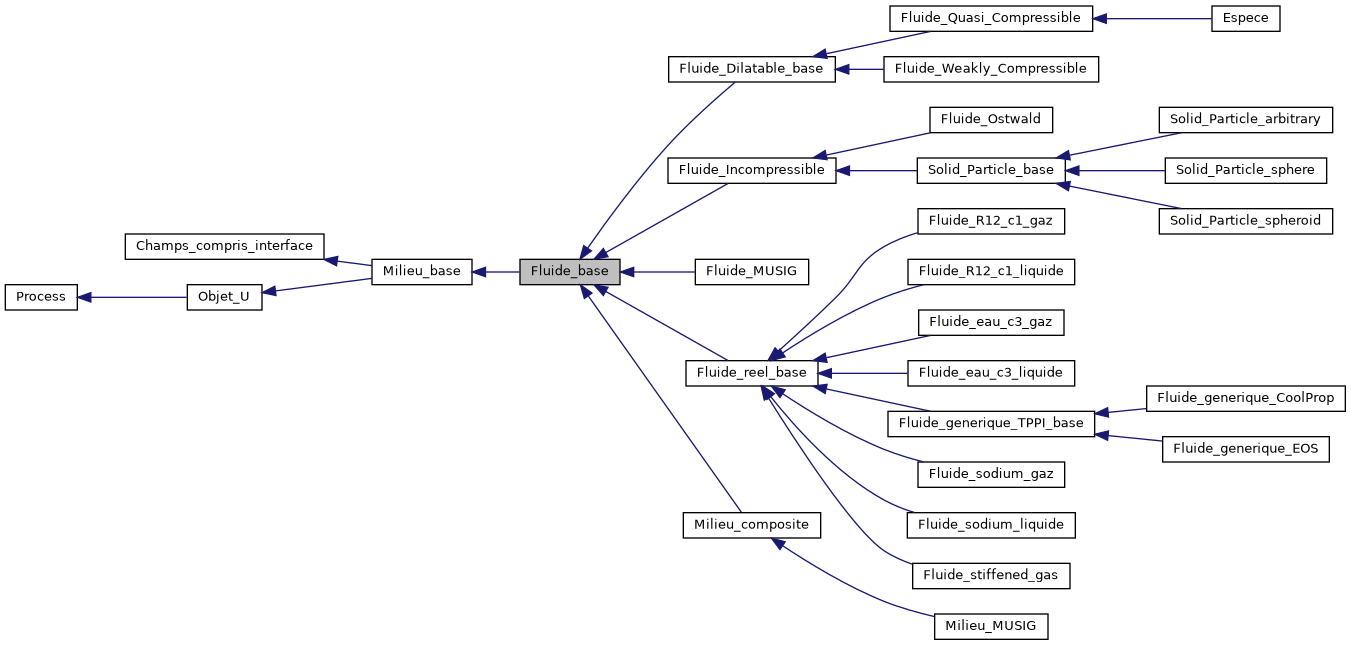
Inheritance graph#

If the image is too small, right-click and open in new tab

../../../../../_images/classFluide__base__inherit__graph.png

List of Public Methods#

List of Public Static Methods#

List of Protected Methods#

List of Protected Static Methods#

Complete Member Function Documentation#

beta_c#

Definition
Champ_Don_base & Fluide_base::beta_c()
Brief description
Detailed description
References
How to reference this method:

Copy the following pieces of RST/Markdown code to cite this element in other parts of the sphinx documentation (there is a copy button on the top-right when hovering the code block):

:ref:`Champ_Don_base & Fluide_base::beta_c() <fluide-base-public-champ-don-base-ref-fluide-base-beta-c>`
[Champ_Don_base & Fluide_base::beta_c()](#fluide-base-public-champ-don-base-ref-fluide-base-beta-c)

beta_c#

Definition
const Champ_Don_base & Fluide_base::beta_c() const
Brief description
Detailed description
References
Referenced By
How to reference this method:

Copy the following pieces of RST/Markdown code to cite this element in other parts of the sphinx documentation (there is a copy button on the top-right when hovering the code block):

:ref:`const Champ_Don_base & Fluide_base::beta_c() const <fluide-base-public-const-champ-don-base-ref-fluide-base-beta-c-const>`
[const Champ_Don_base & Fluide_base::beta_c() const](#fluide-base-public-const-champ-don-base-ref-fluide-base-beta-c-const)

creer_champs_non_lus#

Definition
void Fluide_base::creer_champs_non_lus() override
Brief description
Detailed description

Reimplements:

References
How to reference this method:

Copy the following pieces of RST/Markdown code to cite this element in other parts of the sphinx documentation (there is a copy button on the top-right when hovering the code block):

:ref:`void Fluide_base::creer_champs_non_lus() override <fluide-base-public-void-fluide-base-creer-champs-non-lus-override>`
[void Fluide_base::creer_champs_non_lus() override](#fluide-base-public-void-fluide-base-creer-champs-non-lus-override)

discretiser#

Definition
void Fluide_base::discretiser(const Probleme_base &pb, const Discretisation_base &dis) override
Brief description
Detailed description

Reimplements:

References
Referenced By
How to reference this method:

Copy the following pieces of RST/Markdown code to cite this element in other parts of the sphinx documentation (there is a copy button on the top-right when hovering the code block):

:ref:`void Fluide_base::discretiser(const Probleme_base &pb, const Discretisation_base &dis) override <fluide-base-public-void-fluide-base-discretiser-const-probleme-base-ref-pb-const-discretisation-base-ref-dis-override>`
[void Fluide_base::discretiser(const Probleme_base &pb, const Discretisation_base &dis) override](#fluide-base-public-void-fluide-base-discretiser-const-probleme-base-ref-pb-const-discretisation-base-ref-dis-override)

duplique#

Definition
int Fluide_base::duplique() const override
Brief description
Detailed description

Reimplements:

How to reference this method:

Copy the following pieces of RST/Markdown code to cite this element in other parts of the sphinx documentation (there is a copy button on the top-right when hovering the code block):

:ref:`int Fluide_base::duplique() const override <fluide-base-public-int-fluide-base-duplique-const-override>`
[int Fluide_base::duplique() const override](#fluide-base-public-int-fluide-base-duplique-const-override)

energie_interne#

Definition
Champ_base & Fluide_base::energie_interne()
Brief description
Detailed description
References
How to reference this method:

Copy the following pieces of RST/Markdown code to cite this element in other parts of the sphinx documentation (there is a copy button on the top-right when hovering the code block):

:ref:`Champ_base & Fluide_base::energie_interne() <fluide-base-public-champ-base-ref-fluide-base-energie-interne>`
[Champ_base & Fluide_base::energie_interne()](#fluide-base-public-champ-base-ref-fluide-base-energie-interne)

energie_interne#

Definition
const Champ_base & Fluide_base::energie_interne() const
Brief description
Detailed description
References
Referenced By
How to reference this method:

Copy the following pieces of RST/Markdown code to cite this element in other parts of the sphinx documentation (there is a copy button on the top-right when hovering the code block):

:ref:`const Champ_base & Fluide_base::energie_interne() const <fluide-base-public-const-champ-base-ref-fluide-base-energie-interne-const>`
[const Champ_base & Fluide_base::energie_interne() const](#fluide-base-public-const-champ-base-ref-fluide-base-energie-interne-const)

enthalpie#

Definition
Champ_base & Fluide_base::enthalpie()
Brief description
Detailed description
References
How to reference this method:

Copy the following pieces of RST/Markdown code to cite this element in other parts of the sphinx documentation (there is a copy button on the top-right when hovering the code block):

:ref:`Champ_base & Fluide_base::enthalpie() <fluide-base-public-champ-base-ref-fluide-base-enthalpie>`
[Champ_base & Fluide_base::enthalpie()](#fluide-base-public-champ-base-ref-fluide-base-enthalpie)

enthalpie#

Definition
const Champ_base & Fluide_base::enthalpie() const
Brief description
Detailed description
References
Referenced By
How to reference this method:

Copy the following pieces of RST/Markdown code to cite this element in other parts of the sphinx documentation (there is a copy button on the top-right when hovering the code block):

:ref:`const Champ_base & Fluide_base::enthalpie() const <fluide-base-public-const-champ-base-ref-fluide-base-enthalpie-const>`
[const Champ_base & Fluide_base::enthalpie() const](#fluide-base-public-const-champ-base-ref-fluide-base-enthalpie-const)

fixer_type_rayo#

Definition
void Fluide_base::fixer_type_rayo()
Brief description
Detailed description
References
Referenced By
How to reference this method:

Copy the following pieces of RST/Markdown code to cite this element in other parts of the sphinx documentation (there is a copy button on the top-right when hovering the code block):

:ref:`void Fluide_base::fixer_type_rayo() <fluide-base-public-void-fluide-base-fixer-type-rayo>`
[void Fluide_base::fixer_type_rayo()](#fluide-base-public-void-fluide-base-fixer-type-rayo)

Fluide_base#

Definition
Fluide_base::Fluide_base()
Brief description
Detailed description
How to reference this method:

Copy the following pieces of RST/Markdown code to cite this element in other parts of the sphinx documentation (there is a copy button on the top-right when hovering the code block):

:ref:`Fluide_base::Fluide_base() <fluide-base-public-fluide-base-fluide-base>`
[Fluide_base::Fluide_base()](#fluide-base-public-fluide-base-fluide-base)

get_info#

Definition
const Type_info * Fluide_base::get_info() const override
Brief description

Donne des informations sur le type de l’ Objet_U .

Detailed description

Reimplements:

How to reference this method:

Copy the following pieces of RST/Markdown code to cite this element in other parts of the sphinx documentation (there is a copy button on the top-right when hovering the code block):

:ref:`const Type_info * Fluide_base::get_info() const override <fluide-base-public-const-type-info-ptr-fluide-base-get-info-const-override>`
[const Type_info * Fluide_base::get_info() const override](#fluide-base-public-const-type-info-ptr-fluide-base-get-info-const-override)

has_beta_c#

Definition
bool Fluide_base::has_beta_c() const
Brief description
Detailed description
References
Referenced By
How to reference this method:

Copy the following pieces of RST/Markdown code to cite this element in other parts of the sphinx documentation (there is a copy button on the top-right when hovering the code block):

:ref:`bool Fluide_base::has_beta_c() const <fluide-base-public-bool-fluide-base-has-beta-c-const>`
[bool Fluide_base::has_beta_c() const](#fluide-base-public-bool-fluide-base-has-beta-c-const)

has_kappa#

Definition
bool Fluide_base::has_kappa() const
Brief description
Detailed description
References
Referenced By
How to reference this method:

Copy the following pieces of RST/Markdown code to cite this element in other parts of the sphinx documentation (there is a copy button on the top-right when hovering the code block):

:ref:`bool Fluide_base::has_kappa() const <fluide-base-public-bool-fluide-base-has-kappa-const>`
[bool Fluide_base::has_kappa() const](#fluide-base-public-bool-fluide-base-has-kappa-const)

has_viscosite_dynamique#

Definition
bool Fluide_base::has_viscosite_dynamique() const
Brief description
Detailed description
References
How to reference this method:

Copy the following pieces of RST/Markdown code to cite this element in other parts of the sphinx documentation (there is a copy button on the top-right when hovering the code block):

:ref:`bool Fluide_base::has_viscosite_dynamique() const <fluide-base-public-bool-fluide-base-has-viscosite-dynamique-const>`
[bool Fluide_base::has_viscosite_dynamique() const](#fluide-base-public-bool-fluide-base-has-viscosite-dynamique-const)

indice#

Definition
Champ_Don_base & Fluide_base::indice()
Brief description
Detailed description
References
Referenced By
How to reference this method:

Copy the following pieces of RST/Markdown code to cite this element in other parts of the sphinx documentation (there is a copy button on the top-right when hovering the code block):

:ref:`Champ_Don_base & Fluide_base::indice() <fluide-base-public-champ-don-base-ref-fluide-base-indice>`
[Champ_Don_base & Fluide_base::indice()](#fluide-base-public-champ-don-base-ref-fluide-base-indice)

indice#

Definition
const Champ_Don_base & Fluide_base::indice() const
Brief description
Detailed description
References
How to reference this method:

Copy the following pieces of RST/Markdown code to cite this element in other parts of the sphinx documentation (there is a copy button on the top-right when hovering the code block):

:ref:`const Champ_Don_base & Fluide_base::indice() const <fluide-base-public-const-champ-don-base-ref-fluide-base-indice-const>`
[const Champ_Don_base & Fluide_base::indice() const](#fluide-base-public-const-champ-don-base-ref-fluide-base-indice-const)

initialiser#

Definition
int Fluide_base::initialiser(const double temps) override
Brief description

Initialise les parametres du fluide.

Detailed description

Reimplements:

References
Referenced By
How to reference this method:

Copy the following pieces of RST/Markdown code to cite this element in other parts of the sphinx documentation (there is a copy button on the top-right when hovering the code block):

:ref:`int Fluide_base::initialiser(const double temps) override <fluide-base-public-int-fluide-base-initialiser-const-double-temps-override>`
[int Fluide_base::initialiser(const double temps) override](#fluide-base-public-int-fluide-base-initialiser-const-double-temps-override)

initTimeStep#

Definition
bool Fluide_base::initTimeStep(double dt) override
Brief description
Detailed description

Reimplements:

References
How to reference this method:

Copy the following pieces of RST/Markdown code to cite this element in other parts of the sphinx documentation (there is a copy button on the top-right when hovering the code block):

:ref:`bool Fluide_base::initTimeStep(double dt) override <fluide-base-public-bool-fluide-base-inittimestep-double-dt-override>`
[bool Fluide_base::initTimeStep(double dt) override](#fluide-base-public-bool-fluide-base-inittimestep-double-dt-override)

is_incompressible#

Definition
virtual int Fluide_base::is_incompressible() const
Brief description
Detailed description
How to reference this method:

Copy the following pieces of RST/Markdown code to cite this element in other parts of the sphinx documentation (there is a copy button on the top-right when hovering the code block):

:ref:`virtual int Fluide_base::is_incompressible() const <fluide-base-public-virtual-int-fluide-base-is-incompressible-const>`
[virtual int Fluide_base::is_incompressible() const](#fluide-base-public-virtual-int-fluide-base-is-incompressible-const)

is_rayo_semi_transp#

Definition
int Fluide_base::is_rayo_semi_transp() const override
Brief description
Detailed description

Reimplements:

References
Referenced By
How to reference this method:

Copy the following pieces of RST/Markdown code to cite this element in other parts of the sphinx documentation (there is a copy button on the top-right when hovering the code block):

:ref:`int Fluide_base::is_rayo_semi_transp() const override <fluide-base-public-int-fluide-base-is-rayo-semi-transp-const-override>`
[int Fluide_base::is_rayo_semi_transp() const override](#fluide-base-public-int-fluide-base-is-rayo-semi-transp-const-override)

is_rayo_transp#

Definition
int Fluide_base::is_rayo_transp() const override
Brief description
Detailed description

Reimplements:

References
How to reference this method:

Copy the following pieces of RST/Markdown code to cite this element in other parts of the sphinx documentation (there is a copy button on the top-right when hovering the code block):

:ref:`int Fluide_base::is_rayo_transp() const override <fluide-base-public-int-fluide-base-is-rayo-transp-const-override>`
[int Fluide_base::is_rayo_transp() const override](#fluide-base-public-int-fluide-base-is-rayo-transp-const-override)

kappa#

Definition
Champ_Don_base & Fluide_base::kappa()
Brief description
Detailed description
References
Referenced By
How to reference this method:

Copy the following pieces of RST/Markdown code to cite this element in other parts of the sphinx documentation (there is a copy button on the top-right when hovering the code block):

:ref:`Champ_Don_base & Fluide_base::kappa() <fluide-base-public-champ-don-base-ref-fluide-base-kappa>`
[Champ_Don_base & Fluide_base::kappa()](#fluide-base-public-champ-don-base-ref-fluide-base-kappa)

kappa#

Definition
const Champ_Don_base & Fluide_base::kappa() const
Brief description
Detailed description
References
How to reference this method:

Copy the following pieces of RST/Markdown code to cite this element in other parts of the sphinx documentation (there is a copy button on the top-right when hovering the code block):

:ref:`const Champ_Don_base & Fluide_base::kappa() const <fluide-base-public-const-champ-don-base-ref-fluide-base-kappa-const>`
[const Champ_Don_base & Fluide_base::kappa() const](#fluide-base-public-const-champ-don-base-ref-fluide-base-kappa-const)

longeur_rayo#

Definition
const Champ_Don_base & Fluide_base::longeur_rayo() const
Brief description
Detailed description
References
How to reference this method:

Copy the following pieces of RST/Markdown code to cite this element in other parts of the sphinx documentation (there is a copy button on the top-right when hovering the code block):

:ref:`const Champ_Don_base & Fluide_base::longeur_rayo() const <fluide-base-public-const-champ-don-base-ref-fluide-base-longeur-rayo-const>`
[const Champ_Don_base & Fluide_base::longeur_rayo() const](#fluide-base-public-const-champ-don-base-ref-fluide-base-longeur-rayo-const)

longueur_rayo#

Definition
Champ_Don_base & Fluide_base::longueur_rayo()
Brief description
Detailed description
References
Referenced By
How to reference this method:

Copy the following pieces of RST/Markdown code to cite this element in other parts of the sphinx documentation (there is a copy button on the top-right when hovering the code block):

:ref:`Champ_Don_base & Fluide_base::longueur_rayo() <fluide-base-public-champ-don-base-ref-fluide-base-longueur-rayo>`
[Champ_Don_base & Fluide_base::longueur_rayo()](#fluide-base-public-champ-don-base-ref-fluide-base-longueur-rayo)

longueur_rayo_is_discretised#

Definition
int Fluide_base::longueur_rayo_is_discretised()
Brief description
Detailed description
References
How to reference this method:

Copy the following pieces of RST/Markdown code to cite this element in other parts of the sphinx documentation (there is a copy button on the top-right when hovering the code block):

:ref:`int Fluide_base::longueur_rayo_is_discretised() <fluide-base-public-int-fluide-base-longueur-rayo-is-discretised>`
[int Fluide_base::longueur_rayo_is_discretised()](#fluide-base-public-int-fluide-base-longueur-rayo-is-discretised)

mettre_a_jour#

Definition
void Fluide_base::mettre_a_jour(double) override
Brief description

Effectue une mise a jour en temps du milieu, et donc de ses parametres caracteristiques.

Detailed description

Les champs uniformes sont recalcules pour le nouveau temps specifie, les autres sont mis a par un appel a CLASSE_DU_CHAMP::mettre_a_jour(double temps).

Reimplements:

References
Referenced By
How to reference this method:

Copy the following pieces of RST/Markdown code to cite this element in other parts of the sphinx documentation (there is a copy button on the top-right when hovering the code block):

:ref:`void Fluide_base::mettre_a_jour(double) override <fluide-base-public-void-fluide-base-mettre-a-jour-double-override>`
[void Fluide_base::mettre_a_jour(double) override](#fluide-base-public-void-fluide-base-mettre-a-jour-double-override)

reset_type_rayo#

Definition
void Fluide_base::reset_type_rayo()
Brief description
Detailed description
References
Referenced By
How to reference this method:

Copy the following pieces of RST/Markdown code to cite this element in other parts of the sphinx documentation (there is a copy button on the top-right when hovering the code block):

:ref:`void Fluide_base::reset_type_rayo() <fluide-base-public-void-fluide-base-reset-type-rayo>`
[void Fluide_base::reset_type_rayo()](#fluide-base-public-void-fluide-base-reset-type-rayo)

set_h0_T0#

Definition
void Fluide_base::set_h0_T0(double h0, double T0)
Brief description
Detailed description
References
How to reference this method:

Copy the following pieces of RST/Markdown code to cite this element in other parts of the sphinx documentation (there is a copy button on the top-right when hovering the code block):

:ref:`void Fluide_base::set_h0_T0(double h0, double T0) <fluide-base-public-void-fluide-base-set-h0-t0-double-h0-double-t0>`
[void Fluide_base::set_h0_T0(double h0, double T0)](#fluide-base-public-void-fluide-base-set-h0-t0-double-h0-double-t0)

set_param#

Definition
void Fluide_base::set_param(Param &param) override
Brief description
Detailed description

Reimplements:

References
Referenced By
How to reference this method:

Copy the following pieces of RST/Markdown code to cite this element in other parts of the sphinx documentation (there is a copy button on the top-right when hovering the code block):

:ref:`void Fluide_base::set_param(Param &param) override <fluide-base-public-void-fluide-base-set-param-param-ref-param-override>`
[void Fluide_base::set_param(Param &param) override](#fluide-base-public-void-fluide-base-set-param-param-ref-param-override)

taille_memoire#

Definition
unsigned Fluide_base::taille_memoire() const override
Brief description
Detailed description

Reimplements:

How to reference this method:

Copy the following pieces of RST/Markdown code to cite this element in other parts of the sphinx documentation (there is a copy button on the top-right when hovering the code block):

:ref:`unsigned Fluide_base::taille_memoire() const override <fluide-base-public-unsigned-fluide-base-taille-memoire-const-override>`
[unsigned Fluide_base::taille_memoire() const override](#fluide-base-public-unsigned-fluide-base-taille-memoire-const-override)

temperature_multiphase#

Definition
Champ_base & Fluide_base::temperature_multiphase()
Brief description
Detailed description
References
How to reference this method:

Copy the following pieces of RST/Markdown code to cite this element in other parts of the sphinx documentation (there is a copy button on the top-right when hovering the code block):

:ref:`Champ_base & Fluide_base::temperature_multiphase() <fluide-base-public-champ-base-ref-fluide-base-temperature-multiphase>`
[Champ_base & Fluide_base::temperature_multiphase()](#fluide-base-public-champ-base-ref-fluide-base-temperature-multiphase)

temperature_multiphase#

Definition
const Champ_base & Fluide_base::temperature_multiphase() const
Brief description
Detailed description
References
How to reference this method:

Copy the following pieces of RST/Markdown code to cite this element in other parts of the sphinx documentation (there is a copy button on the top-right when hovering the code block):

:ref:`const Champ_base & Fluide_base::temperature_multiphase() const <fluide-base-public-const-champ-base-ref-fluide-base-temperature-multiphase-const>`
[const Champ_base & Fluide_base::temperature_multiphase() const](#fluide-base-public-const-champ-base-ref-fluide-base-temperature-multiphase-const)

typer_longeur_rayo#

Definition
void Fluide_base::typer_longeur_rayo(const Nom &typ)
Brief description
Detailed description
References
Referenced By
How to reference this method:

Copy the following pieces of RST/Markdown code to cite this element in other parts of the sphinx documentation (there is a copy button on the top-right when hovering the code block):

:ref:`void Fluide_base::typer_longeur_rayo(const Nom &typ) <fluide-base-public-void-fluide-base-typer-longeur-rayo-const-nom-ref-typ>`
[void Fluide_base::typer_longeur_rayo(const Nom &typ)](#fluide-base-public-void-fluide-base-typer-longeur-rayo-const-nom-ref-typ)

verifier_coherence_champs#

Definition
void Fluide_base::verifier_coherence_champs(int &err, Nom &message) override
Brief description

Verifie que les champs lus l’ont ete correctement.

Detailed description

Reimplements:

References
Referenced By
How to reference this method:

Copy the following pieces of RST/Markdown code to cite this element in other parts of the sphinx documentation (there is a copy button on the top-right when hovering the code block):

:ref:`void Fluide_base::verifier_coherence_champs(int &err, Nom &message) override <fluide-base-public-void-fluide-base-verifier-coherence-champs-int-ref-err-nom-ref-message-override>`
[void Fluide_base::verifier_coherence_champs(int &err, Nom &message) override](#fluide-base-public-void-fluide-base-verifier-coherence-champs-int-ref-err-nom-ref-message-override)

viscosite_cinematique#

Definition
Champ_Don_base & Fluide_base::viscosite_cinematique()
Brief description
Detailed description
References
How to reference this method:

Copy the following pieces of RST/Markdown code to cite this element in other parts of the sphinx documentation (there is a copy button on the top-right when hovering the code block):

:ref:`Champ_Don_base & Fluide_base::viscosite_cinematique() <fluide-base-public-champ-don-base-ref-fluide-base-viscosite-cinematique>`
[Champ_Don_base & Fluide_base::viscosite_cinematique()](#fluide-base-public-champ-don-base-ref-fluide-base-viscosite-cinematique)

viscosite_cinematique#

Definition
const Champ_Don_base & Fluide_base::viscosite_cinematique() const
Brief description
Detailed description
References
Referenced By
How to reference this method:

Copy the following pieces of RST/Markdown code to cite this element in other parts of the sphinx documentation (there is a copy button on the top-right when hovering the code block):

:ref:`const Champ_Don_base & Fluide_base::viscosite_cinematique() const <fluide-base-public-const-champ-don-base-ref-fluide-base-viscosite-cinematique-const>`
[const Champ_Don_base & Fluide_base::viscosite_cinematique() const](#fluide-base-public-const-champ-don-base-ref-fluide-base-viscosite-cinematique-const)

viscosite_dynamique#

Definition
Champ_Don_base & Fluide_base::viscosite_dynamique()
Brief description
Detailed description
References
How to reference this method:

Copy the following pieces of RST/Markdown code to cite this element in other parts of the sphinx documentation (there is a copy button on the top-right when hovering the code block):

:ref:`Champ_Don_base & Fluide_base::viscosite_dynamique() <fluide-base-public-champ-don-base-ref-fluide-base-viscosite-dynamique>`
[Champ_Don_base & Fluide_base::viscosite_dynamique()](#fluide-base-public-champ-don-base-ref-fluide-base-viscosite-dynamique)

viscosite_dynamique#

Definition
const Champ_Don_base & Fluide_base::viscosite_dynamique() const
Brief description
Detailed description
References
Referenced By
How to reference this method:

Copy the following pieces of RST/Markdown code to cite this element in other parts of the sphinx documentation (there is a copy button on the top-right when hovering the code block):

:ref:`const Champ_Don_base & Fluide_base::viscosite_dynamique() const <fluide-base-public-const-champ-don-base-ref-fluide-base-viscosite-dynamique-const>`
[const Champ_Don_base & Fluide_base::viscosite_dynamique() const](#fluide-base-public-const-champ-don-base-ref-fluide-base-viscosite-dynamique-const)

~Fluide_base#

Definition
Fluide_base::~Fluide_base()
Brief description
Detailed description
How to reference this method:

Copy the following pieces of RST/Markdown code to cite this element in other parts of the sphinx documentation (there is a copy button on the top-right when hovering the code block):

:ref:`Fluide_base::~Fluide_base() <fluide-base-public-fluide-base-dtor-fluide-base>`
[Fluide_base::~Fluide_base()](#fluide-base-public-fluide-base-dtor-fluide-base)

cree_instance#

Definition
Objet_U * Fluide_base::cree_instance()
Brief description
Detailed description
How to reference this method:

Copy the following pieces of RST/Markdown code to cite this element in other parts of the sphinx documentation (there is a copy button on the top-right when hovering the code block):

:ref:`Objet_U * Fluide_base::cree_instance() <fluide-base-public-static-objet-u-ptr-fluide-base-cree-instance>`
[Objet_U * Fluide_base::cree_instance()](#fluide-base-public-static-objet-u-ptr-fluide-base-cree-instance)

info#

Definition
const Type_info * Fluide_base::info()
Brief description
Detailed description
How to reference this method:

Copy the following pieces of RST/Markdown code to cite this element in other parts of the sphinx documentation (there is a copy button on the top-right when hovering the code block):

:ref:`const Type_info * Fluide_base::info() <fluide-base-public-static-const-type-info-ptr-fluide-base-info>`
[const Type_info * Fluide_base::info()](#fluide-base-public-static-const-type-info-ptr-fluide-base-info)

self_cast#

Definition
const Fluide_base & Fluide_base::self_cast(const Objet_U &)
Brief description
Detailed description
How to reference this method:

Copy the following pieces of RST/Markdown code to cite this element in other parts of the sphinx documentation (there is a copy button on the top-right when hovering the code block):

:ref:`const Fluide_base & Fluide_base::self_cast(const Objet_U &) <fluide-base-public-static-const-fluide-base-ref-fluide-base-self-cast-const-objet-u-ref>`
[const Fluide_base & Fluide_base::self_cast(const Objet_U &)](#fluide-base-public-static-const-fluide-base-ref-fluide-base-self-cast-const-objet-u-ref)

self_cast#

Definition
Fluide_base & Fluide_base::self_cast(Objet_U &)
Brief description
Detailed description
How to reference this method:

Copy the following pieces of RST/Markdown code to cite this element in other parts of the sphinx documentation (there is a copy button on the top-right when hovering the code block):

:ref:`Fluide_base & Fluide_base::self_cast(Objet_U &) <fluide-base-public-static-fluide-base-ref-fluide-base-self-cast-objet-u-ref>`
[Fluide_base & Fluide_base::self_cast(Objet_U &)](#fluide-base-public-static-fluide-base-ref-fluide-base-self-cast-objet-u-ref)

calculer_nu#

Definition
void Fluide_base::calculer_nu()
Brief description
Detailed description
References
Referenced By
How to reference this method:

Copy the following pieces of RST/Markdown code to cite this element in other parts of the sphinx documentation (there is a copy button on the top-right when hovering the code block):

:ref:`void Fluide_base::calculer_nu() <fluide-base-protected-void-fluide-base-calculer-nu>`
[void Fluide_base::calculer_nu()](#fluide-base-protected-void-fluide-base-calculer-nu)

calculer_temperature_multiphase#

Definition
void Fluide_base::calculer_temperature_multiphase() const
Brief description
Detailed description
References
Referenced By
How to reference this method:

Copy the following pieces of RST/Markdown code to cite this element in other parts of the sphinx documentation (there is a copy button on the top-right when hovering the code block):

:ref:`void Fluide_base::calculer_temperature_multiphase() const <fluide-base-protected-void-fluide-base-calculer-temperature-multiphase-const>`
[void Fluide_base::calculer_temperature_multiphase() const](#fluide-base-protected-void-fluide-base-calculer-temperature-multiphase-const)

creer_e_int#

Definition
void Fluide_base::creer_e_int() const
Brief description
Detailed description
References
Referenced By
How to reference this method:

Copy the following pieces of RST/Markdown code to cite this element in other parts of the sphinx documentation (there is a copy button on the top-right when hovering the code block):

:ref:`void Fluide_base::creer_e_int() const <fluide-base-protected-void-fluide-base-creer-e-int-const>`
[void Fluide_base::creer_e_int() const](#fluide-base-protected-void-fluide-base-creer-e-int-const)

creer_nu#

Definition
void Fluide_base::creer_nu()
Brief description

Si l’objet reference par nu et du type Champ_Uniforme type nu en “Champ_Uniforme” et le remplit.

Detailed description

avec mu(0,0)/rho(0,0). Sinon n efait rien.

References
Referenced By
How to reference this method:

Copy the following pieces of RST/Markdown code to cite this element in other parts of the sphinx documentation (there is a copy button on the top-right when hovering the code block):

:ref:`void Fluide_base::creer_nu() <fluide-base-protected-void-fluide-base-creer-nu>`
[void Fluide_base::creer_nu()](#fluide-base-protected-void-fluide-base-creer-nu)

creer_temperature_multiphase#

Definition
void Fluide_base::creer_temperature_multiphase() const
Brief description
Detailed description
References
Referenced By
How to reference this method:

Copy the following pieces of RST/Markdown code to cite this element in other parts of the sphinx documentation (there is a copy button on the top-right when hovering the code block):

:ref:`void Fluide_base::creer_temperature_multiphase() const <fluide-base-protected-void-fluide-base-creer-temperature-multiphase-const>`
[void Fluide_base::creer_temperature_multiphase() const](#fluide-base-protected-void-fluide-base-creer-temperature-multiphase-const)

printOn#

Definition
Sortie & Fluide_base::printOn(Sortie &x) const override
Brief description

Ecriture de l’objet sur un flot de sortie Methode a surcharger.

Detailed description

Reimplements:

References
Referenced By
How to reference this method:

Copy the following pieces of RST/Markdown code to cite this element in other parts of the sphinx documentation (there is a copy button on the top-right when hovering the code block):

:ref:`Sortie & Fluide_base::printOn(Sortie &x) const override <fluide-base-protected-sortie-ref-fluide-base-printon-sortie-ref-x-const-override>`
[Sortie & Fluide_base::printOn(Sortie &x) const override](#fluide-base-protected-sortie-ref-fluide-base-printon-sortie-ref-x-const-override)

readOn#

Definition
Entree & Fluide_base::readOn(Entree &) override
Brief description

Lit les caracteristiques du fluide a partir d’un flot d’entree.

Detailed description

Format: Fluide_base { Mu type_champ bloc de lecture de champ Rho Champ_Uniforme 1 vrel [Cp Champ_Uniforme 1 vrel] [Lambda type_champ bloc de lecture de champ] [Beta_th type_champ bloc de lecture de champ] [Beta_co type_champ bloc de lecture de champ] } cf Milieu_base::readOn

Reimplements:

References
Referenced By
How to reference this method:

Copy the following pieces of RST/Markdown code to cite this element in other parts of the sphinx documentation (there is a copy button on the top-right when hovering the code block):

:ref:`Entree & Fluide_base::readOn(Entree &) override <fluide-base-protected-entree-ref-fluide-base-readon-entree-ref-override>`
[Entree & Fluide_base::readOn(Entree &) override](#fluide-base-protected-entree-ref-fluide-base-readon-entree-ref-override)

calculer_e_int#

Definition
void Fluide_base::calculer_e_int(const Objet_U &obj, DoubleTab &val, DoubleTab &bval, tabs_t &deriv)
Brief description
Detailed description
References
Referenced By
How to reference this method:

Copy the following pieces of RST/Markdown code to cite this element in other parts of the sphinx documentation (there is a copy button on the top-right when hovering the code block):

:ref:`void Fluide_base::calculer_e_int(const Objet_U &obj, DoubleTab &val, DoubleTab &bval, tabs_t &deriv) <fluide-base-protected-static-void-fluide-base-calculer-e-int-const-objet-u-ref-obj-doubletab-ref-val-doubletab-ref-bval-tabs-t-ref-deriv>`
[void Fluide_base::calculer_e_int(const Objet_U &obj, DoubleTab &val, DoubleTab &bval, tabs_t &deriv)](#fluide-base-protected-static-void-fluide-base-calculer-e-int-const-objet-u-ref-obj-doubletab-ref-val-doubletab-ref-bval-tabs-t-ref-deriv)

Attributes Documentation#

info_obj (public)
const Type_info Fluide_base::info_obj
ch_beta_co_ (protected)
TRUST_Deriv<Champ_Don_base> Fluide_base::ch_beta_co_
ch_e_int_ (protected)
TRUST_Deriv<Champ_base> Fluide_base::ch_e_int_
ch_h_ou_T_ (protected)
TRUST_Deriv<Champ_base> Fluide_base::ch_h_ou_T_
ch_mu_ (protected)
TRUST_Deriv<Champ_Don_base> Fluide_base::ch_mu_
ch_nu_ (protected)
TRUST_Deriv<Champ_Don_base> Fluide_base::ch_nu_
coeff_absorption_ (protected)
TRUST_Deriv<Champ_Don_base> Fluide_base::coeff_absorption_
e_int_auto_ (protected)
int Fluide_base::e_int_auto_ = 0
h0_ (protected)
double Fluide_base::h0_ = 0
indice_refraction_ (protected)
TRUST_Deriv<Champ_Don_base> Fluide_base::indice_refraction_
longueur_rayo_ (protected)
TRUST_Deriv<Champ_Don_base> Fluide_base::longueur_rayo_
T0_ (protected)
double Fluide_base::T0_ = 0