Source_Transport_VDF_Elem_base#

#include <Source_Transport_VDF_Elem_base.h>
Brief description

How to reference this class#

Copy the following pieces of RST/Markdown code to cite this element in other parts of the sphinx documentation (there is a copy button on the top-right when hovering the code block):

:ref:`Source\_Transport\_VDF\_Elem\_base <class-source-transport-vdf-elem-base>`
[Source\_Transport\_VDF\_Elem\_base](#class-source-transport-vdf-elem-base)

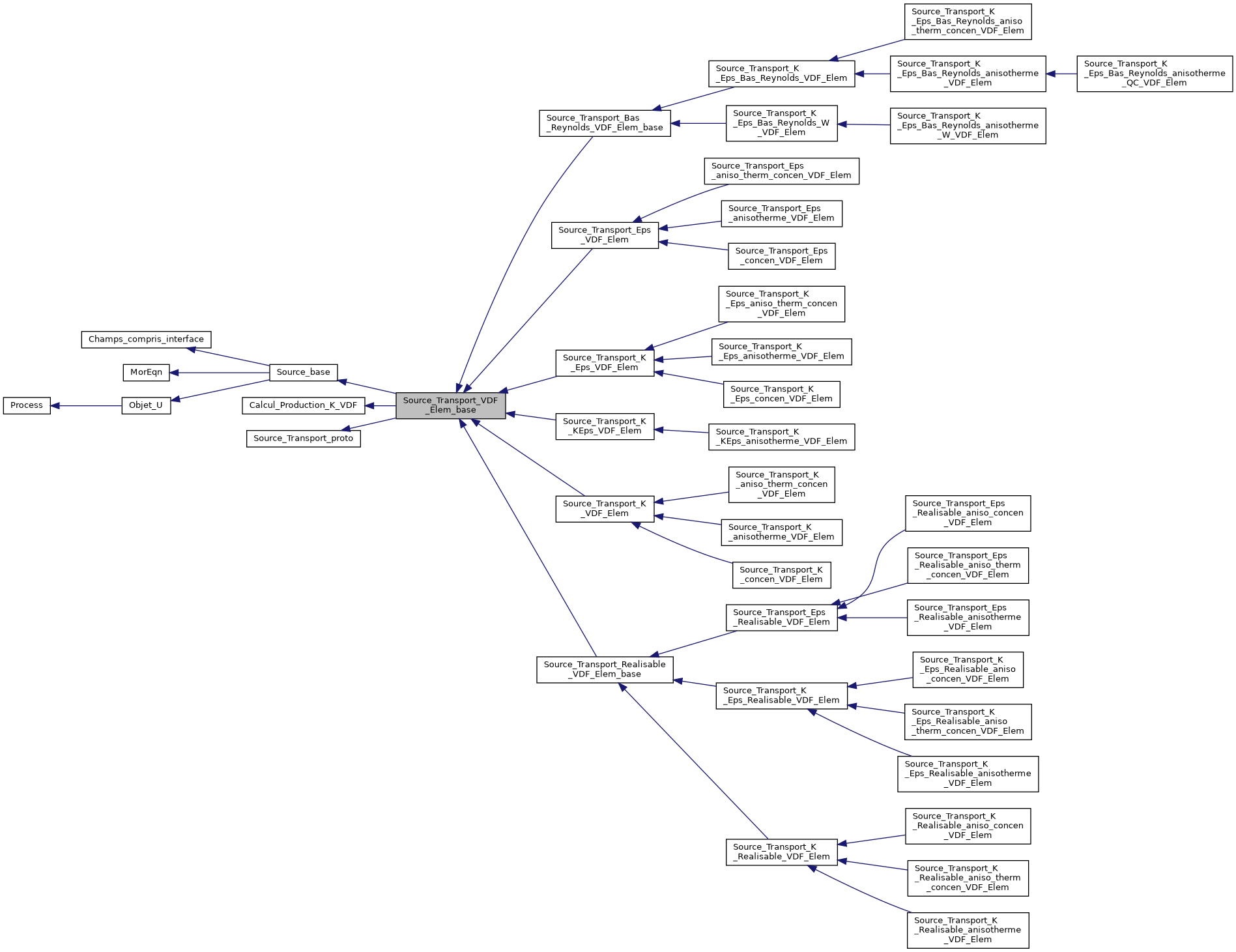
Detailed description#

Inherits from#

Inherited by#

Inheritance graph#

If the image is too small, right-click and open in new tab

../../../../../_images/classSource__Transport__VDF__Elem__base__inherit__graph.png

List of Public Methods#

List of Public Static Methods#

List of Protected Methods#

List of Private Methods#

Complete Member Function Documentation#

ajouter_blocs#

Definition
void Source_Transport_VDF_Elem_base::ajouter_blocs(matrices_t matrices, DoubleTab &secmem, const tabs_t &semi_impl) const override=0
Brief description
Detailed description

Reimplements:

How to reference this method:

Copy the following pieces of RST/Markdown code to cite this element in other parts of the sphinx documentation (there is a copy button on the top-right when hovering the code block):

:ref:`void Source_Transport_VDF_Elem_base::ajouter_blocs(matrices_t matrices, DoubleTab &secmem, const tabs_t &semi_impl) const override=0 <source-transport-vdf-elem-base-public-void-source-transport-vdf-elem-base-ajouter-blocs-matrices-t-matrices-doubletab-ref-secmem-const-tabs-t-ref-semi-impl-const-override-equal-0>`
[void Source_Transport_VDF_Elem_base::ajouter_blocs(matrices_t matrices, DoubleTab &secmem, const tabs_t &semi_impl) const override=0](#source-transport-vdf-elem-base-public-void-source-transport-vdf-elem-base-ajouter-blocs-matrices-t-matrices-doubletab-ref-secmem-const-tabs-t-ref-semi-impl-const-override-equal-0)

associer_domaines#

Definition
void Source_Transport_VDF_Elem_base::associer_domaines(const Domaine_dis_base &, const Domaine_Cl_dis_base &) override
Brief description
Detailed description

Reimplements:

References
How to reference this method:

Copy the following pieces of RST/Markdown code to cite this element in other parts of the sphinx documentation (there is a copy button on the top-right when hovering the code block):

:ref:`void Source_Transport_VDF_Elem_base::associer_domaines(const Domaine_dis_base &, const Domaine_Cl_dis_base &) override <source-transport-vdf-elem-base-public-void-source-transport-vdf-elem-base-associer-domaines-const-domaine-dis-base-ref-const-domaine-cl-dis-base-ref-override>`
[void Source_Transport_VDF_Elem_base::associer_domaines(const Domaine_dis_base &, const Domaine_Cl_dis_base &) override](#source-transport-vdf-elem-base-public-void-source-transport-vdf-elem-base-associer-domaines-const-domaine-dis-base-ref-const-domaine-cl-dis-base-ref-override)

associer_pb#

Definition
void Source_Transport_VDF_Elem_base::associer_pb(const Probleme_base &) override
Brief description
Detailed description

Reimplements:

References
Referenced By
How to reference this method:

Copy the following pieces of RST/Markdown code to cite this element in other parts of the sphinx documentation (there is a copy button on the top-right when hovering the code block):

:ref:`void Source_Transport_VDF_Elem_base::associer_pb(const Probleme_base &) override <source-transport-vdf-elem-base-public-void-source-transport-vdf-elem-base-associer-pb-const-probleme-base-ref-override>`
[void Source_Transport_VDF_Elem_base::associer_pb(const Probleme_base &) override](#source-transport-vdf-elem-base-public-void-source-transport-vdf-elem-base-associer-pb-const-probleme-base-ref-override)

calculer#

Definition
DoubleTab & Source_Transport_VDF_Elem_base::calculer(DoubleTab &) const override
Brief description
Detailed description

Reimplements:

References
How to reference this method:

Copy the following pieces of RST/Markdown code to cite this element in other parts of the sphinx documentation (there is a copy button on the top-right when hovering the code block):

:ref:`DoubleTab & Source_Transport_VDF_Elem_base::calculer(DoubleTab &) const override <source-transport-vdf-elem-base-public-doubletab-ref-source-transport-vdf-elem-base-calculer-doubletab-ref-const-override>`
[DoubleTab & Source_Transport_VDF_Elem_base::calculer(DoubleTab &) const override](#source-transport-vdf-elem-base-public-doubletab-ref-source-transport-vdf-elem-base-calculer-doubletab-ref-const-override)

dimensionner_blocs#

Definition
void Source_Transport_VDF_Elem_base::dimensionner_blocs(matrices_t matrices, const tabs_t &semi_impl) const override
Brief description
Detailed description

Reimplements:

How to reference this method:

Copy the following pieces of RST/Markdown code to cite this element in other parts of the sphinx documentation (there is a copy button on the top-right when hovering the code block):

:ref:`void Source_Transport_VDF_Elem_base::dimensionner_blocs(matrices_t matrices, const tabs_t &semi_impl) const override <source-transport-vdf-elem-base-public-void-source-transport-vdf-elem-base-dimensionner-blocs-matrices-t-matrices-const-tabs-t-ref-semi-impl-const-override>`
[void Source_Transport_VDF_Elem_base::dimensionner_blocs(matrices_t matrices, const tabs_t &semi_impl) const override](#source-transport-vdf-elem-base-public-void-source-transport-vdf-elem-base-dimensionner-blocs-matrices-t-matrices-const-tabs-t-ref-semi-impl-const-override)

get_info#

Definition
const Type_info * Source_Transport_VDF_Elem_base::get_info() const override
Brief description

Donne des informations sur le type de l’ Objet_U .

Detailed description

Reimplements:

How to reference this method:

Copy the following pieces of RST/Markdown code to cite this element in other parts of the sphinx documentation (there is a copy button on the top-right when hovering the code block):

:ref:`const Type_info * Source_Transport_VDF_Elem_base::get_info() const override <source-transport-vdf-elem-base-public-const-type-info-ptr-source-transport-vdf-elem-base-get-info-const-override>`
[const Type_info * Source_Transport_VDF_Elem_base::get_info() const override](#source-transport-vdf-elem-base-public-const-type-info-ptr-source-transport-vdf-elem-base-get-info-const-override)

has_interface_blocs#

Definition
int Source_Transport_VDF_Elem_base::has_interface_blocs() const override
Brief description
Detailed description

Reimplements:

How to reference this method:

Copy the following pieces of RST/Markdown code to cite this element in other parts of the sphinx documentation (there is a copy button on the top-right when hovering the code block):

:ref:`int Source_Transport_VDF_Elem_base::has_interface_blocs() const override <source-transport-vdf-elem-base-public-int-source-transport-vdf-elem-base-has-interface-blocs-const-override>`
[int Source_Transport_VDF_Elem_base::has_interface_blocs() const override](#source-transport-vdf-elem-base-public-int-source-transport-vdf-elem-base-has-interface-blocs-const-override)

mettre_a_jour#

Definition
void Source_Transport_VDF_Elem_base::mettre_a_jour(double t) override
Brief description

DOES NOTHING - to override in derived classes.

Detailed description

Mise a jour en temps du terme source.

Reimplements:

References
Referenced By
How to reference this method:

Copy the following pieces of RST/Markdown code to cite this element in other parts of the sphinx documentation (there is a copy button on the top-right when hovering the code block):

:ref:`void Source_Transport_VDF_Elem_base::mettre_a_jour(double t) override <source-transport-vdf-elem-base-public-void-source-transport-vdf-elem-base-mettre-a-jour-double-t-override>`
[void Source_Transport_VDF_Elem_base::mettre_a_jour(double t) override](#source-transport-vdf-elem-base-public-void-source-transport-vdf-elem-base-mettre-a-jour-double-t-override)

Source_Transport_VDF_Elem_base#

Definition
Source_Transport_VDF_Elem_base::Source_Transport_VDF_Elem_base()
Brief description
Detailed description
How to reference this method:

Copy the following pieces of RST/Markdown code to cite this element in other parts of the sphinx documentation (there is a copy button on the top-right when hovering the code block):

:ref:`Source_Transport_VDF_Elem_base::Source_Transport_VDF_Elem_base() <source-transport-vdf-elem-base-public-source-transport-vdf-elem-base-source-transport-vdf-elem-base>`
[Source_Transport_VDF_Elem_base::Source_Transport_VDF_Elem_base()](#source-transport-vdf-elem-base-public-source-transport-vdf-elem-base-source-transport-vdf-elem-base)

Source_Transport_VDF_Elem_base#

Definition
Source_Transport_VDF_Elem_base::Source_Transport_VDF_Elem_base(double cs1, double cs2)
Brief description
Detailed description
How to reference this method:

Copy the following pieces of RST/Markdown code to cite this element in other parts of the sphinx documentation (there is a copy button on the top-right when hovering the code block):

:ref:`Source_Transport_VDF_Elem_base::Source_Transport_VDF_Elem_base(double cs1, double cs2) <source-transport-vdf-elem-base-public-source-transport-vdf-elem-base-source-transport-vdf-elem-base-double-cs1-double-cs2>`
[Source_Transport_VDF_Elem_base::Source_Transport_VDF_Elem_base(double cs1, double cs2)](#source-transport-vdf-elem-base-public-source-transport-vdf-elem-base-source-transport-vdf-elem-base-double-cs1-double-cs2)

~Source_Transport_VDF_Elem_base#

Definition
Source_Transport_VDF_Elem_base::~Source_Transport_VDF_Elem_base() override
Brief description
Detailed description
How to reference this method:

Copy the following pieces of RST/Markdown code to cite this element in other parts of the sphinx documentation (there is a copy button on the top-right when hovering the code block):

:ref:`Source_Transport_VDF_Elem_base::~Source_Transport_VDF_Elem_base() override <source-transport-vdf-elem-base-public-source-transport-vdf-elem-base-dtor-source-transport-vdf-elem-base-override>`
[Source_Transport_VDF_Elem_base::~Source_Transport_VDF_Elem_base() override](#source-transport-vdf-elem-base-public-source-transport-vdf-elem-base-dtor-source-transport-vdf-elem-base-override)

info#

Definition
const Type_info * Source_Transport_VDF_Elem_base::info()
Brief description
Detailed description
How to reference this method:

Copy the following pieces of RST/Markdown code to cite this element in other parts of the sphinx documentation (there is a copy button on the top-right when hovering the code block):

:ref:`const Type_info * Source_Transport_VDF_Elem_base::info() <source-transport-vdf-elem-base-public-static-const-type-info-ptr-source-transport-vdf-elem-base-info>`
[const Type_info * Source_Transport_VDF_Elem_base::info()](#source-transport-vdf-elem-base-public-static-const-type-info-ptr-source-transport-vdf-elem-base-info)

self_cast#

Definition
const Source_Transport_VDF_Elem_base & Source_Transport_VDF_Elem_base::self_cast(const Objet_U &)
Brief description
Detailed description
How to reference this method:

Copy the following pieces of RST/Markdown code to cite this element in other parts of the sphinx documentation (there is a copy button on the top-right when hovering the code block):

:ref:`const Source_Transport_VDF_Elem_base & Source_Transport_VDF_Elem_base::self_cast(const Objet_U &) <source-transport-vdf-elem-base-public-static-const-source-transport-vdf-elem-base-ref-source-transport-vdf-elem-base-self-cast-const-objet-u-ref>`
[const Source_Transport_VDF_Elem_base & Source_Transport_VDF_Elem_base::self_cast(const Objet_U &)](#source-transport-vdf-elem-base-public-static-const-source-transport-vdf-elem-base-ref-source-transport-vdf-elem-base-self-cast-const-objet-u-ref)

self_cast#

Definition
Source_Transport_VDF_Elem_base & Source_Transport_VDF_Elem_base::self_cast(Objet_U &)
Brief description
Detailed description
How to reference this method:

Copy the following pieces of RST/Markdown code to cite this element in other parts of the sphinx documentation (there is a copy button on the top-right when hovering the code block):

:ref:`Source_Transport_VDF_Elem_base & Source_Transport_VDF_Elem_base::self_cast(Objet_U &) <source-transport-vdf-elem-base-public-static-source-transport-vdf-elem-base-ref-source-transport-vdf-elem-base-self-cast-objet-u-ref>`
[Source_Transport_VDF_Elem_base & Source_Transport_VDF_Elem_base::self_cast(Objet_U &)](#source-transport-vdf-elem-base-public-static-source-transport-vdf-elem-base-ref-source-transport-vdf-elem-base-self-cast-objet-u-ref)

ajouter_anisotherme#

Definition
DoubleTab & Source_Transport_VDF_Elem_base::ajouter_anisotherme(DoubleTab &) const
Brief description
Detailed description
References
Referenced By
How to reference this method:

Copy the following pieces of RST/Markdown code to cite this element in other parts of the sphinx documentation (there is a copy button on the top-right when hovering the code block):

:ref:`DoubleTab & Source_Transport_VDF_Elem_base::ajouter_anisotherme(DoubleTab &) const <source-transport-vdf-elem-base-protected-doubletab-ref-source-transport-vdf-elem-base-ajouter-anisotherme-doubletab-ref-const>`
[DoubleTab & Source_Transport_VDF_Elem_base::ajouter_anisotherme(DoubleTab &) const](#source-transport-vdf-elem-base-protected-doubletab-ref-source-transport-vdf-elem-base-ajouter-anisotherme-doubletab-ref-const)

ajouter_anisotherme_concen#

Definition
DoubleTab & Source_Transport_VDF_Elem_base::ajouter_anisotherme_concen(DoubleTab &) const
Brief description
Detailed description
References
Referenced By
How to reference this method:

Copy the following pieces of RST/Markdown code to cite this element in other parts of the sphinx documentation (there is a copy button on the top-right when hovering the code block):

:ref:`DoubleTab & Source_Transport_VDF_Elem_base::ajouter_anisotherme_concen(DoubleTab &) const <source-transport-vdf-elem-base-protected-doubletab-ref-source-transport-vdf-elem-base-ajouter-anisotherme-concen-doubletab-ref-const>`
[DoubleTab & Source_Transport_VDF_Elem_base::ajouter_anisotherme_concen(DoubleTab &) const](#source-transport-vdf-elem-base-protected-doubletab-ref-source-transport-vdf-elem-base-ajouter-anisotherme-concen-doubletab-ref-const)

ajouter_concen#

Definition
DoubleTab & Source_Transport_VDF_Elem_base::ajouter_concen(DoubleTab &) const
Brief description
Detailed description
References
Referenced By
How to reference this method:

Copy the following pieces of RST/Markdown code to cite this element in other parts of the sphinx documentation (there is a copy button on the top-right when hovering the code block):

:ref:`DoubleTab & Source_Transport_VDF_Elem_base::ajouter_concen(DoubleTab &) const <source-transport-vdf-elem-base-protected-doubletab-ref-source-transport-vdf-elem-base-ajouter-concen-doubletab-ref-const>`
[DoubleTab & Source_Transport_VDF_Elem_base::ajouter_concen(DoubleTab &) const](#source-transport-vdf-elem-base-protected-doubletab-ref-source-transport-vdf-elem-base-ajouter-concen-doubletab-ref-const)

ajouter_keps#

Definition
DoubleTab & Source_Transport_VDF_Elem_base::ajouter_keps(DoubleTab &) const
Brief description
Detailed description
References
Referenced By
How to reference this method:

Copy the following pieces of RST/Markdown code to cite this element in other parts of the sphinx documentation (there is a copy button on the top-right when hovering the code block):

:ref:`DoubleTab & Source_Transport_VDF_Elem_base::ajouter_keps(DoubleTab &) const <source-transport-vdf-elem-base-protected-doubletab-ref-source-transport-vdf-elem-base-ajouter-keps-doubletab-ref-const>`
[DoubleTab & Source_Transport_VDF_Elem_base::ajouter_keps(DoubleTab &) const](#source-transport-vdf-elem-base-protected-doubletab-ref-source-transport-vdf-elem-base-ajouter-keps-doubletab-ref-const)

printOn#

Definition
Sortie & Source_Transport_VDF_Elem_base::printOn(Sortie &x) const override
Brief description

DOES NOTHING - to override in derived classes.

Detailed description

Imprime la source sur un flot de sortie.

Reimplements:

References
How to reference this method:

Copy the following pieces of RST/Markdown code to cite this element in other parts of the sphinx documentation (there is a copy button on the top-right when hovering the code block):

:ref:`Sortie & Source_Transport_VDF_Elem_base::printOn(Sortie &x) const override <source-transport-vdf-elem-base-protected-sortie-ref-source-transport-vdf-elem-base-printon-sortie-ref-x-const-override>`
[Sortie & Source_Transport_VDF_Elem_base::printOn(Sortie &x) const override](#source-transport-vdf-elem-base-protected-sortie-ref-source-transport-vdf-elem-base-printon-sortie-ref-x-const-override)

readOn#

Definition
Entree & Source_Transport_VDF_Elem_base::readOn(Entree &) override
Brief description

DOES NOTHING - to override in derived classes.

Detailed description

Lecture d’un terme source sur un flot d’entree.

Reimplements:

References
Referenced By
How to reference this method:

Copy the following pieces of RST/Markdown code to cite this element in other parts of the sphinx documentation (there is a copy button on the top-right when hovering the code block):

:ref:`Entree & Source_Transport_VDF_Elem_base::readOn(Entree &) override <source-transport-vdf-elem-base-protected-entree-ref-source-transport-vdf-elem-base-readon-entree-ref-override>`
[Entree & Source_Transport_VDF_Elem_base::readOn(Entree &) override](#source-transport-vdf-elem-base-protected-entree-ref-source-transport-vdf-elem-base-readon-entree-ref-override)

calcul_D_E#

Definition
virtual void Source_Transport_VDF_Elem_base::calcul_D_E(const DoubleTab &, const DoubleTab &, const Champ_Don_base &, DoubleTab &, DoubleTab &) const
Brief description
Detailed description
How to reference this method:

Copy the following pieces of RST/Markdown code to cite this element in other parts of the sphinx documentation (there is a copy button on the top-right when hovering the code block):

:ref:`virtual void Source_Transport_VDF_Elem_base::calcul_D_E(const DoubleTab &, const DoubleTab &, const Champ_Don_base &, DoubleTab &, DoubleTab &) const <source-transport-vdf-elem-base-private-virtual-void-source-transport-vdf-elem-base-calcul-d-e-const-doubletab-ref-const-doubletab-ref-const-champ-don-base-ref-doubletab-ref-doubletab-ref-const>`
[virtual void Source_Transport_VDF_Elem_base::calcul_D_E(const DoubleTab &, const DoubleTab &, const Champ_Don_base &, DoubleTab &, DoubleTab &) const](#source-transport-vdf-elem-base-private-virtual-void-source-transport-vdf-elem-base-calcul-d-e-const-doubletab-ref-const-doubletab-ref-const-champ-don-base-ref-doubletab-ref-doubletab-ref-const)

calcul_F1_F2#

Definition
virtual void Source_Transport_VDF_Elem_base::calcul_F1_F2(const Champ_base &, DoubleTab &, DoubleTab &, DoubleTab &, DoubleTab &) const
Brief description
Detailed description
How to reference this method:

Copy the following pieces of RST/Markdown code to cite this element in other parts of the sphinx documentation (there is a copy button on the top-right when hovering the code block):

:ref:`virtual void Source_Transport_VDF_Elem_base::calcul_F1_F2(const Champ_base &, DoubleTab &, DoubleTab &, DoubleTab &, DoubleTab &) const <source-transport-vdf-elem-base-private-virtual-void-source-transport-vdf-elem-base-calcul-f1-f2-const-champ-base-ref-doubletab-ref-doubletab-ref-doubletab-ref-doubletab-ref-const>`
[virtual void Source_Transport_VDF_Elem_base::calcul_F1_F2(const Champ_base &, DoubleTab &, DoubleTab &, DoubleTab &, DoubleTab &) const](#source-transport-vdf-elem-base-private-virtual-void-source-transport-vdf-elem-base-calcul-f1-f2-const-champ-base-ref-doubletab-ref-doubletab-ref-doubletab-ref-doubletab-ref-const)

calculer_terme_production#

Definition
virtual void Source_Transport_VDF_Elem_base::calculer_terme_production(const Champ_Face_VDF &, const DoubleTab &, const DoubleTab &, DoubleVect &) const
Brief description
Detailed description
How to reference this method:

Copy the following pieces of RST/Markdown code to cite this element in other parts of the sphinx documentation (there is a copy button on the top-right when hovering the code block):

:ref:`virtual void Source_Transport_VDF_Elem_base::calculer_terme_production(const Champ_Face_VDF &, const DoubleTab &, const DoubleTab &, DoubleVect &) const <source-transport-vdf-elem-base-private-virtual-void-source-transport-vdf-elem-base-calculer-terme-production-const-champ-face-vdf-ref-const-doubletab-ref-const-doubletab-ref-doublevect-ref-const>`
[virtual void Source_Transport_VDF_Elem_base::calculer_terme_production(const Champ_Face_VDF &, const DoubleTab &, const DoubleTab &, DoubleVect &) const](#source-transport-vdf-elem-base-private-virtual-void-source-transport-vdf-elem-base-calculer-terme-production-const-champ-face-vdf-ref-const-doubletab-ref-const-doubletab-ref-doublevect-ref-const)

fill_resu#

Definition
virtual void Source_Transport_VDF_Elem_base::fill_resu(const DoubleVect &, DoubleTab &) const
Brief description
Detailed description
How to reference this method:

Copy the following pieces of RST/Markdown code to cite this element in other parts of the sphinx documentation (there is a copy button on the top-right when hovering the code block):

:ref:`virtual void Source_Transport_VDF_Elem_base::fill_resu(const DoubleVect &, DoubleTab &) const <source-transport-vdf-elem-base-private-virtual-void-source-transport-vdf-elem-base-fill-resu-const-doublevect-ref-doubletab-ref-const>`
[virtual void Source_Transport_VDF_Elem_base::fill_resu(const DoubleVect &, DoubleTab &) const](#source-transport-vdf-elem-base-private-virtual-void-source-transport-vdf-elem-base-fill-resu-const-doublevect-ref-doubletab-ref-const)

fill_resu_anisotherme#

Definition
virtual void Source_Transport_VDF_Elem_base::fill_resu_anisotherme(const DoubleVect &, const DoubleVect &, const DoubleVect &, DoubleTab &) const
Brief description
Detailed description
How to reference this method:

Copy the following pieces of RST/Markdown code to cite this element in other parts of the sphinx documentation (there is a copy button on the top-right when hovering the code block):

:ref:`virtual void Source_Transport_VDF_Elem_base::fill_resu_anisotherme(const DoubleVect &, const DoubleVect &, const DoubleVect &, DoubleTab &) const <source-transport-vdf-elem-base-private-virtual-void-source-transport-vdf-elem-base-fill-resu-anisotherme-const-doublevect-ref-const-doublevect-ref-const-doublevect-ref-doubletab-ref-const>`
[virtual void Source_Transport_VDF_Elem_base::fill_resu_anisotherme(const DoubleVect &, const DoubleVect &, const DoubleVect &, DoubleTab &) const](#source-transport-vdf-elem-base-private-virtual-void-source-transport-vdf-elem-base-fill-resu-anisotherme-const-doublevect-ref-const-doublevect-ref-const-doublevect-ref-doubletab-ref-const)

fill_resu_anisotherme_concen#

Definition
virtual void Source_Transport_VDF_Elem_base::fill_resu_anisotherme_concen(const DoubleVect &, const DoubleVect &, const DoubleVect &, const DoubleVect &, DoubleTab &) const
Brief description
Detailed description
How to reference this method:

Copy the following pieces of RST/Markdown code to cite this element in other parts of the sphinx documentation (there is a copy button on the top-right when hovering the code block):

:ref:`virtual void Source_Transport_VDF_Elem_base::fill_resu_anisotherme_concen(const DoubleVect &, const DoubleVect &, const DoubleVect &, const DoubleVect &, DoubleTab &) const <source-transport-vdf-elem-base-private-virtual-void-source-transport-vdf-elem-base-fill-resu-anisotherme-concen-const-doublevect-ref-const-doublevect-ref-const-doublevect-ref-const-doublevect-ref-doubletab-ref-const>`
[virtual void Source_Transport_VDF_Elem_base::fill_resu_anisotherme_concen(const DoubleVect &, const DoubleVect &, const DoubleVect &, const DoubleVect &, DoubleTab &) const](#source-transport-vdf-elem-base-private-virtual-void-source-transport-vdf-elem-base-fill-resu-anisotherme-concen-const-doublevect-ref-const-doublevect-ref-const-doublevect-ref-const-doublevect-ref-doubletab-ref-const)

fill_resu_bas_rey#

Definition
virtual void Source_Transport_VDF_Elem_base::fill_resu_bas_rey(const DoubleVect &, const DoubleTab &, const DoubleTab &, const DoubleTab &, const DoubleTab &, DoubleTab &) const
Brief description
Detailed description
How to reference this method:

Copy the following pieces of RST/Markdown code to cite this element in other parts of the sphinx documentation (there is a copy button on the top-right when hovering the code block):

:ref:`virtual void Source_Transport_VDF_Elem_base::fill_resu_bas_rey(const DoubleVect &, const DoubleTab &, const DoubleTab &, const DoubleTab &, const DoubleTab &, DoubleTab &) const <source-transport-vdf-elem-base-private-virtual-void-source-transport-vdf-elem-base-fill-resu-bas-rey-const-doublevect-ref-const-doubletab-ref-const-doubletab-ref-const-doubletab-ref-const-doubletab-ref-doubletab-ref-const>`
[virtual void Source_Transport_VDF_Elem_base::fill_resu_bas_rey(const DoubleVect &, const DoubleTab &, const DoubleTab &, const DoubleTab &, const DoubleTab &, DoubleTab &) const](#source-transport-vdf-elem-base-private-virtual-void-source-transport-vdf-elem-base-fill-resu-bas-rey-const-doublevect-ref-const-doubletab-ref-const-doubletab-ref-const-doubletab-ref-const-doubletab-ref-doubletab-ref-const)

fill_resu_concen#

Definition
virtual void Source_Transport_VDF_Elem_base::fill_resu_concen(const DoubleVect &, const DoubleVect &, const DoubleVect &, DoubleTab &) const
Brief description
Detailed description
How to reference this method:

Copy the following pieces of RST/Markdown code to cite this element in other parts of the sphinx documentation (there is a copy button on the top-right when hovering the code block):

:ref:`virtual void Source_Transport_VDF_Elem_base::fill_resu_concen(const DoubleVect &, const DoubleVect &, const DoubleVect &, DoubleTab &) const <source-transport-vdf-elem-base-private-virtual-void-source-transport-vdf-elem-base-fill-resu-concen-const-doublevect-ref-const-doublevect-ref-const-doublevect-ref-doubletab-ref-const>`
[virtual void Source_Transport_VDF_Elem_base::fill_resu_concen(const DoubleVect &, const DoubleVect &, const DoubleVect &, DoubleTab &) const](#source-transport-vdf-elem-base-private-virtual-void-source-transport-vdf-elem-base-fill-resu-concen-const-doublevect-ref-const-doublevect-ref-const-doublevect-ref-doubletab-ref-const)

get_modele_fonc_bas_reyn#

Definition
virtual const TRUST_Deriv<Modele_Fonc_Bas_Reynolds_Base> & Source_Transport_VDF_Elem_base::get_modele_fonc_bas_reyn() const
Brief description
Detailed description
How to reference this method:

Copy the following pieces of RST/Markdown code to cite this element in other parts of the sphinx documentation (there is a copy button on the top-right when hovering the code block):

:ref:`virtual const TRUST_Deriv<Modele_Fonc_Bas_Reynolds_Base> & Source_Transport_VDF_Elem_base::get_modele_fonc_bas_reyn() const <source-transport-vdf-elem-base-private-virtual-const-trust-deriv-modele-fonc-bas-reynolds-base-ref-source-transport-vdf-elem-base-get-modele-fonc-bas-reyn-const>`
[virtual const TRUST_Deriv<Modele_Fonc_Bas_Reynolds_Base> & Source_Transport_VDF_Elem_base::get_modele_fonc_bas_reyn() const](#source-transport-vdf-elem-base-private-virtual-const-trust-deriv-modele-fonc-bas-reynolds-base-ref-source-transport-vdf-elem-base-get-modele-fonc-bas-reyn-const)

get_visc_turb#

Definition
virtual const DoubleTab & Source_Transport_VDF_Elem_base::get_visc_turb() const
Brief description
Detailed description
How to reference this method:

Copy the following pieces of RST/Markdown code to cite this element in other parts of the sphinx documentation (there is a copy button on the top-right when hovering the code block):

:ref:`virtual const DoubleTab & Source_Transport_VDF_Elem_base::get_visc_turb() const <source-transport-vdf-elem-base-private-virtual-const-doubletab-ref-source-transport-vdf-elem-base-get-visc-turb-const>`
[virtual const DoubleTab & Source_Transport_VDF_Elem_base::get_visc_turb() const](#source-transport-vdf-elem-base-private-virtual-const-doubletab-ref-source-transport-vdf-elem-base-get-visc-turb-const)

Attributes Documentation#

info_obj (public)
const Type_info Source_Transport_VDF_Elem_base::info_obj
le_dom_Cl_VDF (protected)
TRUST_Ref<Domaine_Cl_VDF *> Source_Transport_VDF_Elem_base::le_dom_Cl_VDF
le_dom_VDF (protected)
TRUST_Ref<Domaine_VDF *> Source_Transport_VDF_Elem_base::le_dom_VDF